电脑桌面
添加内谋知识网--内谋文库,文书,范文下载到电脑桌面
安装后可以在桌面快捷访问

山东省泰安市肥城市湖屯镇初级中学2024届毕业升学考试模拟卷物理卷含解析.doc

山东省泰安市肥城市湖屯镇初级中学2024届毕业升学考试模拟卷物理卷含解析.doc_第1页
1/17
山东省泰安市肥城市湖屯镇初级中学2024届毕业升学考试模拟卷物理卷含解析.doc_第2页
2/17
山东省泰安市肥城市湖屯镇初级中学2024届毕业升学考试模拟卷物理卷含解析.doc_第3页
3/17
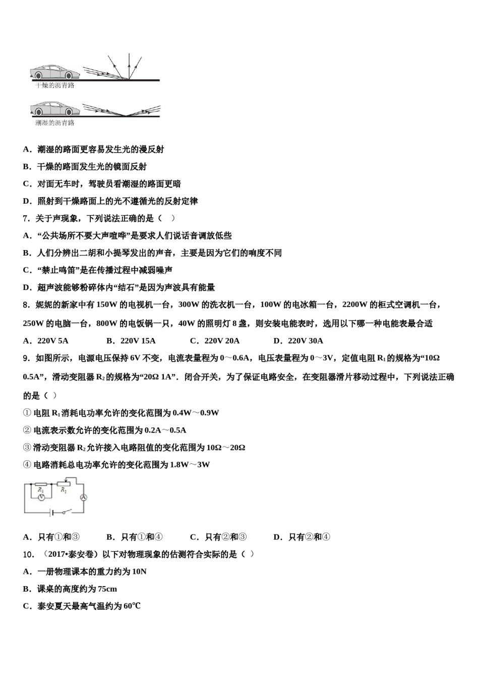
山东省泰安市肥城市湖屯镇初级中学2024届毕业升学考试模拟卷物理卷注意事项:1.答题前,考生先将自己的姓名、准考证号码填写清楚,将条形码准确粘贴在条形码区域内。2.答题时请按要求用笔。3.请按照题号顺序在答题卡各题目的答题区域内作答,超出答题区域书写的答案无效;在草稿纸、试卷上答题无效。4.作图可先使用铅笔画出,确定后必须用黑色字迹的签字笔描黑。5.保持卡面清洁,不要折暴、不要弄破、弄皱,不准使用涂改液、修正带、刮纸刀。一、单选题(本大题共10小题,共30分)1.以下说法错误的是()A.将试电笔笔尖与火线(220V)接触,手抵金属帽,氖管发光,若笔内电阻为一百万欧姆,尽管其余电阻未知,也可以判断出流经人体的电流不会超过2.2×10﹣4AB.设人体电阻约为104Ω,当人的两手分别接触一节干电池(1.5V)两极时,流经人体的电流约为1.5×10﹣4A,人体没有危险C.左侧是固定在墙壁上的三孔插座,其中“①”孔应与火线相连,右上为用电器的三脚插头,若不小心将“①”脚折断丢失,用电器仍能工作D.在正常情况下电流经“火线→电灯→零线”处处相等,若某人不小心触碰到火线裸露处,导致I1>I2,当“漏电保护器”检测到“两线”电流不等时会自动切断线路2.下列连线中,完全正确的一组是()A.回声--------测距蒸发-------致冷光的折射--------凸透镜成像B.电磁感应--------法拉第电流磁场--------牛顿磁偏角--------沈括C.一叶障目-------光的反射高声喧哗--------音调高短路危险--------电流过大D.电流--------欧姆电压--------伏特电阻--------安培3.如图所示,物理兴趣小组分别用甲、乙两个滑轮组匀速提起质量相同的物体,不计绳重及摩擦.若每个滑轮质量相同,对比两个滑轮组,下列说法正确的是A.甲更省力,甲机械效率大B.乙更省力,机械效率一样大C.乙更省力,乙机械效率大D.甲更省力,机械效率一样大4.无论是严冬还是酷暑,在使用冷暖空调的房间窗户玻璃表面,有时都会出现小水珠,那么,关于这种现象的说法中正确的是()A.夏天,小水珠附着在玻璃的内表面,冬天,小水珠附着在玻璃的外表面B.夏天,小水珠附着在玻璃的外表面,冬天,小水珠附着在玻璃的内表面C.无论冬夏,小水珠都是出现在玻璃的内表面D.无论冬夏,小水珠都是出现在玻璃的外表面5.电源电压3V保持不变,把标有“3V3W”的灯L1和标有“3V1.5W”的灯L2按如图的方式连接,当开关S闭合后,则下列说法中正确的是A.灯L1消耗的实际功率是3WB.灯L2消耗的实际功率是1.5WC.两灯消耗的总功率是1WD.电压表的示数与电源电压之比是1:26.如图是晚上汽车在干燥的沥青路面和潮湿的沥青路面上行驶时大灯部分光路简图,在晚上开车时()A.潮湿的路面更容易发生光的漫反射B.干燥的路面发生光的镜面反射C.对面无车时,驾驶员看潮湿的路面更暗D.照射到干燥路面上的光不遵循光的反射定律7.关于声现象,下列说法正确的是()A.“公共场所不要大声喧哗”是要求人们说话音调放低些B.人们分辨出二胡和小提琴发出的声音,主要是因为它们的响度不同C.“禁止鸣笛”是在传播过程中减弱噪声D.超声波能够粉碎体内“结石”是因为声波具有能量8.妮妮的新家中有150W的电视机一台,300W的洗衣机一台,100W的电冰箱一台,2200W的柜式空调机一台,250W的电脑一台,800W的电饭锅一只,40W的照明灯8盏,则安装电能表时,选用以下哪一种电能表最合适A.220V5AB.220V15AC.220V20AD.220V30A9.如图所示,电源电压保持6V不变,电流表量程为0~0.6A,电压表量程为0~3V,定值电阻R1的规格为“10Ω0.5A”,滑动变阻器R2的规格为“20Ω1A”.闭合开关,为了保证电路安全,在变阻器滑片移动过程中,下列说法正确的是()①电阻R1消耗电功率允许的变化范围为0.4W~0.9W②电流表示数允许的变化范围为0.2A~0.5A③滑动变阻器R2允许接入电路阻值的变化范围为10Ω~20Ω④电路消耗总电功率允许的变化范围为1.8W~3WA.只有①和③B.只有①和④C.只有②和③D.只有②和④10.(2017•泰安卷)以下对物理现象的估测符合实际的是()A.一册物理课本的重力约为10NB.课桌的高度约为75cmC.泰安夏天最高气温约为60...

1、当您付费下载文档后,您只拥有了使用权限,并不意味着购买了版权,文档只能用于自身使用,不得用于其他商业用途(如 [转卖]进行直接盈利或[编辑后售卖]进行间接盈利)。
2、本站所有内容均由合作方或网友上传,本站不对文档的完整性、权威性及其观点立场正确性做任何保证或承诺!文档内容仅供研究参考,付费前请自行鉴别。
3、如文档内容存在违规,或者侵犯商业秘密、侵犯著作权等,请点击“违规举报”。

碎片内容

山东省泰安市肥城市湖屯镇初级中学2024届毕业升学考试模拟卷物理卷含解析.doc

确认删除?