电脑桌面
添加内谋知识网--内谋文库,文书,范文下载到电脑桌面
安装后可以在桌面快捷访问

山东省聊城二中2023-2024学年中考物理适应性模拟试题含解析.doc

山东省聊城二中2023-2024学年中考物理适应性模拟试题含解析.doc_第1页
1/19
山东省聊城二中2023-2024学年中考物理适应性模拟试题含解析.doc_第2页
2/19
山东省聊城二中2023-2024学年中考物理适应性模拟试题含解析.doc_第3页
3/19
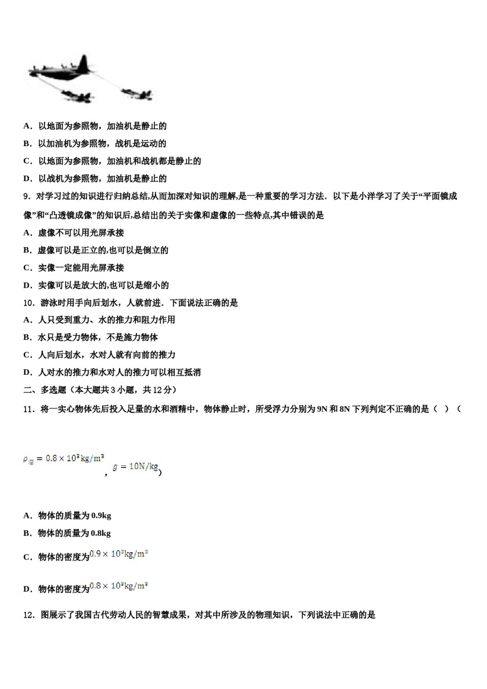
山东省聊城二中2023-2024学年中考物理适应性模拟试题注意事项:1.答卷前,考生务必将自己的姓名、准考证号填写在答题卡上。2.回答选择题时,选出每小题答案后,用铅笔把答题卡上对应题目的答案标号涂黑,如需改动,用橡皮擦干净后,再选涂其它答案标号。回答非选择题时,将答案写在答题卡上,写在本试卷上无效。3.考试结束后,将本试卷和答题卡一并交回。一、单选题(本大题共10小题,共30分)1.利用斜面、小车等装置可以进行多种实验,下列几个实验中不能用该装置完成的是A.测量小车的运动速度B.研究物体内能的改变C.探究阻力对物体运动的影响D.探究物体的动能跟哪些因素有关2.如图所示的钓鱼竿可以看成一个杠杆,关于钓鱼竿下列说法正确的是A.钓鱼竿是省力杠杆,B点是支点B.A点是支点,使用钓鱼竿可以省功C.钓鱼竿是省力杠杆,增大两只手之间的距离能更省力一些D.钓鱼竿是费力杠杆,它的好处是可以省距离3.下列关于声现象说法中,正确的是A.声音在不同介质中的传播速度相同B.用超声波能粉碎人体内的“小石头”,说明声波具有能量C.汽车的“倒车雷达”是利用次声波来测量车尾到障碍物的距离D.在噪声较大的环境中工作时,人们常佩带耳罩,属于在声源处减弱噪声4.如图所示,小灯泡标有“6V3W”字样(电阻不受温度影响),R1为定值电阻,R2为滑动变阻器,其最大阻值为40Ω。(1)当开关S、S1、S2都闭合时,小灯泡恰好正常发光,电流表示数为0.6A,电路工作50s,求R1的阻值和电流通过R1产生的热量。(2)当电路中有元件工作时,求电路消耗的最小功率。5.过春节时贴年画是我国的传统习俗.在竖直墙壁上贴长方形年画时,可利用重垂线来检查年画是否贴正,如图所示的年画的长边与重垂线不平行为了把年画贴正,则下列操作方法中正确的是()A.换用质量大的重锤B.上下移动年画的位置C.调整年画,使年画的长边与重垂线平行D.调整重垂线,使重垂线与年画的长边平行6.下列说法中正确的是()A.沿海地区昼夜温差小,主要原因是水的比热容较大B.物体的温度越高,分子运动得越快,物体的动能越大C.温度高的物体具有的内能多,温度低的物体具有的内能少D.0℃的冰熔化成0℃的水,由于温度不变,所以它的内能不变7.如图所示,关于电磁现象,下列说法正确的是A.甲图,把小磁针放在地理赤道附近,小磁针静止时磁针N极指向地理南极附近B.乙图,通电线圈在磁场作用下转动,机械能转化为电能C.丙图,利用“电生磁”将铁钉磁化,利用安培右手定则可判定铁钉上端为S极D.丁图,当用力让线圈发生转动时,电流表就有电流通过,利用此原理可制成电动机8.随着经济的发展,我国的国防事业得到了相应的发展.如图所示为我国空军战机空中加油时的情景A.以地面为参照物,加油机是静止的B.以加油机为参照物,战机是运动的C.以地面为参照物,加油机和战机都是静止的D.以战机为参照物,加油机是静止的9.对学习过的知识进行归纳总结,从而加深对知识的理解,是一种重要的学习方法.以下是小洋学习了关于“平面镜成像”和“凸透镜成像”的知识后,总结出的关于实像和虚像的一些特点,其中错误的是A.虚像不可以用光屏承接B.虚像可以是正立的,也可以是倒立的C.实像一定能用光屏承接D.实像可以是放大的,也可以是缩小的10.游泳时用手向后划水,人就前进.下面说法正确的是A.人只受到重力、水的推力和阻力作用B.水只是受力物体,不是施力物体C.人向后划水,水对人就有向前的推力D.人对水的推力和水对人的推力可以相互抵消二、多选题(本大题共3小题,共12分)11.将一实心物体先后投入足量的水和酒精中,物体静止时,所受浮力分别为9N和8N下列判定不正确的是()(,)A.物体的质量为0.9kgB.物体的质量为0.8kgC.物体的密度为D.物体的密度为12.图展示了我国古代劳动人民的智慧成果,对其中所涉及的物理知识,下列说法中正确的是A.孔明灯在上升过程中,只受重力B.司南能够指南北是利用了磁体受地磁场的作用C.紫砂壶不属于连通器D.正在发声的编钟一定在振动13.图所示的电路中,R1位定值电阻,R2为滑动变阻器,电源电压为3V且保持不变,闭合开关S后,滑片P从b端移动到a端的过程中,电...

1、当您付费下载文档后,您只拥有了使用权限,并不意味着购买了版权,文档只能用于自身使用,不得用于其他商业用途(如 [转卖]进行直接盈利或[编辑后售卖]进行间接盈利)。
2、本站所有内容均由合作方或网友上传,本站不对文档的完整性、权威性及其观点立场正确性做任何保证或承诺!文档内容仅供研究参考,付费前请自行鉴别。
3、如文档内容存在违规,或者侵犯商业秘密、侵犯著作权等,请点击“违规举报”。

碎片内容

山东省聊城二中2023-2024学年中考物理适应性模拟试题含解析.doc

确认删除?