电脑桌面
添加内谋知识网--内谋文库,文书,范文下载到电脑桌面
安装后可以在桌面快捷访问

山东省聊城市阳谷县2024届中考物理四模试卷含解析.doc

山东省聊城市阳谷县2024届中考物理四模试卷含解析.doc_第1页
1/14
山东省聊城市阳谷县2024届中考物理四模试卷含解析.doc_第2页
2/14
山东省聊城市阳谷县2024届中考物理四模试卷含解析.doc_第3页
3/14
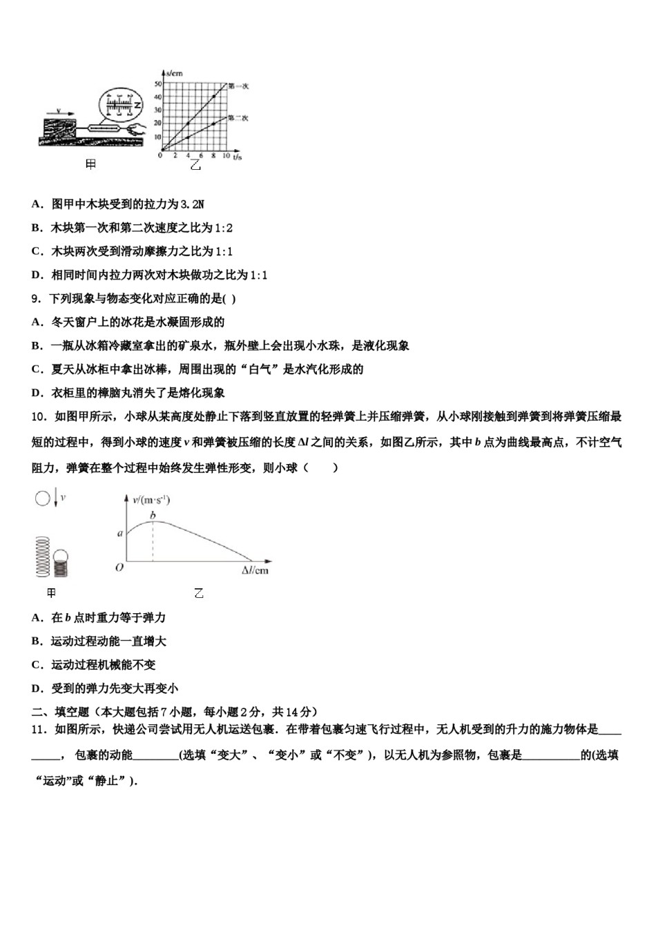
山东省聊城市阳谷县2024届中考物理四模试卷注意事项1.考试结束后,请将本试卷和答题卡一并交回.2.答题前,请务必将自己的姓名、准考证号用0.5毫米黑色墨水的签字笔填写在试卷及答题卡的规定位置.3.请认真核对监考员在答题卡上所粘贴的条形码上的姓名、准考证号与本人是否相符.4.作答选择题,必须用2B铅笔将答题卡上对应选项的方框涂满、涂黑;如需改动,请用橡皮擦干净后,再选涂其他答案.作答非选择题,必须用05毫米黑色墨水的签字笔在答题卡上的指定位置作答,在其他位置作答一律无效.5.如需作图,须用2B铅笔绘、写清楚,线条、符号等须加黑、加粗.一、本大题包括10小题,每小题3分,共30分.在每小题给出的四个选项中,只有一项符合题目要求.1.人造地球卫星广泛应用于全球通信、军事侦察、气象观测、资源普查、环境监测、大地测量等方面。如右图所示,当卫星从近地点向远地点运动时,它的A.重力势能减小B.速度增大C.机械能增大D.动能转化为重力势能2.向前直线行驶的车内,小明给小芳连拍两张照片如图所示.拍照过程中车可能()A.向西加速B.向东加速C.向西减速D.向东减速3.如图所示,在筷子上捆一些棉花,做一个活塞,用水蘸湿棉花后插入两端开口的竹管中,用嘴吹管的上端,可以发出悦耳的哨音.上下推拉活塞,并用相同的力吹管的上端时,下列说法错误的是()A.哨音是由管内空气振动产生的B.哨音是通过空气传到别人耳朵的C.向上推活塞时,吹出的哨音响度会变大D.向下拉活塞时,吹出的哨音音调会变低4.下列关于物态变化的说法,正确的是A.用干冰人工降雨,利用了干冰熔化吸热B.食品在电冰箱里能保鲜,利用了制冷剂汽化吸热C.冬天的菜窖里放几桶水,利用了水凝固吸热D.夏天教室地上洒水能降低室内温度,是因为液化放热5.在生活中经常需要估测一些物理量,下列估测比较接近实际的是A.某中学生的身高为1680mmB.成年人的步行速度大约在1.2km/hC.我们的物理书的质量大约在500g左右D.中学生正常心脏跳动大约为70次/s6.“国庆节”期间,小琴陪爸爸在洋澜湖栈桥上散步,小琴突然从平静的湖面看到了“鸟在水中飞,鱼在云中游”的美丽画面,她所观察到的“鸟”、“鱼”和“云”A.分别是光折射、折射、反射而成的像B.分别是光反射、折射、反射而成的像C.分别是光反射、反射、折射而成的像D.分别是光折射、反射、折射而成的像7.如图所示,电源电压和灯L的电阻不变,灯L上标有“6V3W”字样。当开关S闭合,滑片P移至a端时,电流表的示数为1.0A,灯L正常发光;当开关S断开,滑片P移至b端时,电源电压U和灯L消耗的电功率P为(忽略温度对灯丝电阻的影响)()A.3V、1.5WB.3V、0.75WC.6V、1.5WD.6V、0.75W8.用弹簧测力计两次水平拉同一木块,使它在同一水平木板上做匀速直线运动,图乙是它运动的路程随时间变化的图像,下列说法正确的是()A.图甲中木块受到的拉力为3.2NB.木块第一次和第二次速度之比为1:2C.木块两次受到滑动摩擦力之比为1:1D.相同时间内拉力两次对木块做功之比为1:19.下列现象与物态变化对应正确的是()A.冬天窗户上的冰花是水凝固形成的B.一瓶从冰箱冷藏室拿出的矿泉水,瓶外壁上会出现小水珠,是液化现象C.夏天从冰柜中拿出冰棒,周围出现的“白气”是水汽化形成的D.衣柜里的樟脑丸消失了是熔化现象10.如图甲所示,小球从某高度处静止下落到竖直放置的轻弹簧上并压缩弹簧,从小球刚接触到弹簧到将弹簧压缩最短的过程中,得到小球的速度v和弹簧被压缩的长度Δl之间的关系,如图乙所示,其中b点为曲线最高点,不计空气阻力,弹簧在整个过程中始终发生弹性形变,则小球()A.在b点时重力等于弹力B.运动过程动能一直增大C.运动过程机械能不变D.受到的弹力先变大再变小二、填空题(本大题包括7小题,每小题2分,共14分)11.如图所示,快递公司尝试用无人机运送包裹.在带着包裹匀速飞行过程中,无人机受到的升力的施力物体是_________,包裹的动能________(选填“变大”、“变小”或“不变”),以无人机为参照物,包裹是__________的(选填“运动”或“静止”).12.我们通过电视观看世界杯足球赛,电视信号是通过__...

1、当您付费下载文档后,您只拥有了使用权限,并不意味着购买了版权,文档只能用于自身使用,不得用于其他商业用途(如 [转卖]进行直接盈利或[编辑后售卖]进行间接盈利)。
2、本站所有内容均由合作方或网友上传,本站不对文档的完整性、权威性及其观点立场正确性做任何保证或承诺!文档内容仅供研究参考,付费前请自行鉴别。
3、如文档内容存在违规,或者侵犯商业秘密、侵犯著作权等,请点击“违规举报”。

碎片内容

山东省聊城市阳谷县2024届中考物理四模试卷含解析.doc

确认删除?