电脑桌面
添加内谋知识网--内谋文库,文书,范文下载到电脑桌面
安装后可以在桌面快捷访问

山东省莱芜市2024届中考考前最后一卷物理试卷含解析.doc

山东省莱芜市2024届中考考前最后一卷物理试卷含解析.doc_第1页
1/16
山东省莱芜市2024届中考考前最后一卷物理试卷含解析.doc_第2页
2/16
山东省莱芜市2024届中考考前最后一卷物理试卷含解析.doc_第3页
3/16
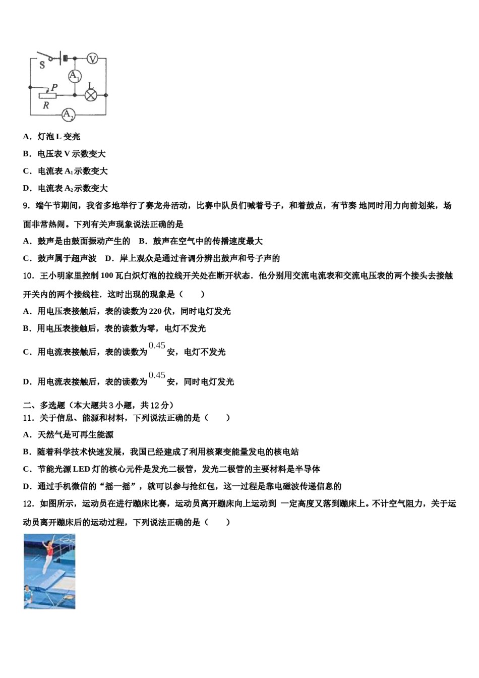
山东省莱芜市2024届中考考前最后一卷物理试卷注意事项:1.答卷前,考生务必将自己的姓名、准考证号、考场号和座位号填写在试题卷和答题卡上。用2B铅笔将试卷类型(B)填涂在答题卡相应位置上。将条形码粘贴在答题卡右上角"条形码粘贴处"。2.作答选择题时,选出每小题答案后,用2B铅笔把答题卡上对应题目选项的答案信息点涂黑;如需改动,用橡皮擦干净后,再选涂其他答案。答案不能答在试题卷上。3.非选择题必须用黑色字迹的钢笔或签字笔作答,答案必须写在答题卡各题目指定区域内相应位置上;如需改动,先划掉原来的答案,然后再写上新答案;不准使用铅笔和涂改液。不按以上要求作答无效。4.考生必须保证答题卡的整洁。考试结束后,请将本试卷和答题卡一并交回。一、单选题(本大题共10小题,共30分)1.下列与声现象有关的说法中,正确的是()A.“闻其声,知其人”是根据声音的音调来判断的B.长笛演奏者吹奏时抬起不同的手指,就会改变振动的空气柱长度从而改变长笛的音色C.用大小不同的力拨动同一根琴弦,主要是改变声音的响度D.摩托车发动机的排气管上附加消声器是在传播过程中减弱噪声2.如图所示电路,电源电压保持不变,闭合开关S,当滑动变阻器的滑片P从a端向b端滑动时()A.电压表V2示数与电流表A示数比值变大B.电压表V1示数与电流表A示数比值变小C.电流表A示数变大,电压表V1变大D.电流表A示数变大,电压表V2变大3.如图所示的四种现象中,属于光的折射现象的是A.观众看到银幕上的图象B.景物在水中形成“倒影”C.白鸽在沙滩上形成影子D.白光通过三棱形成彩色光带4.以下关于内能的说法正确的是()A.0℃的物体没有内能B.做功和热传递都可以改变物体的内能C.汽油机的做功冲程将机械能转化为内能D.热量总是从内能大的物体向内能小的物体传递5.下列关于功、内能和热量的描述中正确的是()A.物体的温度不变,内能一定不变B.做功和热传递都能改变物体的内能C.温度高的物体含有的热量比温度低的物体多D.热量总是从内能大的物体向内能小的物体传递6.为便于测量或观察现象,实验中我们经常会对实验进行优化改进.下列采取的措施不合理的是A.可以在鼓面上放纸屑,通过纸屑跳动高度反映鼓面的振幅大小B.在研究蜡烛熔化特点的实验中,采用“水浴法”加热,使蜡烛受热均匀C.为了显示光在空气中传播路径,可以在空气中喷洒烟或雾D.在探究平面镜成像时,为了使跳棋子的像更清晰,我们用手电筒照亮玻璃板7.小明将同一个鸡蛋先后放入如图所示的甲、乙两杯盐水中,盐水密度分别为ρ甲、ρ乙,鸡蛋所受浮力分别为F甲、F乙,则下列关系正确的是()A.ρ甲>ρ乙F甲>F乙B.ρ甲<ρ乙F甲<F乙C.ρ甲>ρ乙F甲=F乙D.ρ甲<ρ乙F甲=F乙8.在如图所示的电路中,闭合开关后,当滑片P向右移动时,下列说法正确的是A.灯泡L变亮B.电压表V示数变大C.电流表A1示数变大D.电流表A2示数变大9.端午节期间,我省多地举行了赛龙舟活动,比赛中队员们喊着号子,和着鼓点,有节奏地同时用力向前划桨,场面非常热闹。下列有关声现象说法正确的是A.鼓声是由鼓面振动产生的B.鼓声在空气中的传播速度最大C.鼓声属于超声波D.岸上观众是通过音调分辨出鼓声和号子声的10.王小明家里控制100瓦白炽灯泡的拉线开关处在断开状态.他分别用交流电流表和交流电压表的两个接头去接触开关内的两个接线柱.这时出现的现象是()A.用电压表接触后,表的读数为220伏,同时电灯发光B.用电压表接触后,表的读数为零,电灯不发光C.用电流表接触后,表的读数为安,电灯不发光D.用电流表接触后,表的读数为安,同时电灯发光二、多选题(本大题共3小题,共12分)11.关于信息、能源和材料,下列说法正确的是()A.天然气是可再生能源B.随着科学技术快速发展,我国已经建成了利用核聚变能量发电的核电站C.节能光源LED灯的核心元件是发光二极管,发光二极管的主要材料是半导体D.通过手机微信的“摇一摇”,就可以参与抢红包,这一过程是靠电磁波传递信息的12.如图所示,运动员在进行蹦床比赛,运动员离开蹦床向上运动到一定高度又落到蹦床上。不计空气阻力,关于运动员离开蹦床后...

1、当您付费下载文档后,您只拥有了使用权限,并不意味着购买了版权,文档只能用于自身使用,不得用于其他商业用途(如 [转卖]进行直接盈利或[编辑后售卖]进行间接盈利)。
2、本站所有内容均由合作方或网友上传,本站不对文档的完整性、权威性及其观点立场正确性做任何保证或承诺!文档内容仅供研究参考,付费前请自行鉴别。
3、如文档内容存在违规,或者侵犯商业秘密、侵犯著作权等,请点击“违规举报”。

碎片内容

山东省莱芜市2024届中考考前最后一卷物理试卷含解析.doc

确认删除?