电脑桌面
添加内谋知识网--内谋文库,文书,范文下载到电脑桌面
安装后可以在桌面快捷访问

山东省青岛市南区重点名校2023-2024学年中考适应性考试物理试题含解析.doc

山东省青岛市南区重点名校2023-2024学年中考适应性考试物理试题含解析.doc_第1页
1/13
山东省青岛市南区重点名校2023-2024学年中考适应性考试物理试题含解析.doc_第2页
2/13
山东省青岛市南区重点名校2023-2024学年中考适应性考试物理试题含解析.doc_第3页
3/13
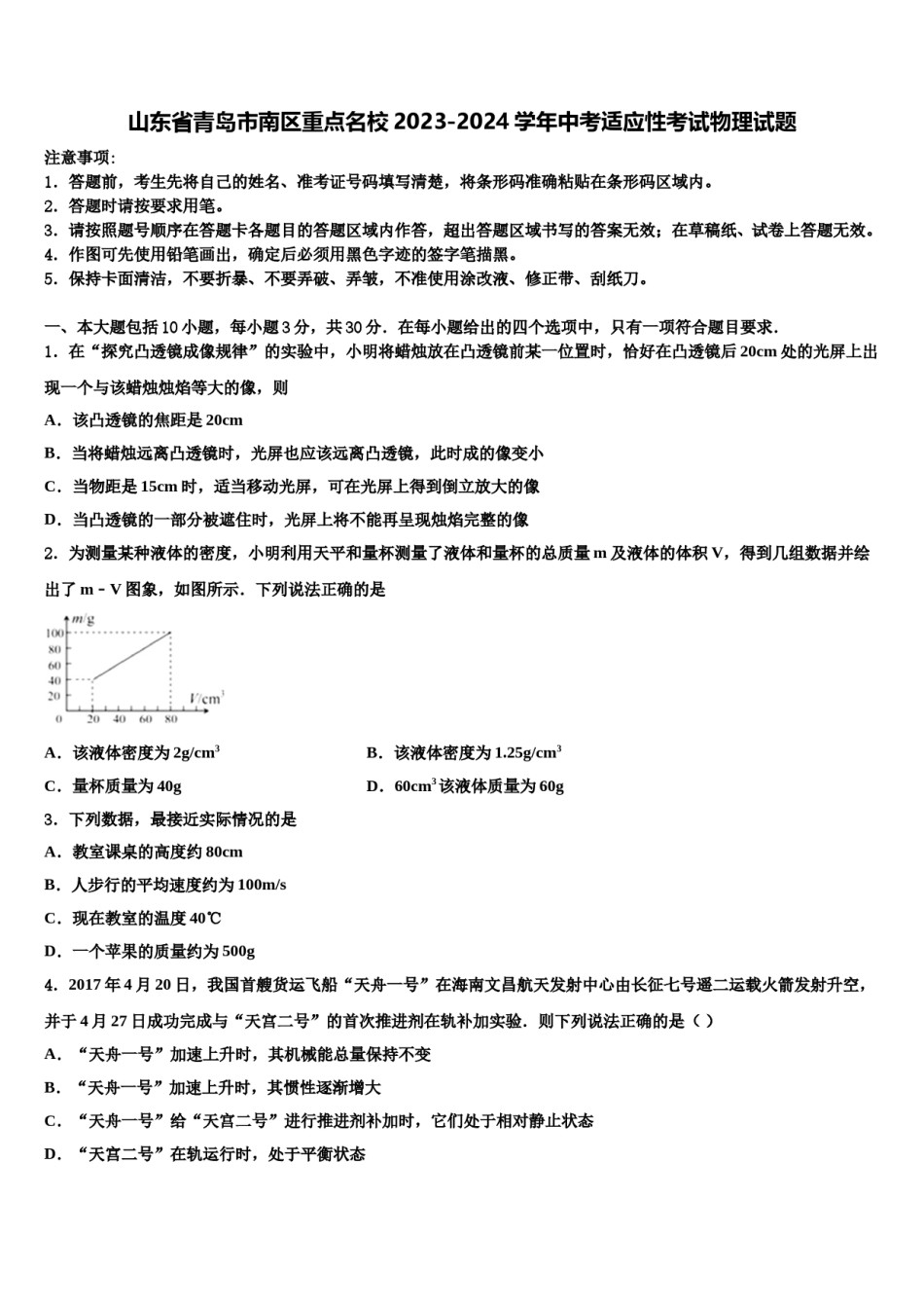
山东省青岛市南区重点名校2023-2024学年中考适应性考试物理试题注意事项:1.答题前,考生先将自己的姓名、准考证号码填写清楚,将条形码准确粘贴在条形码区域内。2.答题时请按要求用笔。3.请按照题号顺序在答题卡各题目的答题区域内作答,超出答题区域书写的答案无效;在草稿纸、试卷上答题无效。4.作图可先使用铅笔画出,确定后必须用黑色字迹的签字笔描黑。5.保持卡面清洁,不要折暴、不要弄破、弄皱,不准使用涂改液、修正带、刮纸刀。一、本大题包括10小题,每小题3分,共30分.在每小题给出的四个选项中,只有一项符合题目要求.1.在“探究凸透镜成像规律”的实验中,小明将蜡烛放在凸透镜前某一位置时,恰好在凸透镜后20cm处的光屏上出现一个与该蜡烛烛焰等大的像,则A.该凸透镜的焦距是20cmB.当将蜡烛远离凸透镜时,光屏也应该远离凸透镜,此时成的像变小C.当物距是15cm时,适当移动光屏,可在光屏上得到倒立放大的像D.当凸透镜的一部分被遮住时,光屏上将不能再呈现烛焰完整的像2.为测量某种液体的密度,小明利用天平和量杯测量了液体和量杯的总质量m及液体的体积V,得到几组数据并绘出了m﹣V图象,如图所示.下列说法正确的是A.该液体密度为2g/cm3B.该液体密度为1.25g/cm3C.量杯质量为40gD.60cm3该液体质量为60g3.下列数据,最接近实际情况的是A.教室课桌的高度约80cmB.人步行的平均速度约为100m/sC.现在教室的温度40℃D.一个苹果的质量约为500g4.2017年4月20日,我国首艘货运飞船“天舟一号”在海南文昌航天发射中心由长征七号遥二运载火箭发射升空,并于4月27日成功完成与“天宫二号”的首次推进剂在轨补加实验.则下列说法正确的是()A.“天舟一号”加速上升时,其机械能总量保持不变B.“天舟一号”加速上升时,其惯性逐渐增大C.“天舟一号”给“天宫二号”进行推进剂补加时,它们处于相对静止状态D.“天宫二号”在轨运行时,处于平衡状态5.为了提高学生应用能力保护国家资产,我校在微机室设置前后两扇门,只有当两扇门都关上时(关上一道门相当于闭合一个开关),办公室内的指示灯才会亮,表明门都关上了下列四幅图中符合要求的电路图是A.B.C.D.6.如图所示的实验或机器均改变了物体的内能,其中与另外三个改变内能方法不同的是()A.探究萘的熔化规律B.压缩气体点燃棉花C.内燃机压缩冲程D.水蒸气将软木塞冲出7.下列现象与物态变化对应正确的是()A.冬天窗户上的冰花是水凝固形成的B.一瓶从冰箱冷藏室拿出的矿泉水,瓶外壁上会出现小水珠,是液化现象C.夏天从冰柜中拿出冰棒,周围出现的“白气”是水汽化形成的D.衣柜里的樟脑丸消失了是熔化现象8.为探究动滑轮和定滑轮的特点,设计如下两种方式拉升重物,下面关于探究的做法和认识正确的是()A.用动滑轮提升重物上升h高度,测力计也上升h高度B.若拉升同一物体上升相同高度,用动滑轮拉力更小,且做功更少C.减小动滑轮质量可以提高动滑轮的机械效率D.若用定滑轮拉重物,当拉力竖直向下最省力9.今年《流浪地球》影片大热,激起了同学们对航天科技的浓厚兴趣,选择某种物质作为火箭燃料的首要依据是A.比热容大B.热值大C.密度小D.电阻小10.如图所示的电路,下列说法正确的是()A.当开关S拨到a时,电磁铁的左端为S极B.当开关S拨到a时,小磁针静止时B端为N极C.当开关S拨到a,滑动变阻器的滑片向右滑动时,电磁铁的磁性增强D.当开关S由a到b,调节滑动变阻器,使电流表示数不变,则电磁铁的磁性增强二、填空题(本大题包括7小题,每小题2分,共14分)11.如图是R1、R2两电阻的电压与电流关系图象,由图可知,电阻R1的阻值为_____Ω,若将两电阻并联后接在3V电源两端,干路电流为_____A.12.用铝壶烧开水,壶中的水蒸气将壶盖顶起来,这是消耗水蒸气的_____能对外做功,将水蒸气的_______能转化成壶盖的_______能.13.如图甲所示,若角EON为40°,则反射角的大小为_____°;乙图中将光屏沿ON向后弯折,是为了探究反射光线、入射光线和法线是否在_____.14.2015年3月9日,全球最大太阳能飞机“阳光动力2号”,在阿联酋首都阿布扎比发射,开始5个月的环球飞行.机翼安...

1、当您付费下载文档后,您只拥有了使用权限,并不意味着购买了版权,文档只能用于自身使用,不得用于其他商业用途(如 [转卖]进行直接盈利或[编辑后售卖]进行间接盈利)。
2、本站所有内容均由合作方或网友上传,本站不对文档的完整性、权威性及其观点立场正确性做任何保证或承诺!文档内容仅供研究参考,付费前请自行鉴别。
3、如文档内容存在违规,或者侵犯商业秘密、侵犯著作权等,请点击“违规举报”。

碎片内容

山东省青岛市南区重点名校2023-2024学年中考适应性考试物理试题含解析.doc

确认删除?