电脑桌面
添加内谋知识网--内谋文库,文书,范文下载到电脑桌面
安装后可以在桌面快捷访问

山西省兴县交楼申中学2024届中考适应性考试物理试题含解析.doc

山西省兴县交楼申中学2024届中考适应性考试物理试题含解析.doc_第1页
1/19
山西省兴县交楼申中学2024届中考适应性考试物理试题含解析.doc_第2页
2/19
山西省兴县交楼申中学2024届中考适应性考试物理试题含解析.doc_第3页
3/19
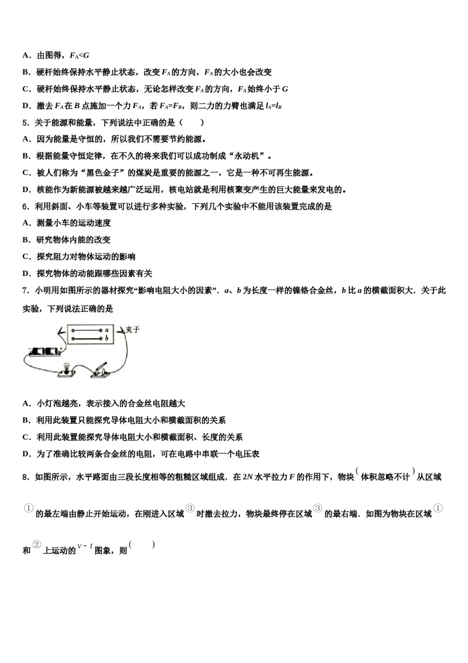
山西省兴县交楼申中学2024届中考适应性考试物理试题注意事项:1.答卷前,考生务必将自己的姓名、准考证号填写在答题卡上。2.回答选择题时,选出每小题答案后,用铅笔把答题卡上对应题目的答案标号涂黑,如需改动,用橡皮擦干净后,再选涂其它答案标号。回答非选择题时,将答案写在答题卡上,写在本试卷上无效。3.考试结束后,将本试卷和答题卡一并交回。一、单选题(本大题共10小题,共30分)1.在如图的情景中,如果保持透镜在50cm刻度线处不动,将点燃的蜡烛放在光具座上18cm刻度线处,为了在光屏上得到清晰的像,应该进行的操作以及光屏上像的大小变化情况是A.将光屏左移,像变小B.将光屏右移,像变小C.将光屏左移,像变大D.将光屏右移,像变大2.在物理实验中,往往要对物理量进行多次测量,有的是为了减小误差,有的是为了寻找规律.下列四个实验中,通过多次测量减小误差的是:①测小灯泡的电功率时,测量多次灯泡两端的电压和电流②用刻度尺测量物体的长度时,进行多次测量③探究光的反射规律实验时,多次改变入射角的大小④测量某种物质的密度时,测量多组质量与体积A.①②B.②③C.②④D.③④3.下列估测接近实际的是A.足球的质量约为4kgB.物理课本的宽约为18cmC.中学生跑百米用时约为10sD.2019年河北3月份最高气温约为40℃4.如图所示,不计质量的硬杆处于水平静止状态,以下说法错误的是A.由图得,FA<GB.硬杆始终保持水平静止状态,改变FA的方向,FA的大小也会改变C.硬杆始终保持水平静止状态,无论怎样改变FA的方向,FA始终小于GD.撤去FA在B点施加一个力FA,若FA=FB,则二力的力臂也满足lA=lB5.关于能源和能量,下列说法中正确的是()A.因为能量是守恒的,所以我们不需要节约能源。B.根据能量守恒定律,在不久的将来我们可以成功制成“永动机”。C.被人们称为“黑色金子”的煤炭是重要的能源之一,它是一种不可再生能源。D.核能作为新能源被越来越广泛运用,核电站就是利用核聚变产生的巨大能量来发电的。6.利用斜面、小车等装置可以进行多种实验,下列几个实验中不能用该装置完成的是A.测量小车的运动速度B.研究物体内能的改变C.探究阻力对物体运动的影响D.探究物体的动能跟哪些因素有关7.小明用如图所示的器材探究“影响电阻大小的因素”.a、b为长度一样的镍铬合金丝,b比a的横截面积大.关于此实验,下列说法正确的是A.小灯泡越亮,表示接入的合金丝电阻越大B.利用此装置只能探究导体电阻大小和横截面积的关系C.利用此装置能探究导体电阻大小和横截面积、长度的关系D.为了准确比较两条合金丝的电阻,可在电路中串联一个电压表8.如图所示,水平路面由三段长度相等的粗糙区域组成.在2N水平拉力F的作用下,物块体积忽略不计从区域的最左端由静止开始运动,在刚进入区域时撤去拉力,物块最终停在区域的最右端.如图为物块在区域和上运动的图象,则A.区域路面的粗糙程度比的大B.拉力在区域中做功的功率比的小C.物块在区域上所受的摩擦力等于2ND.物块在区域上运动的时间可能为1s9.在生产、生活中有很多物理知识的应用,下列说法中正确的()A.把书包带做得扁而宽,是为了减小书包对人体的压强B.滑雪板一般都有较大的面积,是为了增大压力C.菜刀钝了磨一磨,是为了减小对被切物的压强D.在铁轨下面铺设枕木,是为了减小对地面的压力10.下列关于材料与技术的应用,与实际情况相符的是A.夜视仪是利用紫外线来工作的仪器B.超导材料没有电阻,所以不适合做导线C.B超是利用电磁波来检查病人的D.现代通信应用光导纤维,传输信息量大二、多选题(本大题共3小题,共12分)11.有人设计了一种太阳能汽车,车上有两个大气囊,第一阶段气囊从前面的开口处吸入空气,利用太阳能将其加热,第二阶段加热后的热空气从后面喷出,从而推动汽车前进,如图所示.关于这种汽车,下列说法中正确的是A.该车是将太阳能转化为内能进而转化为机械能的装置B.第二阶段的能量转化过程和热机的压缩冲程是相同的C.该汽车是利用“力的作用是相互的”知识使其前进的D.机械能不能再转化回太阳能说明能量转化具有方向性12.如图所示,远方工地安装有一个“22...

1、当您付费下载文档后,您只拥有了使用权限,并不意味着购买了版权,文档只能用于自身使用,不得用于其他商业用途(如 [转卖]进行直接盈利或[编辑后售卖]进行间接盈利)。
2、本站所有内容均由合作方或网友上传,本站不对文档的完整性、权威性及其观点立场正确性做任何保证或承诺!文档内容仅供研究参考,付费前请自行鉴别。
3、如文档内容存在违规,或者侵犯商业秘密、侵犯著作权等,请点击“违规举报”。

碎片内容

山西省兴县交楼申中学2024届中考适应性考试物理试题含解析.doc

确认删除?