电脑桌面
添加内谋知识网--内谋文库,文书,范文下载到电脑桌面
安装后可以在桌面快捷访问

山西省河曲实验中学2023-2024学年毕业升学考试模拟卷物理卷含解析.doc

山西省河曲实验中学2023-2024学年毕业升学考试模拟卷物理卷含解析.doc_第1页
1/20
山西省河曲实验中学2023-2024学年毕业升学考试模拟卷物理卷含解析.doc_第2页
2/20
山西省河曲实验中学2023-2024学年毕业升学考试模拟卷物理卷含解析.doc_第3页
3/20
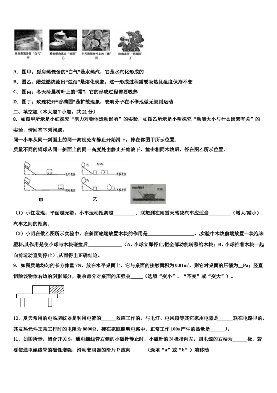
山西省河曲实验中学2023-2024学年毕业升学考试模拟卷物理卷注意事项:1.答卷前,考生务必将自己的姓名、准考证号填写在答题卡上。2.回答选择题时,选出每小题答案后,用铅笔把答题卡上对应题目的答案标号涂黑,如需改动,用橡皮擦干净后,再选涂其它答案标号。回答非选择题时,将答案写在答题卡上,写在本试卷上无效。3.考试结束后,将本试卷和答题卡一并交回。一、单项选择题(本大题7小题,每题3分,共21分)1.如图所示是基本量具的测量结果,其中记录错误的是A.天平所测物体的质量为12.2gB.电流表的示数为0.38AC.温度计的示数为-3℃D.电能表的示数为586.6kW·h2.图所示的四个示意图中,用来研究电磁感应现象的是A.B.C.D.3.在如图所示电路中,电源电压保持不变,闭合开关S,当滑动变阻器的滑片P向下滑动时,四个电表的示数都发生了变化,电表的示数分别用I、U1、U2和U3表示,电表示数变化量的大小分别用△I、△U1、△U2和△U3表示,电阻R1、R2、R3消耗的电功率分别用P1、P2、P3表示,下列选项正确的是A.U1/I不变,△Ul/△I变小B.U2/I变大,△U2/△I不变C.U3/I不变,△U3/△I不变D.P1变大,P2变小,P3变大4.如图所示的电路中,电源电压保持不变,闭合开关S,将滑动变阻器的滑片P向左移动,下列说法中正确的是A.电流表A1的示数变小,电流表A2的示数变大B.电流表A1的示数和电流表A2的示数同时变大C.电压表的示数变大,电流表A1的示数变小D.电压表的示数不变,电流表A1的示数变小5.图(a)所示的杠杆是水平平衡的.如果在支点两侧的物体下方分别加挂一个等重的物体,如图(b)所示,则杠杆()A.右端下沉B.左端下沉C.要保持平衡应将左端的物体向右移动D.要保持平衡应在右端再加挂一个物体6.小明爸爸的车因红灯在路口等待,坐在车内的小明突然发觉自家的小车在后退,其实车子并没有动.小明有这种感觉是因为他选择的参照物是()A.旁边车道先行的公交车B.小明爸爸C.地面D.自家小车7.大千世界,热现象随处可见.下面四个热现象中描述正确的是()A.图甲:厨房蒸笼旁的“白气”是水蒸汽,它是水汽化形成的B.图乙:蜡烛燃烧流出“烛泪”是熔化现象,这一形成过程需要吸热且温度保持不变C.图丙:冬天清晨树叶上的“霜”,它的形成过程需要吸热D.图丁:玫瑰花开“香满园”是扩散现象,表明分子在不停地做无规则运动二、填空题(本大题7小题,共21分)8.如图甲所示是小红探究“阻力对物体运动影响”的实验,如图乙所示是小明探究“动能大小与什么因素有关”的实验,请回答下列问题:同一小车从同一斜面上的同一高度处有静止开始滑下,停在你图甲所示位置.质量不同的钢球从同一斜面上的同一高度处由静止开始滚下,撞击相同木块后,停在图乙所示位置.(1)小红发现:平面越光滑,小车运动距离越_________.联想到在雨雪天驾驶汽车应适当_________(增大/减小)汽车之间的距离.(2)小明在做乙图所示实验中,在斜面底端放置木块的作用是___________________。,实验中木块前端放置一块泡诛塑料,其作用是使小球与木块碰撞后______________(A、小球立即停止,把全部动能转移给木块;B、小球推着木块一起向前运动直到停止),从而得出正确结论。9.如图质地均匀的长方体重7N,放在水平桌面上,它与桌面的接触面积为0.01m2,则它对桌面的压强为__Pa;竖直切除该物体右边的阴影部分,剩余部分对桌面的压强会_____(选填“变小”、“不变”或“变大”)。10.夏天常用的电热驱蚊器是利用电流的______效应工作的,与电灯、电风扇等其它家用电器是______联在电路里的,其发热元件正常工作时的电阻为8800Ω,接在家庭照明电路中,正常工作100s产生的热量是______J。11.如图所示,闭合开关S,通电螺线管右侧的小磁针静止时,小磁针的N极指向左,则电源的右端为______极.若要使通电螺线管的磁性增强,滑动变阻器的滑片P应向______(选填“a”或“b”)端移动.12.医学上针对外伤的疼痛常用“冷疗法”治疗,其原理是医生用一种叫做氯乙烷的气态有机物,对准人的伤口处喷射,它在加压下________(填物态变化名称),又在皮肤上迅速________(填物态变化名称),同...

1、当您付费下载文档后,您只拥有了使用权限,并不意味着购买了版权,文档只能用于自身使用,不得用于其他商业用途(如 [转卖]进行直接盈利或[编辑后售卖]进行间接盈利)。
2、本站所有内容均由合作方或网友上传,本站不对文档的完整性、权威性及其观点立场正确性做任何保证或承诺!文档内容仅供研究参考,付费前请自行鉴别。
3、如文档内容存在违规,或者侵犯商业秘密、侵犯著作权等,请点击“违规举报”。

碎片内容

山西省河曲实验中学2023-2024学年毕业升学考试模拟卷物理卷含解析.doc

确认删除?