电脑桌面
添加内谋知识网--内谋文库,文书,范文下载到电脑桌面
安装后可以在桌面快捷访问

巴彦淖尔市重点中学2024年中考物理全真模拟试题含解析.doc

巴彦淖尔市重点中学2024年中考物理全真模拟试题含解析.doc_第1页
1/16
巴彦淖尔市重点中学2024年中考物理全真模拟试题含解析.doc_第2页
2/16
巴彦淖尔市重点中学2024年中考物理全真模拟试题含解析.doc_第3页
3/16
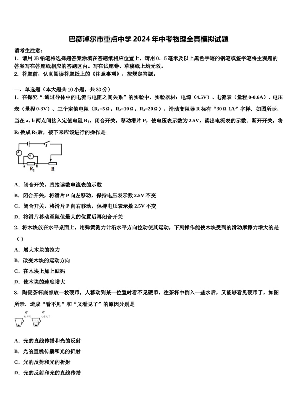
巴彦淖尔市重点中学2024年中考物理全真模拟试题请考生注意:1.请用2B铅笔将选择题答案涂填在答题纸相应位置上,请用0.5毫米及以上黑色字迹的钢笔或签字笔将主观题的答案写在答题纸相应的答题区内。写在试题卷、草稿纸上均无效。2.答题前,认真阅读答题纸上的《注意事项》,按规定答题。一、单选题(本大题共10小题,共30分)1.在探究“通过导体中的电流与电阻之间关系”的实验中,实验器材:电源(4.5V)、电流表(量程0-0.6A)、电压表(量程0-3V)、三个定值电阻(R1=5Ω,R2=10Ω,R3=20Ω),滑动变阻器R标有“30Ω1A”字样.如图所示,当在a、b两点间接入定值电阻R1,闭合开关,移动滑片P,使电压表示数为2.5V,读出电流表的示数.断开开关,将R1换成R2后,接下来应该进行的操作是A.闭合开关,直接读数电流表的示数B.闭合开关,将滑片P向左移动,保持电压表示数2.5V不变C.闭合开关,将滑片P向右移动,保持电压表示数2.5V不变D.将滑片移动至阻值最大的位置后再闭合开关2.将木块放在水平桌面上,用弹簧测力计沿水平方向拉动使其运动,下列操作能使木块受到的滑动摩擦力增大的是()A.增大木块的拉力B.改变木块的运动方向C.在木块上加上砝码D.使木块的速度增大3.陶瓷茶杯底部放一枚硬币,人移动到某一位置时看不见硬币,往茶杯中倒入一些水后,又能够看见硬币了,如图所示.造成“看不见”和“又看见了”的原因分别是A.光的直线传播和光的反射B.光的直线传播和光的折射C.光的反射和光的折射D.光的反射和光的直线传播4.不接触的两个物体通过“场”也能产生相互作用.“场”是一种特殊的物质,看不见,摸不到,但却真实存在.例如我们学习过的:地球周围存在重力场,重力场对地球附近有质量的物体有力的作用:磁体周围存在磁场,磁场对放入其中的磁体有力的作用;带电体周围存在电场,电场会对放入其中的哪个物体有力的作用A.小磁针B.石块C.冰块D.带电小球5.到野外郊游时,小明和爸爸喜欢钓鱼.鱼上钩后,小明感觉鱼在水中时很轻,拉出水面后“变重”,在把鱼逐渐拉出水面的过程中,鱼受到的A.浮力增大,鱼竿是省力杠杆B.浮力减小,鱼竿是费力杠杆C.重力增大,鱼竿是费力杠杆D.重力减小,鱼竿是省力杠杆6.某同学利用如图甲所示的电路进行实验,电源电压恒为3V,更换5个定值电阻,得到如图乙所示的图像以下有关叙述正确的是()A.该同学研究的是电流和电压的关系B.实验中电压表的示数保持0.5V不变C.滑动变阻器阻值变化范围为D.将从5换成10后,应将滑片P向左移7.如图甲所示是某同学探究电流与电压关系的电路图,开关S闭合后,将滑动变阻器的滑片P从a端移至b端,电流表和电压表的示数变化关系如图乙,由图象可知,A.电阻R0两端电压与通过R0的电流成正比B.R0的电阻值是0.2ΩC.该电路最小功率是0.05WD.电源电压为3V8.下列关于声现象的说法,正确的是A.二胡演奏出优美旋律,是由弦的振动产生的B.高速公路两旁的隔音板是在人耳处减弱噪声C.我们可以根据音调可以判断是哪位歌手正在唱歌D.用“B超”查看胎儿的发育情况,利用了声波可以传递能量9.如图所示的光现象中,由于光的反射形成的是A.水中倒影B.手影游戏C.小孔成像D.海市蜃楼10.下列有关热值内能、比热容和热机效率的说法中,正确的是A.燃料的热值越大,内燃机的热机效率越高B.热机所用燃料的化学能转化的内能越多效率越高C.为了防止热机过热,通常用水来降温,是利用水的比热容大的特性D.物体的温度越高,内能越大二、多选题(本大题共3小题,共12分)11.如图所示,小伟家的水平桌面上有一个圆柱形油桶,油桶高40cm,底部直径为30cm,装满油后总重300N。下列说法中正确的是A.要使底部O稍稍离开地面,他至少应对油桶施加90N的力B.他用水平力没推动油桶,但他用了力,所以他对油桶做了功C.他用水平力没推动油桶,此时推力等于摩擦力D.油桶在桌面上运动时,桌面对油桶的支持力和油桶对桌面的压力是一对平衡力12.下列说法中正确的是()A.物体吸热时,温度不一定升高B.擦黑板时看到粉尘在空中飞舞,这是分子在运动C.柴油机的做功冲程是将机械能转化为内能D.在高山上烧水...

1、当您付费下载文档后,您只拥有了使用权限,并不意味着购买了版权,文档只能用于自身使用,不得用于其他商业用途(如 [转卖]进行直接盈利或[编辑后售卖]进行间接盈利)。
2、本站所有内容均由合作方或网友上传,本站不对文档的完整性、权威性及其观点立场正确性做任何保证或承诺!文档内容仅供研究参考,付费前请自行鉴别。
3、如文档内容存在违规,或者侵犯商业秘密、侵犯著作权等,请点击“违规举报”。

碎片内容

巴彦淖尔市重点中学2024年中考物理全真模拟试题含解析.doc

确认删除?