电脑桌面
添加内谋知识网--内谋文库,文书,范文下载到电脑桌面
安装后可以在桌面快捷访问

广东省吴川一中学实验校2024年中考物理猜题卷含解析.doc

广东省吴川一中学实验校2024年中考物理猜题卷含解析.doc_第1页
1/16
广东省吴川一中学实验校2024年中考物理猜题卷含解析.doc_第2页
2/16
广东省吴川一中学实验校2024年中考物理猜题卷含解析.doc_第3页
3/16
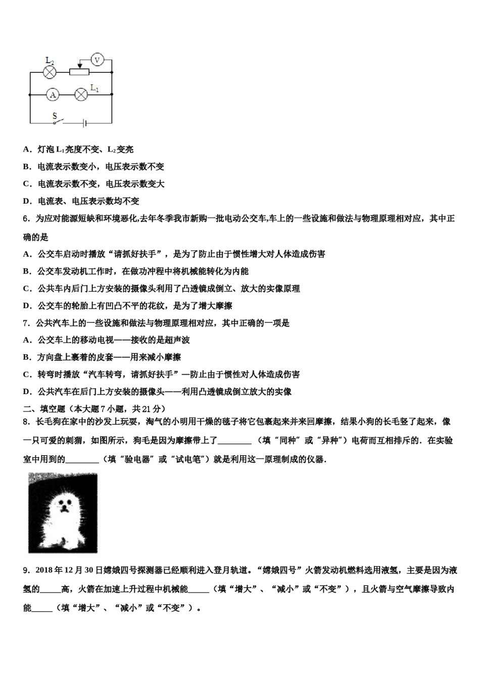
广东省吴川一中学实验校2024年中考物理猜题卷请考生注意:1.请用2B铅笔将选择题答案涂填在答题纸相应位置上,请用0.5毫米及以上黑色字迹的钢笔或签字笔将主观题的答案写在答题纸相应的答题区内。写在试题卷、草稿纸上均无效。2.答题前,认真阅读答题纸上的《注意事项》,按规定答题。一、单项选择题(本大题7小题,每题3分,共21分)1.如图所示,用一张硬卡片先后快拨和慢拨木梳的齿,可用来研究声音的A.响度B.音调C.音色D.声速2.下列有关物态变化的说法不正确的是A.在寒冷的冬夜里窗玻璃上会出现冰花,是水蒸气发生了凝华现象B.“月落乌啼霜满天,江枫渔火对愁眠”,霜的形成是凝固现象C.打开冰箱冷冻室的门,有时会见到“白气”,这是液化现象D.冬天户外用温度计测量铁块和木块的温度,它们的温度是相同的3.2015年5月9日我国多地出现日晕奇观,图为日晕的景象.在5000m的高空,水蒸气遇冷形成小冰晶,太阳光照射小冰晶后,分解成红、橙、黄、绿、蓝、靛、紫七种颜色的光,这样太阳周围就出现一个巨大的彩色光环,称为“晕”.下列说法正确的是A.水蒸气遇冷形成小冰晶是凝固现象B.水蒸气遇冷形成小冰晶需要吸热C.太阳光照射小冰晶后通过反射分解为七色光D.太阳光照射小冰晶后分解为七色光是光的色散现象4.下列有关声和电磁波的说法正确的是A.声和电磁波都不能在真空中传播B.利用超声检测金属内部是否有裂纹,说明声音可以传递信息C.手机和固定电话都是利用电磁波传信息的D.校园门口“禁止鸣笛”是在传播过程中减弱噪声5.如图所示的电路中,电源电压保持不变,闭合开关S,将变阻器滑片向左移动时A.灯泡L1亮度不变、L2变亮B.电流表示数变小,电压表示数不变C.电流表示数不变,电压表示数变大D.电流表、电压表示数均不变6.为应对能源短缺和环境恶化,去年冬季我市新购一批电动公交车,车上的一些设施和做法与物理原理相对应,其中正确的是A.公交车启动时播放“请抓好扶手”,是为了防止由于惯性增大对人体造成伤害B.公交车发动机工作时,在做功冲程中将机械能转化为内能C.公共车内后门上方安装的摄像头利用了凸透镜成倒立、放大的实像原理D.公交车的轮胎上有凹凸不平的花纹,是为了增大摩擦7.公共汽车上的一些设施和做法与物理原理相对应,其中正确的一项是A.公交车上的移动电视——接收的是超声波B.方向盘上裹着的皮套——用来减小摩擦C.转弯时播放“汽车转弯,请抓好扶手”—防止由于惯性对人体造成伤害D.公共汽车在后门上方安装的摄像头——利用凸透镜成倒立放大的实像二、填空题(本大题7小题,共21分)8.长毛狗在家中的沙发上玩耍,淘气的小明用干燥的毯子将它包裹起来并来回摩擦,结果小狗的长毛竖了起来,像一只可爱的刺猬,如图所示,狗毛是因为摩擦带上了________(填“同种”或“异种”)电荷而互相排斥的.在实验室中用到的________(填“验电器”或“试电笔”)就是利用这一原理制成的仪器.9.2018年12月30日嫦娥四号探测器已经顺利进入登月轨道。“嫦娥四号”火箭发动机燃料选用液氢,主要是因为液氢的_____高,火箭在加速上升过程中机械能_____(填“增大”、“减小”或“不变”),且火箭与空气摩擦导致内能_____(填“增大”、“减小”或“不变”)。10.炮弹在击中目标之前,飞行的轨迹是先上升、后下降的“弹道曲线”。在飞行的上升阶段(不计空气阻力),炮弹的动能___________(选填“增大”“减小”或“不变”),炮弹的机械能___________(选填“守恒”或“不守恒”)。11.地面上的木箱重200N,当用20N的水平推力推它时,木箱没有动,此时地面对木箱的摩擦力大小是_____;当木箱受到40N水平推力时,木箱恰好作匀速直线运动,若作用在木箱上的水平推力为50N,此时木箱做_____直线运动(选填“减速”、“匀速”或“加速”).12.如图所示的电路中,开关闭合后,滑动变阻器从左向右滑动的过程中,灯泡的亮度____(选填“变亮”或“变暗”),电压表的示数将________(选填“增大”或“减小”).13.水平地面上两个相同的烧杯装满了水(与图示不同),将质量相等的a、b两个小球分别放入水中,静止时a漂浮,b沉底,如图所示.若a、b...

1、当您付费下载文档后,您只拥有了使用权限,并不意味着购买了版权,文档只能用于自身使用,不得用于其他商业用途(如 [转卖]进行直接盈利或[编辑后售卖]进行间接盈利)。
2、本站所有内容均由合作方或网友上传,本站不对文档的完整性、权威性及其观点立场正确性做任何保证或承诺!文档内容仅供研究参考,付费前请自行鉴别。
3、如文档内容存在违规,或者侵犯商业秘密、侵犯著作权等,请点击“违规举报”。

碎片内容

广东省吴川一中学实验校2024年中考物理猜题卷含解析.doc

确认删除?