电脑桌面
添加内谋知识网--内谋文库,文书,范文下载到电脑桌面
安装后可以在桌面快捷访问

广东省惠州市第一中学2023-2024学年中考物理押题试卷含解析.doc

广东省惠州市第一中学2023-2024学年中考物理押题试卷含解析.doc_第1页
1/17
广东省惠州市第一中学2023-2024学年中考物理押题试卷含解析.doc_第2页
2/17
广东省惠州市第一中学2023-2024学年中考物理押题试卷含解析.doc_第3页
3/17
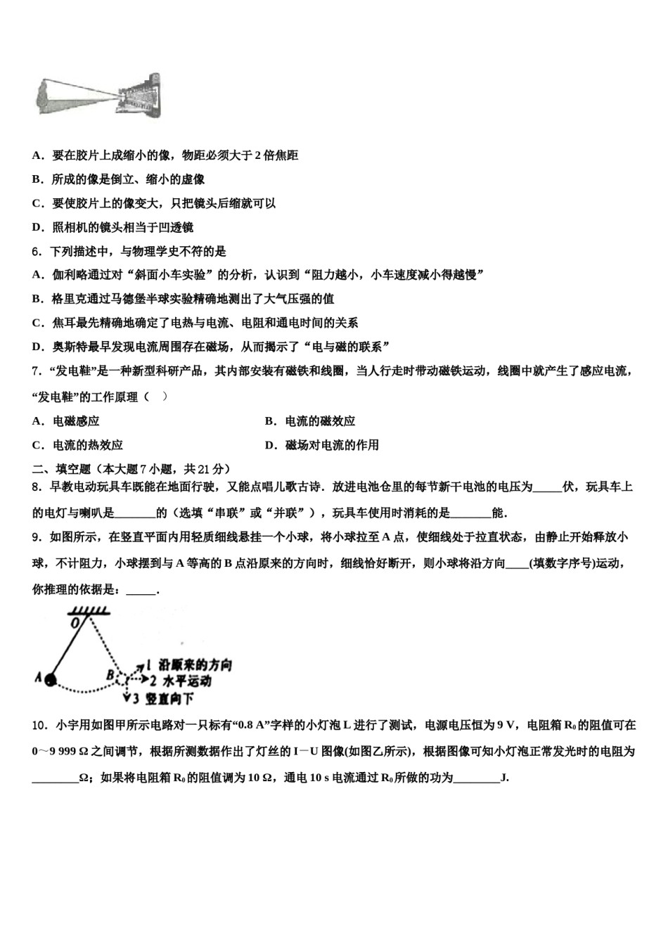
广东省惠州市第一中学2023-2024学年中考物理押题试卷请考生注意:1.请用2B铅笔将选择题答案涂填在答题纸相应位置上,请用0.5毫米及以上黑色字迹的钢笔或签字笔将主观题的答案写在答题纸相应的答题区内。写在试题卷、草稿纸上均无效。2.答题前,认真阅读答题纸上的《注意事项》,按规定答题。一、单项选择题(本大题7小题,每题3分,共21分)1.汽车匀速直线上坡的过程中,各物理量随时间变化关系正确的是()A.B.C.D.2.如图所示的三个装置中,弹簧和小球均完全相同,弹簧和细线的质量均不计,一切摩擦忽略不计,平衡时各弹簧的长度分别为L1、L2、L3,其大小关系是A.L1=L2>L3B.L1=L2<L3C.L1>L2>L3D.L1=L2=L33.“一切物体在没有受到力的作用时,总保持静止状态或匀速直线运动状态.”总结概括出这重要规律的科学家是A.亚里士多德B.伽利略C.牛顿D.托里拆利4.如图所示为一台电压力锅,它结合了高压锅和电饭锅的优点,省时省电、安全性高.当电压力锅内部气压过大或温度过高时,发热器都会停止工作.下图中S1为过压保护开关,S2为过热保护开关,压强过大时开关S1自动断开,温度过高时开关S2自动断开.下图分别表示S1、S2和锅内发热器的连接情况,其中符合上述工作要求的是A.B.C.D.5.如图是照相机的成像示意图,下列说法中正确的是()A.要在胶片上成缩小的像,物距必须大于2倍焦距B.所成的像是倒立、缩小的虚像C.要使胶片上的像变大,只把镜头后缩就可以D.照相机的镜头相当于凹透镜6.下列描述中,与物理学史不符的是A.伽利略通过对“斜面小车实验”的分析,认识到“阻力越小,小车速度减小得越慢”B.格里克通过马德堡半球实验精确地测出了大气压强的值C.焦耳最先精确地确定了电热与电流、电阻和通电时间的关系D.奥斯特最早发现电流周围存在磁场,从而揭示了“电与磁的联系”7.“发电鞋”是一种新型科研产品,其内部安装有磁铁和线圈,当人行走时带动磁铁运动,线圈中就产生了感应电流,“发电鞋”的工作原理()A.电磁感应B.电流的磁效应C.电流的热效应D.磁场对电流的作用二、填空题(本大题7小题,共21分)8.早教电动玩具车既能在地面行驶,又能点唱儿歌古诗.放进电池仓里的每节新干电池的电压为_____伏,玩具车上的电灯与喇叭是_______的(选填“串联”或“并联”),玩具车使用时消耗的是_______能.9.如图所示,在竖直平面内用轻质细线悬挂一个小球,将小球拉至A点,使细线处于拉直状态,由静止开始释放小球,不计阻力,小球摆到与A等高的B点沿原来的方向时,细线恰好断开,则小球将沿方向____(填数字序号)运动,你推理的依据是:_____.10.小宇用如图甲所示电路对一只标有“0.8A”字样的小灯泡L进行了测试,电源电压恒为9V,电阻箱R0的阻值可在0~9999Ω之间调节,根据所测数据作出了灯丝的I-U图像(如图乙所示),根据图像可知小灯泡正常发光时的电阻为________Ω;如果将电阻箱R0的阻值调为10Ω,通电10s电流通过R0所做的功为________J.11.如图所示电路,电源电压不变,开关闭合后,将滑动变阻器的滑片从中点向右滑动过程中,电流表A1的示数_____,电流表A2的示数_____,电压表V的示数_____.(均填“变大”、“变小”或“不变”)12.2019年3月30日18时许,四川省凉山州木里县发生森林火灾,着火点在海拔3800余米左右,地形复杂、通讯不便,火灾发生后相关部门投入689人实施灭火作业,31日下午,30名扑火人员在转场途中,突遇山火爆燃全部遇难牺牲,针对于类似森林火灾,重庆某航空工业公司近日最新研发出一款消防无人机。它一次能负载30公斤的重物从基地升高并自主飞行到指定位置,并投下救火物资,帮助消防员救火,它有四个“爪子”,也就是四个轴,每个轴上都有一个电机和螺旋桨,使无人机能够稳定地悬停在空中进行作业,无人机靠锂电池维持飞行,充满一组锂电池可供飞机工作半小时左右,不过,它能不停地更换电池继续工作,请找出一个与以上情景有关的物理信息,并指出对应的物理知识,不得与示例重复.示例:物理信息:无人机靠锂电池维持飞行物理知识:电能转化为机械能作答:物理信息:________________________________物理知识:___________...

1、当您付费下载文档后,您只拥有了使用权限,并不意味着购买了版权,文档只能用于自身使用,不得用于其他商业用途(如 [转卖]进行直接盈利或[编辑后售卖]进行间接盈利)。
2、本站所有内容均由合作方或网友上传,本站不对文档的完整性、权威性及其观点立场正确性做任何保证或承诺!文档内容仅供研究参考,付费前请自行鉴别。
3、如文档内容存在违规,或者侵犯商业秘密、侵犯著作权等,请点击“违规举报”。

碎片内容

广东省惠州市第一中学2023-2024学年中考物理押题试卷含解析.doc

确认删除?