电脑桌面
添加内谋知识网--内谋文库,文书,范文下载到电脑桌面
安装后可以在桌面快捷访问

广东省汕头市金山中学2024届中考物理押题试卷含解析.doc

广东省汕头市金山中学2024届中考物理押题试卷含解析.doc_第1页
1/17
广东省汕头市金山中学2024届中考物理押题试卷含解析.doc_第2页
2/17
广东省汕头市金山中学2024届中考物理押题试卷含解析.doc_第3页
3/17
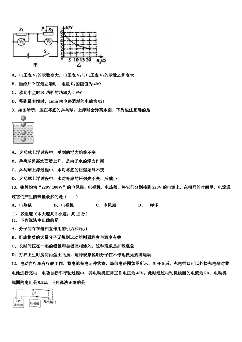
广东省汕头市金山中学2024届中考物理押题试卷请考生注意:1.请用2B铅笔将选择题答案涂填在答题纸相应位置上,请用0.5毫米及以上黑色字迹的钢笔或签字笔将主观题的答案写在答题纸相应的答题区内。写在试题卷、草稿纸上均无效。2.答题前,认真阅读答题纸上的《注意事项》,按规定答题。一、单选题(本大题共10小题,共30分)1.下列提供的信息有真有假,根据生活经验,不符合实际的一项是A.正常人的体温B.两个鸡蛋的质量C.两节新干电池的电压D.台灯灯泡的额定功率2.在如图所示的电路中,闭合开关S,灯L不亮,电压表有示数,若电路故障在灯L或电阻R上某一处,对于故障的分析,下列判断不正确的是A.故障可能是灯泡L短路或电阻R断路B.用导线试触(短时连接)电阻R两端,根据灯的亮暗可以检测出故障原因C.在电路中再串联一个电流表,根据电流表有无示数可以检测出故障原因D.在L两端再并联一个电压表,根据电压表有无示数可以检测出故障原因3.关于声现象,下列说法中正确的是A.“闻其声而知其人”主要是根据声音的响度来判断的B.“不敢高声语,恐惊天上人”中的“高”指声音的音调高C.中考期间学校周围路段禁鸣喇叭,这是在声音传播的过程中减弱噪声D.用超声波能粉碎人体内的“小石头”,说明声波具有能量4.如图所示,将同一个鸡蛋先后放入甲、乙两杯盐水中,鸡蛋在甲杯中处于漂浮状态,在乙杯中处于悬浮状态.下列判断正确的是A.鸡蛋在甲杯中受到的浮力大于在乙杯中受到的浮力B.鸡蛋在甲杯中受到的浮力小于在乙杯中受到的浮力C.甲杯中盐水的密度大于乙杯中盐水的密度D.甲杯中盐水的密度小于乙杯中盐水的密度5.下列关于光现象及其形成原因的说法,错误的是()A.黑板反光﹣﹣光的漫反射B.水中倒影﹣﹣光的反射C.树下光斑﹣﹣光沿直线传播D.雨后彩虹﹣﹣光的折射6.如图所示,放在水平桌面上的物块用细线通过定滑轮与沙桶相连,当沙桶与沙的总质量为m时,物块恰好做匀速直线运动(忽略细线与滑轮之间的摩擦).以下说法正确的是A.物块受到的滑动摩擦力大小为mgB.物块的重力与它对桌面的压力是一对平衡力C.继续向沙桶中加入沙子,物块运动加快,物块的惯性也变大D.物块匀速运动过程中,沙桶与沙下降时的重力势能减小,动能增大7.列车进站时,为避免候车乘客被“吸”向火车的事故发生,乘客要站在安全线以外。这是因为列车进站时车体附近A.气流速度更大、压强更小B.气流速度更大、压强更大C.气流速度更小、压强更大D.气流速度更小、压强更小8.如图甲所示的电路中电源两端的电压保持不变.闭合开关S将滑动变阻器的滑片P从最左端移至最右端,电压表V1的示数U及滑动变阻器接入电路的电阻R2的变化情况如图乙所示,下列说法正确的是A.电压表V1的示数变大,电压表V1与电压表V2的示数之和变大B.当滑片P在最左端时,电阻R1的阻值为40ΩC.移到中点时R1消耗的功率为0.9WD.移到最右端时,1min内电路消耗的电能为82J9.如图所示,压在杯底的乒乓球,上浮时会弹离水面.下列说法正确的是A.乒乓球上浮过程中,受到的浮力始终不变B.乒乓球弹离水面后上升,是由于水的浮力作用C.乒乓球上浮过程中,水对杯底的压强始终不变D.乒乓球上浮过程中,水对杯底的压强先不变,后减小10.铭牌均为“220V100W”的电风扇、电视机、电热毯,将它们分别接到220V的电源上。在相同的时间里,电流通过它们产生的热量最多的是()A.电热毯B.电视机C.电风扇D.一样多二、多选题(本大题共3小题,共12分)11.下列说法中正确的是A.分子间存在着相互作用的引力和斥力B.组成物质的大量分子无规则运动的剧烈程度与温度有关C.长时间压在一起的铅板和金板互相渗入,这种现象是扩散现象D.打扫卫生时房间内尘土飞扬,这种现象说明分子在不停地做无规则运动12.电动自行车有行驶工作、蓄电池充电两种状态,局部电路图如图所示.断开S后,充电插口可以外接充电器对蓄电池进行充电.电功自行车行驶过程中,其电动机正常工作电压为48V,此时通过电动机线圈的电流为5A.电动机线圈的电阻是0.5Ω,下列说法正确的是A.对蓄电池充电时,蓄电池相当于电路中的用电器B.电动自行车的电动机是...

1、当您付费下载文档后,您只拥有了使用权限,并不意味着购买了版权,文档只能用于自身使用,不得用于其他商业用途(如 [转卖]进行直接盈利或[编辑后售卖]进行间接盈利)。
2、本站所有内容均由合作方或网友上传,本站不对文档的完整性、权威性及其观点立场正确性做任何保证或承诺!文档内容仅供研究参考,付费前请自行鉴别。
3、如文档内容存在违规,或者侵犯商业秘密、侵犯著作权等,请点击“违规举报”。

碎片内容

广东省汕头市金山中学2024届中考物理押题试卷含解析.doc

确认删除?