电脑桌面
添加内谋知识网--内谋文库,文书,范文下载到电脑桌面
安装后可以在桌面快捷访问

广东省深圳实验校2024届中考物理五模试卷含解析.doc

广东省深圳实验校2024届中考物理五模试卷含解析.doc_第1页
1/20
广东省深圳实验校2024届中考物理五模试卷含解析.doc_第2页
2/20
广东省深圳实验校2024届中考物理五模试卷含解析.doc_第3页
3/20
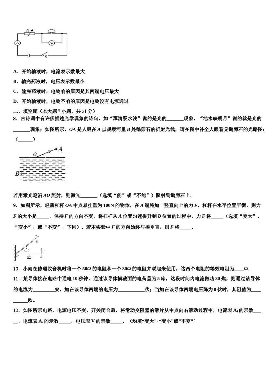
广东省深圳实验校2024届中考物理五模试卷考生须知:1.全卷分选择题和非选择题两部分,全部在答题纸上作答。选择题必须用2B铅笔填涂;非选择题的答案必须用黑色字迹的钢笔或答字笔写在“答题纸”相应位置上。2.请用黑色字迹的钢笔或答字笔在“答题纸”上先填写姓名和准考证号。3.保持卡面清洁,不要折叠,不要弄破、弄皱,在草稿纸、试题卷上答题无效。一、单项选择题(本大题7小题,每题3分,共21分)1.下列关于信息与能源的说法,不正确的是A.固定电话、手机、广播和电视都是利用导线中的电流传递信息B.超导体不能够做电饭锅的电阻丝C.声、光和电磁波都能够传递信息D.红外线和可见光在真空中传播速度相同2.端午情浓,粽叶飘香。端午节那天,小明家里弥漫着粽子的清香。这一现象表明()A.分子间存在引力B.分子间存在斥力C.温度越高分子运动越慢D.分子在不停地做无规则的运动3.如图为我国新型反潜巡逻机.机尾的“棍子”叫做磁异探测器,它能将潜艇经过海域引起的磁场强弱变化转化为强弱变化的电流,从而发现潜展的存在,如图能解释磁异探测器工作原理的是A.B.C.D.4.如图所示的物态变化实例中,由于液化形成的是()A.立春时节冰化成的水B.白露时节草叶上的露珠C.大雪时节落在地上的雪D.冬至时节房檐上的冰挂5.两辆汽车A、B在平直路面上运动时的s﹣t图象如图甲所示,初始时运动方向如图乙所示,由图甲可知在0~t1时间内,两车速度vA_____vB(填“>”、“<”或“=”),在t2~t3时间内,若以A车为参照物,B车向____(填“东”或“西”)运动。6.如实物图所示,以下判断正确的是()A.灯L1与灯L2并联,电压表测灯L1两端的电压B.灯L1与灯L2并联,电压表测灯L2两端的电压C.灯L1与灯L2串联,电压表测灯L1两端的电压D.灯L1与灯L2串联,电压表测灯L2两端的电压7.小明在医院看到一种输液警报器,当管内药液流完时,电铃发声,报警器内部电路如图所示,其中R是一个随药液量减少而变小的电阻.当闭合开关,输液报警器工作时,下列分析正确的是A.开始输液时,电流表示数最大B.输完药液时,电压表示数最小C.输完药液时,电铃响的原因是其两端电压最大D.开始输液时,电铃不响的原因是电铃没有电流通过二、填空题(本大题7小题,共21分)8.古诗词中有许多描述光学现象的诗句,如“潭清疑水浅”说的是光的_______现象,“池水映明月”说的就是光的_______现象;如图所示,OA是人眼在A点观察河里B处鹅卵石的折射光线,请在图中补全人眼看见鹅卵石的光路图:(______)若用激光笔沿AO照射,则激光_______(选填“能”或“不能”)照射到鹅卵石上.9.如图所示,轻质杠杆OA中点悬挂重为100N的物体,在A端施加一竖直向上的力F,杠杆在水平位置平衡,则力F的大小是_____,保持F的方向不变,将杠杆从A位置匀速提升到B位置的过程中,力F将_____(选填“变大”、“变小”、或“不变”,下同).若本实验中F的方向始终与棒垂直,则F将_____.10.小雨在修理收音机时将一个50Ω的电阻和一个30Ω的电阻并联起来使用,这两个电阻的等效电阻为____Ω.11.某导体接在电路中通电10秒钟,通过该导体横截面的电荷量为5库,这段时间内电流做功30焦,则通过该导体的电流为_________安,加在该导体两端的电压为___________伏;当加在该导体两端电压降为0伏时,其阻值为__________欧。12.如图所示电路,电源电压不变,开关闭合后,将滑动变阻器的滑片从中点向右滑动过程中,电流表A1的示数_____,电流表A2的示数_____,电压表V的示数_____.(均填“变大”、“变小”或“不变”)13.使用滑轮组拖动放在水平地面上的物体A在10s内匀速前进20cm,若物体重为100N,物体与地面间的摩擦力为20N,滑轮组的机械效率为80%,拉力做的有用功是_____J,拉力功率为_____W.14.如图所示,OB是以O点为支点的杠杆,F是作用在杠杆B端的力。线段_____表示力F的力臂。(选填“OA”或“AB”)三、作图题(共7分)15.钱包掉到沙发下,没有手电筒,小明借助平面镜反射灯光找到了钱包.图中已标示了反射与入射光线,请在图中标出平面镜,并画出法线.16.如图所示的电路中,有一根导线尚未连接,请用笔画...

1、当您付费下载文档后,您只拥有了使用权限,并不意味着购买了版权,文档只能用于自身使用,不得用于其他商业用途(如 [转卖]进行直接盈利或[编辑后售卖]进行间接盈利)。
2、本站所有内容均由合作方或网友上传,本站不对文档的完整性、权威性及其观点立场正确性做任何保证或承诺!文档内容仅供研究参考,付费前请自行鉴别。
3、如文档内容存在违规,或者侵犯商业秘密、侵犯著作权等,请点击“违规举报”。

碎片内容

广东省深圳实验校2024届中考物理五模试卷含解析.doc

确认删除?