电脑桌面
添加内谋知识网--内谋文库,文书,范文下载到电脑桌面
安装后可以在桌面快捷访问

广东省深圳市百合外国语校2024届毕业升学考试模拟卷物理卷含解析.doc

广东省深圳市百合外国语校2024届毕业升学考试模拟卷物理卷含解析.doc_第1页
1/16
广东省深圳市百合外国语校2024届毕业升学考试模拟卷物理卷含解析.doc_第2页
2/16
广东省深圳市百合外国语校2024届毕业升学考试模拟卷物理卷含解析.doc_第3页
3/16
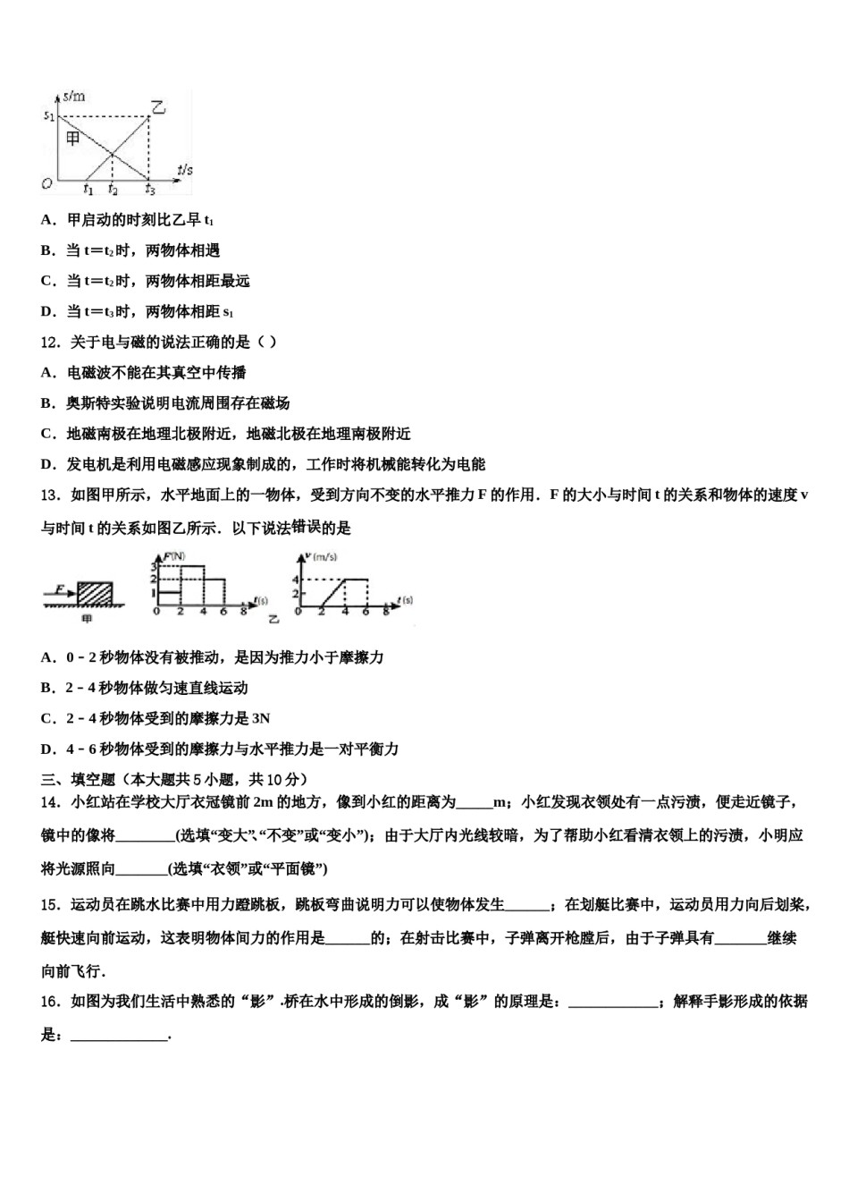
广东省深圳市百合外国语校2024届毕业升学考试模拟卷物理卷注意事项:1.答题前,考生先将自己的姓名、准考证号码填写清楚,将条形码准确粘贴在条形码区域内。2.答题时请按要求用笔。3.请按照题号顺序在答题卡各题目的答题区域内作答,超出答题区域书写的答案无效;在草稿纸、试卷上答题无效。4.作图可先使用铅笔画出,确定后必须用黑色字迹的签字笔描黑。5.保持卡面清洁,不要折暴、不要弄破、弄皱,不准使用涂改液、修正带、刮纸刀。一、单选题(本大题共10小题,共30分)1.热现象在一年四季中随处可见,下列说法中正确的是A.春天的早晨经常出现大雾,这是凝华现象B.夏天揭开冰棒包装后会看到冰棒冒“白气”,这是升华现象C.秋天的早晨花草上出现小露珠,这是液化现象D.初冬的早晨地面上会出现白色的霜,这是凝固现象2.如图所示电路,电源电压不变.开关S处于闭合状态,当开关S1由断开到闭合时,以下说法正确的是A.电压表示数不变B.电流表示数变小C.电压表与电流表的示数比值不变D.在相同时间内,电路消耗的电能变小3.下列关于压强的说法正确的是()A.飞机升力是由于机翼上下表面的空气流速不同造成压强差所引起的B.拦河坝设计成下宽上窄,原因是液体压强大小随深度增加而减小C.菜刀的刀刃薄,是通过减小受力面积来减小压强D.马德堡半球实验首次测出大气压强值4.质量相同的甲乙两个物体由于吸热而升温,若它们的比热容之比为1:2,升高的温度之比为3:2,则它们吸收的热量之比是B.4:3C.1:3D.3:4A.3:15.如图所示,用一个带负电的物体a去接触不带电的验电器的金属球b时,金属球b也带上负电,则下列说法正确的是A.a上的一些电子转移到b上,瞬时电流方向b→aB.b上的一些电子转移到a上,瞬时电流方向a→bC.b上的一些原子核转移到a上,瞬时电流方向b→aD.a上的一些原子核转移到b上,瞬时电流方向a→b6.近来共享电动汽车成为人们低碳出行的交通工具,某共享汽车30min行驶20km,则该车的平均速度为A.40km/hB.1.5km/minC.15m/sD.40m/s7.在生产和生活中,人们常把密度作为选材的考虑因素之一.下面的选材主要从密度角度考虑的是A.用塑料作为插座外壳的材料B.用钨作为白炽灯泡灯丝的材料C.用铝合金作为制作飞机的材料D.用水作为楼房中“暖气”的介质8.下列常见的现象中,不能用惯性知识解释的是A.短跑运动员跑到终点后不能立即停下来B.跳远运动员要助跑一段距离才起跳C.跳高运动员跑过杆后会落向地面D.投掷铅球时,铅球离开手后仍能继续向前运动9.根据下表提供的数据,以下说法正确的是几种物质的比热容单位:×103J/(kg•℃)物质水酒精煤油水银冰砂石铝铜比热容4.22.42.10.142.10.920.880.39A.液体的比热容一定比固体的大B.冰的比热容是2.1×103J/(kg•℃)表示1kg冰吸收的热量是2.1×103JC.质量相等的水和煤油,吸收相等热量后,水的温度变化大D.质量相等的铝块和铜块,升高相同的温度,铝块吸收的热量多10.口技演员模仿一些乐器的声音,主要是模仿声音的A.响度B.音调C.振幅D.音色二、多选题(本大题共3小题,共12分)11.如图是做直线运动的甲、乙两物体的s﹣t图象,下列说法正确的是()A.甲启动的时刻比乙早t1B.当t=t2时,两物体相遇C.当t=t2时,两物体相距最远D.当t=t3时,两物体相距s112.关于电与磁的说法正确的是()A.电磁波不能在其真空中传播B.奥斯特实验说明电流周围存在磁场C.地磁南极在地理北极附近,地磁北极在地理南极附近D.发电机是利用电磁感应现象制成的,工作时将机械能转化为电能13.如图甲所示,水平地面上的一物体,受到方向不变的水平推力F的作用.F的大小与时间t的关系和物体的速度v与时间t的关系如图乙所示.以下说法错误的是A.0﹣2秒物体没有被推动,是因为推力小于摩擦力B.2﹣4秒物体做匀速直线运动C.2﹣4秒物体受到的摩擦力是3ND.4﹣6秒物体受到的摩擦力与水平推力是一对平衡力三、填空题(本大题共5小题,共10分)14.小红站在学校大厅衣冠镜前2m的地方,像到小红的距离为_____m;小红发现衣领处有一点污渍,便走近镜子,镜中的像将________(选填“变大”、“不变”或“变小”)...

1、当您付费下载文档后,您只拥有了使用权限,并不意味着购买了版权,文档只能用于自身使用,不得用于其他商业用途(如 [转卖]进行直接盈利或[编辑后售卖]进行间接盈利)。
2、本站所有内容均由合作方或网友上传,本站不对文档的完整性、权威性及其观点立场正确性做任何保证或承诺!文档内容仅供研究参考,付费前请自行鉴别。
3、如文档内容存在违规,或者侵犯商业秘密、侵犯著作权等,请点击“违规举报”。

碎片内容

广东省深圳市百合外国语校2024届毕业升学考试模拟卷物理卷含解析.doc

确认删除?