电脑桌面
添加内谋知识网--内谋文库,文书,范文下载到电脑桌面
安装后可以在桌面快捷访问

广东省潮州市市级名校2024届中考物理全真模拟试题含解析.doc

广东省潮州市市级名校2024届中考物理全真模拟试题含解析.doc_第1页
1/16
广东省潮州市市级名校2024届中考物理全真模拟试题含解析.doc_第2页
2/16
广东省潮州市市级名校2024届中考物理全真模拟试题含解析.doc_第3页
3/16
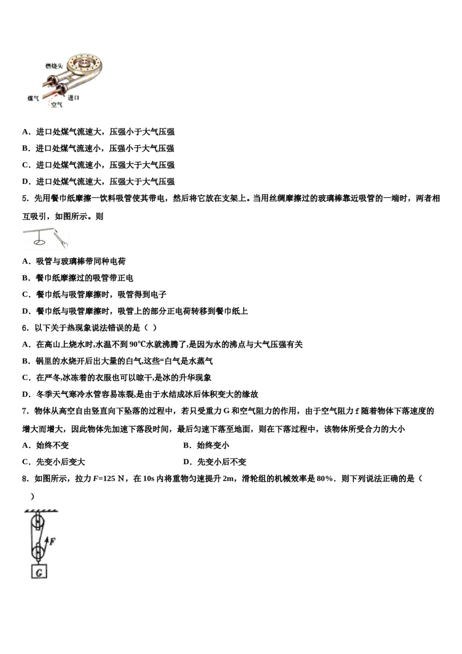
广东省潮州市市级名校2024届中考物理全真模拟试题注意事项铅笔作答;第二部分必须用黑1.考生要认真填写考场号和座位序号。2.试题所有答案必须填涂或书写在答题卡上,在试卷上作答无效。第一部分必须用2B色字迹的签字笔作答。3.考试结束后,考生须将试卷和答题卡放在桌面上,待监考员收回。一、单选题(本大题共10小题,共30分)1.如图所示,均匀圆柱体甲和盛有液体的圆柱形容器乙放置在水平地面上。现沿水平方向切去部分甲并从容器乙中抽出相同体积的液体后,此时甲剩余部分对地面的压力等于剩余液体对容器乙底部的压力。关于甲原来对地面的压强p甲、液体原来对容器乙底部的压强p乙的判断,正确的是A.p甲一定大于p乙B.p甲可能等于p乙C.p甲一定等于p乙D.p甲一定小于p乙2.小明在平静的湖边游玩时看到“云在水中飘,鱼在云上游”,针对这一有趣的现象,下列说法正确的是()A.他看到水中的云是光的折射形成的B.他看到水中的云是真实的云所成的虚像C.他看到水中的鱼是真实的鱼所成的实像D.他看到水中的位置比真实的鱼的位置变深了3.人造地球卫星沿椭圆轨道绕地球运行时,离地球最近的一点叫近地点,最远的一点叫远地点。关于运行的卫星,下列说法错误的是A.由于不受空气阻力,只有动能和势能的转化B.从远地点向近地点运动时,动能减小C.从近地点向远地点运动时,速度减小D.在远地点和近地点的机械能相等4.如图是家用煤气灶灶头的示意图.使用时打开煤气阀门,拧动点火装置,煤气和空气在进口处混合流向燃气头被点燃,而煤气不会从进口处向空气中泄漏,其原因是A.进口处煤气流速大,压强小于大气压强B.进口处煤气流速小,压强小于大气压强C.进口处煤气流速小,压强大于大气压强D.进口处煤气流速大,压强大于大气压强5.先用餐巾纸摩擦一饮料吸管使其带电,然后将它放在支架上。当用丝绸摩擦过的玻璃棒靠近吸管的一端时,两者相互吸引,如图所示。则A.吸管与玻璃棒带同种电荷B.餐巾纸摩擦过的吸管带正电C.餐巾纸与吸管摩擦时,吸管得到电子D.餐巾纸与吸管摩擦时,吸管上的部分正电荷转移到餐巾纸上6.以下关于热现象说法错误的是()A.在高山上烧水时,水温不到90℃水就沸腾了,是因为水的沸点与大气压强有关B.锅里的水烧开后出大量的白气,这些“白气是水蒸气C.在严冬,冰冻着的衣服也可以晾干,是冰的升华现象D.冬季天气寒冷水管容易冻裂,是由于水结成冰后体积变大的缘故7.物体从高空自由竖直向下坠落的过程中,若只受重力G和空气阻力的作用,由于空气阻力f随着物体下落速度的增大而增大,因此物体先加速下落段时间,最后匀速下落至地面,则在下落过程中,该物体所受合力的大小A.始终不变B.始终变小C.先变小后变大D.先变小后不变8.如图所示,拉力F=125N,在10s内将重物匀速提升2m,滑轮组的机械效率是80%.则下列说法正确的是()A.绳子自由端移动距离为6mB.物体重是375NC.拉力F做的功是250JD.拉力F的功率为25W9.如图,人和秋千在位置1由静止释放,下降到最低点2,再上升到达最高点3,则人和秋千是A.由位置1到位置2,动能转化重力势能B.由位置2到位置3,重力势能减小C.在位置1和位置3的动能相等D.1、2、3三个位置机械能都相等10.如图所示声波的波形图,下列说法正确的是()A.甲、乙的音调和响度相同B.甲、丙的音调和音色相同C.乙、丁的音调和音色相同D.丙、丁的音色和响度相同二、多选题(本大题共3小题,共12分)11.下列关于能量和能源的叙述中,正确的是A.生态系统达到平衡状态时,能量的输入与输出保持相对平衡B.洋流蕴藏着巨大的能量,其主要来源于太阳能C.水力发电是利用水的势能转化为动能D.氢能源是一种很有发展前途的清洁能源12.如甲图所示的电路中,电源电压为16V恒定不变.R0为定值电阻,R为滑动变阻器,闭合开关S后,在滑片P滑动的过程中,电压表与电流表示数的变化关系如图乙所示,根据图象信息可知,下列判断正确的是A.R0的阻值是10ΩB.电路的最大总功率是25.6WC.R0的最小功率是3.2WD.滑动变阻器的最大阻值是70Ω13.如图所示的四个实验中,能够说明电流周围存在磁场的是A.B.C.D.三、填空题(本大题共5小...

1、当您付费下载文档后,您只拥有了使用权限,并不意味着购买了版权,文档只能用于自身使用,不得用于其他商业用途(如 [转卖]进行直接盈利或[编辑后售卖]进行间接盈利)。
2、本站所有内容均由合作方或网友上传,本站不对文档的完整性、权威性及其观点立场正确性做任何保证或承诺!文档内容仅供研究参考,付费前请自行鉴别。
3、如文档内容存在违规,或者侵犯商业秘密、侵犯著作权等,请点击“违规举报”。

碎片内容

广东省潮州市市级名校2024届中考物理全真模拟试题含解析.doc

确认删除?