电脑桌面
添加内谋知识网--内谋文库,文书,范文下载到电脑桌面
安装后可以在桌面快捷访问

广东省郁南县市级名校2023-2024学年中考物理最后冲刺模拟试卷含解析.doc

广东省郁南县市级名校2023-2024学年中考物理最后冲刺模拟试卷含解析.doc_第1页
1/17
广东省郁南县市级名校2023-2024学年中考物理最后冲刺模拟试卷含解析.doc_第2页
2/17
广东省郁南县市级名校2023-2024学年中考物理最后冲刺模拟试卷含解析.doc_第3页
3/17
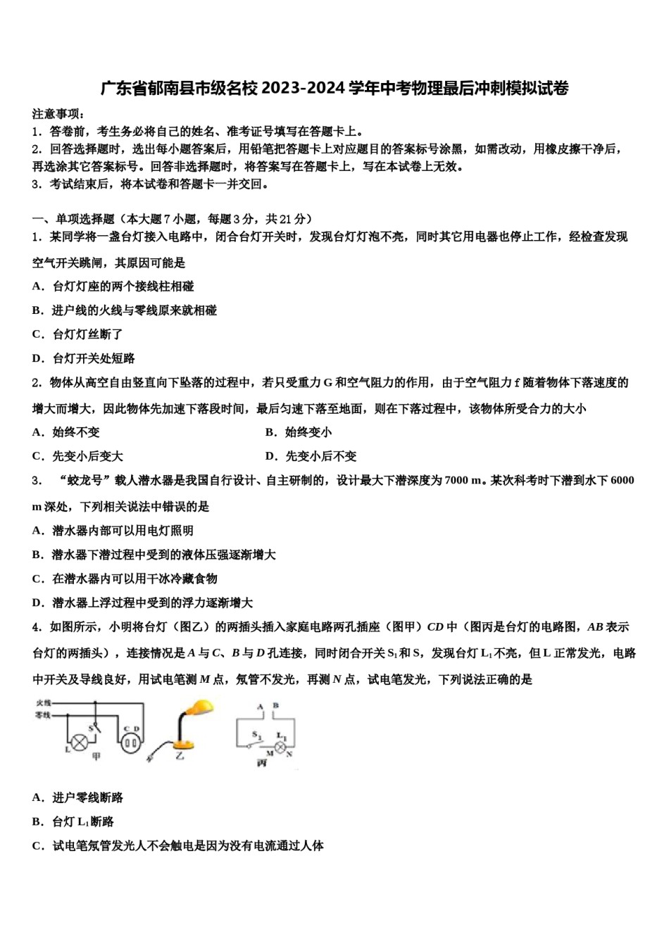
广东省郁南县市级名校2023-2024学年中考物理最后冲刺模拟试卷注意事项:1.答卷前,考生务必将自己的姓名、准考证号填写在答题卡上。2.回答选择题时,选出每小题答案后,用铅笔把答题卡上对应题目的答案标号涂黑,如需改动,用橡皮擦干净后,再选涂其它答案标号。回答非选择题时,将答案写在答题卡上,写在本试卷上无效。3.考试结束后,将本试卷和答题卡一并交回。一、单项选择题(本大题7小题,每题3分,共21分)1.某同学将一盏台灯接入电路中,闭合台灯开关时,发现台灯灯泡不亮,同时其它用电器也停止工作,经检查发现空气开关跳闸,其原因可能是A.台灯灯座的两个接线柱相碰B.进户线的火线与零线原来就相碰C.台灯灯丝断了D.台灯开关处短路2.物体从高空自由竖直向下坠落的过程中,若只受重力G和空气阻力的作用,由于空气阻力f随着物体下落速度的增大而增大,因此物体先加速下落段时间,最后匀速下落至地面,则在下落过程中,该物体所受合力的大小A.始终不变B.始终变小C.先变小后变大D.先变小后不变3.“蛟龙号”载人潜水器是我国自行设计、自主研制的,设计最大下潜深度为7000m。某次科考时下潜到水下6000m深处,下列相关说法中错误的是A.潜水器内部可以用电灯照明B.潜水器下潜过程中受到的液体压强逐渐增大C.在潜水器内可以用干冰冷藏食物D.潜水器上浮过程中受到的浮力逐渐增大4.如图所示,小明将台灯(图乙)的两插头插入家庭电路两孔插座(图甲)CD中(图丙是台灯的电路图,AB表示台灯的两插头),连接情况是A与C、B与D孔连接,同时闭合开关S1和S,发现台灯L1不亮,但L正常发光,电路中开关及导线良好,用试电笔测M点,氖管不发光,再测N点,试电笔发光,下列说法正确的是A.进户零线断路B.台灯L1断路C.试电笔氖管发光人不会触电是因为没有电流通过人体D.人站在地面上手接触台灯接点N时不会触电5.如图甲、乙两容器质量相等、底面积相同,内装质量相等、深度相同的不同液体,两容器底部受到液体的压强分别为p甲和p乙,容器对桌面的压力分别为F甲和F乙,则A.p甲=p乙F甲<F乙B.p甲=p乙F甲>F乙C.p甲<p乙F甲=F乙D.p甲>p乙F甲=F乙6.如图所示,中国科技馆的“探索与发现A厅”中有一个“电磁感应摆”,甲、乙两线圈分别被悬挂在两个蹄形磁体的磁场中,两线圈通过导线连接在一起并构成一个闭合的回路,用手使甲线圈在磁场中摆动时,乙线圈也会随之摆动起来.关于此现象,下列说法中正确的是()A.根据甲线圈摆动的原理可以制成电动机B.乙线圈摆动的过程中电能转化为机械能C.甲线圈相当于用电器,乙线圈相当于电源D.若使乙线圈摆动,则甲线圈中不会有电流7.一支密度计分别放入两种液体中,静止时位置如图所示。若密度计在甲乙液体中受到的浮力分别是F甲、F乙,甲乙两种液体的密度分别为ρ甲、ρ乙。下列说法正确的是()A.F甲<F乙B.F甲>F乙C.ρ甲<ρ乙D.ρ甲>ρ乙二、填空题(本大题7小题,共21分)8.声音的特征有:响度、音调、音色。物体振动的频率越大,其发出的音调越_____。现在许多涉密单位装有能“辨音识人”的“语音智能门禁系统”,这主要是依据声音的_____来“辨音识人”的。9.2018年10月24日上午9时港珠澳大桥正式通车(如图),大桥路线总为55km,设计时速为100~120km/h.某汽车通过大桥全程用时40min,则该车平均速度为_________km/h;当该车加速超越另一辆车时,以另一辆车为参照物,该车是_________的(选填“运动”“静止”).10.如图所示,路由器是一种支持有线和无线连接的网络设备,通过后排接口可以同时连接多台电脑,各接口之间的连接方式是___________联的,它上面闪烁的指示灯是具有___________性的发光二极管,侧面的条状小孔是为了防止___________对它造成的危害.11.小海一家驾车来到城市公园赏花,刹车时汽车的动能_____(选填“增大”、“不变”或“减小”),刹车片与车轮之间因为摩擦而发热,这是通过_____方式改变了内能;漫步公园中闻到阵阵花香,此现象说明分子在_____.12.如图是一款四冲程柴油机,柴油机工作时吸入气缸的是______;若柴油机转速为1200r/min,在1s内柴油机对外做功_______次.13.如图...

1、当您付费下载文档后,您只拥有了使用权限,并不意味着购买了版权,文档只能用于自身使用,不得用于其他商业用途(如 [转卖]进行直接盈利或[编辑后售卖]进行间接盈利)。
2、本站所有内容均由合作方或网友上传,本站不对文档的完整性、权威性及其观点立场正确性做任何保证或承诺!文档内容仅供研究参考,付费前请自行鉴别。
3、如文档内容存在违规,或者侵犯商业秘密、侵犯著作权等,请点击“违规举报”。

碎片内容

广东省郁南县市级名校2023-2024学年中考物理最后冲刺模拟试卷含解析.doc

确认删除?