电脑桌面
添加内谋知识网--内谋文库,文书,范文下载到电脑桌面
安装后可以在桌面快捷访问

广州越秀区五校联考2024届毕业升学考试模拟卷物理卷含解析.doc

广州越秀区五校联考2024届毕业升学考试模拟卷物理卷含解析.doc_第1页
1/19
广州越秀区五校联考2024届毕业升学考试模拟卷物理卷含解析.doc_第2页
2/19
广州越秀区五校联考2024届毕业升学考试模拟卷物理卷含解析.doc_第3页
3/19
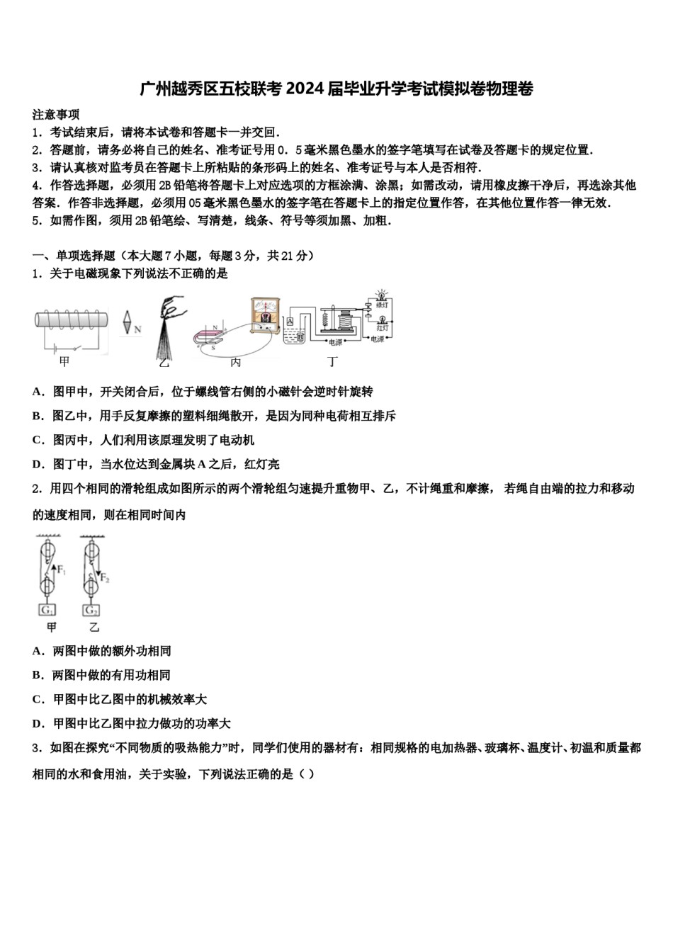
广州越秀区五校联考2024届毕业升学考试模拟卷物理卷注意事项1.考试结束后,请将本试卷和答题卡一并交回.2.答题前,请务必将自己的姓名、准考证号用0.5毫米黑色墨水的签字笔填写在试卷及答题卡的规定位置.3.请认真核对监考员在答题卡上所粘贴的条形码上的姓名、准考证号与本人是否相符.4.作答选择题,必须用2B铅笔将答题卡上对应选项的方框涂满、涂黑;如需改动,请用橡皮擦干净后,再选涂其他答案.作答非选择题,必须用05毫米黑色墨水的签字笔在答题卡上的指定位置作答,在其他位置作答一律无效.5.如需作图,须用2B铅笔绘、写清楚,线条、符号等须加黑、加粗.一、单项选择题(本大题7小题,每题3分,共21分)1.关于电磁现象下列说法不正确的是A.图甲中,开关闭合后,位于螺线管右侧的小磁针会逆时针旋转B.图乙中,用手反复摩擦的塑料细绳散开,是因为同种电荷相互排斥C.图丙中,人们利用该原理发明了电动机D.图丁中,当水位达到金属块A之后,红灯亮2.用四个相同的滑轮组成如图所示的两个滑轮组匀速提升重物甲、乙,不计绳重和摩擦,若绳自由端的拉力和移动的速度相同,则在相同时间内A.两图中做的额外功相同B.两图中做的有用功相同C.甲图中比乙图中的机械效率大D.甲图中比乙图中拉力做功的功率大3.如图在探究“不同物质的吸热能力”时,同学们使用的器材有:相同规格的电加热器、玻璃杯、温度计、初温和质量都相同的水和食用油,关于实验,下列说法正确的是()A.食用油吸热升温快,说明食用油吸热能力强B.物体吸热多少是由它的物质种类决定的C.加热相同的时间,末温低的物体吸热能力强D.将食用油和水加热到相同的温度时,它们吸收的热量相同4.下列数据中符合实际情况的是B.扬州四月份的平均凭温约为5℃A.普通教室楼层的高度是6mC.1元硬币的质量约为50mgD.家用电扇的额定功率约为50W5.在公共场所“轻声”说话是文明的表现,而在课堂上“大声”回答问题才能让老师听清楚.这里的“轻声”和“大声”是指声音的A.响度B.音调C.音色D.声速6.战国时期,《墨经》中记载了影子的形成、平面镜的反射等光学问题.图中的光学现象与影子的形成原理相同的是A.湖中倒影B.日食现象C.海市蜃楼D.雨后彩虹7.下列关于电与磁的说法,正确的是()A.奥斯特实验说明磁可以生电B.地磁场的N极在地理的北极附近C.发电机是利用电磁感应原理制成的D.动圈式话筒是利用磁场对电流的作用原理制成的二、填空题(本大题7小题,共21分)8.如图,电能表读数为_____kW•h。9.如图,电源电压保持不变,电阻R1=R2=R3=10Ω.要使R2、R3并联,应闭合开关________,此时电流表的示数为I1;若把开关S1、S2都断开,此时电流表的示数为I2,则I1:I2=________10.小华在家里修理厨房的桌子时,不断有敲击物体的声音发出,为了避免干扰隔壁小明的学习,小华采取了三种方案:①在被敲的地方垫一块抹布;②把房间、厨房门窗关严;③嘱咐小明暂时用耳机塞住耳朵。上述三种方案中,减弱噪声的方法分别是:第一种是________;第二种是_______;第三种是__________。11.将一个圆柱体分别竖直放在不同液体中,各有少部分体积露出液面。则放在这两种液体中时,圆柱体下表面所受液体压强之比为_____。12.竖直向上抛出重为4牛的小球,若小球在运动中受到的空气阻力大小始终为1牛,且总是跟运动方向相反,则小球在上升过程中所受合力的大小为___牛;动能将____(选填“变大”、“变小”或“不变”);以地面为参照物,小球是____(选填“静止”或“运动”).13.如图所示,为叶脉上的露珠.露珠的形成是一种_____现象.图1所示,透过露珠看到叶脉变大了,露珠相当于一个_____;图2所示,透过露珠看到远处的庄稼和蓝天、白云的倒立、缩小的_____像,生活中与此成像原理相同的一种光学器械是_____.14.用天平测量一形状不规则物体的质量,所用砝码及游码如图甲所示,将该物体放入原来盛有25mL水的量筒中,液面位置如图乙所示,则物体的密度是_____kg/m3,物体在水中所受浮力为_____,若该物体摔成两半,则密度_____(选填“变大”“不变”或“变小”)。三、作图题(共7分)15.在图中,标出通电螺线...

1、当您付费下载文档后,您只拥有了使用权限,并不意味着购买了版权,文档只能用于自身使用,不得用于其他商业用途(如 [转卖]进行直接盈利或[编辑后售卖]进行间接盈利)。
2、本站所有内容均由合作方或网友上传,本站不对文档的完整性、权威性及其观点立场正确性做任何保证或承诺!文档内容仅供研究参考,付费前请自行鉴别。
3、如文档内容存在违规,或者侵犯商业秘密、侵犯著作权等,请点击“违规举报”。

碎片内容

广州越秀区五校联考2024届毕业升学考试模拟卷物理卷含解析.doc

确认删除?