电脑桌面
添加内谋知识网--内谋文库,文书,范文下载到电脑桌面
安装后可以在桌面快捷访问

广西壮族自治区来宾市重点名校2023-2024学年中考联考物理试题含解析.doc

广西壮族自治区来宾市重点名校2023-2024学年中考联考物理试题含解析.doc_第1页
1/19
广西壮族自治区来宾市重点名校2023-2024学年中考联考物理试题含解析.doc_第2页
2/19
广西壮族自治区来宾市重点名校2023-2024学年中考联考物理试题含解析.doc_第3页
3/19
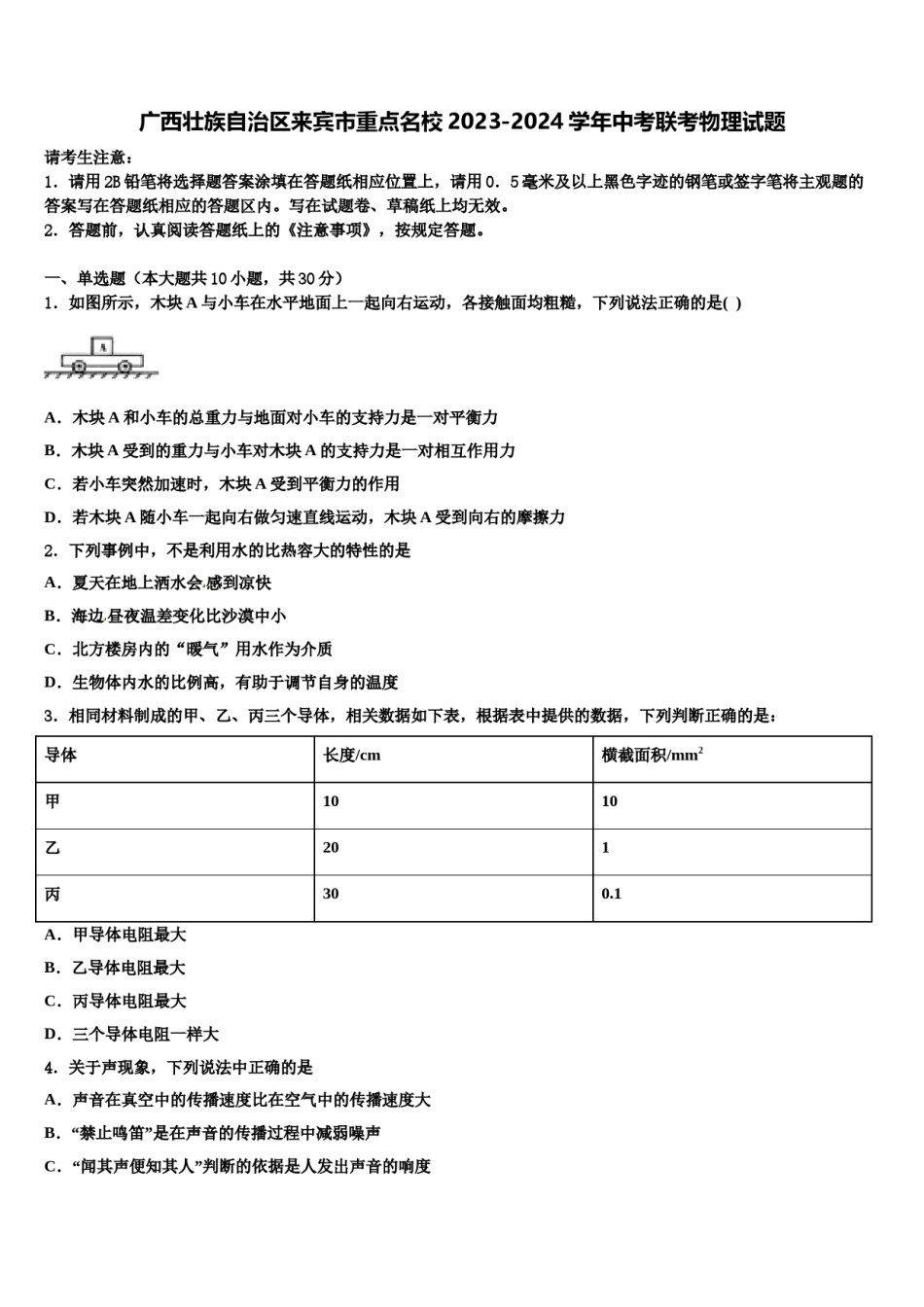
广西壮族自治区来宾市重点名校2023-2024学年中考联考物理试题请考生注意:1.请用2B铅笔将选择题答案涂填在答题纸相应位置上,请用0.5毫米及以上黑色字迹的钢笔或签字笔将主观题的答案写在答题纸相应的答题区内。写在试题卷、草稿纸上均无效。2.答题前,认真阅读答题纸上的《注意事项》,按规定答题。一、单选题(本大题共10小题,共30分)1.如图所示,木块A与小车在水平地面上一起向右运动,各接触面均粗糙,下列说法正确的是()A.木块A和小车的总重力与地面对小车的支持力是一对平衡力B.木块A受到的重力与小车对木块A的支持力是一对相互作用力C.若小车突然加速时,木块A受到平衡力的作用D.若木块A随小车一起向右做匀速直线运动,木块A受到向右的摩擦力2.下列事例中,不是利用水的比热容大的特性的是A.夏天在地上洒水会感到凉快B.海边昼夜温差变化比沙漠中小C.北方楼房内的“暖气”用水作为介质D.生物体内水的比例高,有助于调节自身的温度3.相同材料制成的甲、乙、丙三个导体,相关数据如下表,根据表中提供的数据,下列判断正确的是:导体长度/cm横截面积/mm2甲1010乙201丙300.1A.甲导体电阻最大B.乙导体电阻最大C.丙导体电阻最大D.三个导体电阻一样大4.关于声现象,下列说法中正确的是A.声音在真空中的传播速度比在空气中的传播速度大B.“禁止鸣笛”是在声音的传播过程中减弱噪声C.“闻其声便知其人”判断的依据是人发出声音的响度D.演奏弦乐器时,演奏者不断变换手指在琴弦上的位置,这是在改变声音的音调5.关于温度、热量和内能,下列说法正确的是()A.温度高的物体内能一定大,温度低的物体内能一定小B.物体的内能与温度有关,只要温度不变,物体的内能就一定不变C.内能小的物体也可能将热量传递给内能大的物体D.物体的温度越高,所含热量越多6.如图所示是“探究电流通过导体产生的热量与导体电阻间关系”的实验装置。两个透明容器中封闭着等量的空气,电路正确连接后,通电进行实验过程中,下列说法中正确的是A.左边容器中通过电阻丝中的电流比右边容器中通过电阻丝中的电流大B.左边容器中电阻丝两端的电压比右边容器中电阻丝两端的电压高C.U形管中液面高度的变化反映电阻丝产生热量的多少D.通电时间相同,两个容器中空气吸收的热量相同7.2022年冬季奥运会将在我国北京和张家口联合举行。是中国继北京奥运会、南京青后的中国第三次举办的奥运赛事。下列关于冬奥会比赛项目描述不正确的是A.投出冰球后队友用手刷在冰壶前方刷冰,利用摩擦时冰融化,让冰壶滑得更远或沿曲线运动B.速度滑冰运动员为了提高成绩,在过弯道时也尽量不减速,同时会向弯道倾斜身体,快速换脚,此时运动员受非平衡力。C.花样滑冰中,男选手拉着女选手做旋转动作,左脚冰刀插入冰面,利用减少受力面积增大压强的方法,让自己不要滑动D.自由式滑雪空中技巧运动员从高台上滑下后腾空,因为受惯性和重力的作用,所以继续向前飞行并落回地面夏天,从冰箱里面拿出来的饮料罐“出汗”秋天,8.下列物态变化的过程中,吸收热量的是()春天,冰雪熔化清晨出现的雾冬天,早晨在太阳照射下,草地上的霜消失.A.(1)(2)B.(1)(4)C.(2)(3)D.(2)(4)9.下列估测最符合实际情况的是A.人步行速度为5m/sB.全新的2B铅笔长约为18cmC.人体感觉最舒适的温度是37℃D.一张考试卷厚度大约为1mm10.如图甲所示是某同学探究电流与电压关系的电路图,开关S闭合后,将滑动变阻器的滑片P从a端移至b端,电流表和电压表的示数变化关系如图乙所示,则由此可知()A.当滑动变阻器的滑片P从a端移至b端滑动时,电压表和电流表的示数都变小B.该电路的电源电压为3VC.该电路最小电功率为1.8WD.R的阻值变化范围是0~5Ω二、多选题(本大题共3小题,共12分)11.底面积为S的圆柱形薄壁容器中盛有密度为ρ液的液体,置于水平桌面上,如图甲所示。现将一个重为G0的金属球用弹簧测力计(未画出)通过细线吊着浸没在液体中,如图乙所示,此时弹簧测力计的示数为F1;之后将细线剪断,金属球沉到容器底部,如图丙所示。则下列判断正确的是A.金属球的密度B.金属球的密度C.甲、乙...

1、当您付费下载文档后,您只拥有了使用权限,并不意味着购买了版权,文档只能用于自身使用,不得用于其他商业用途(如 [转卖]进行直接盈利或[编辑后售卖]进行间接盈利)。
2、本站所有内容均由合作方或网友上传,本站不对文档的完整性、权威性及其观点立场正确性做任何保证或承诺!文档内容仅供研究参考,付费前请自行鉴别。
3、如文档内容存在违规,或者侵犯商业秘密、侵犯著作权等,请点击“违规举报”。

碎片内容

广西壮族自治区来宾市重点名校2023-2024学年中考联考物理试题含解析.doc

确认删除?