电脑桌面
添加内谋知识网--内谋文库,文书,范文下载到电脑桌面
安装后可以在桌面快捷访问

江苏省徐州市部分校2024年中考冲刺卷物理试题含解析.doc

江苏省徐州市部分校2024年中考冲刺卷物理试题含解析.doc_第1页
1/18
江苏省徐州市部分校2024年中考冲刺卷物理试题含解析.doc_第2页
2/18
江苏省徐州市部分校2024年中考冲刺卷物理试题含解析.doc_第3页
3/18
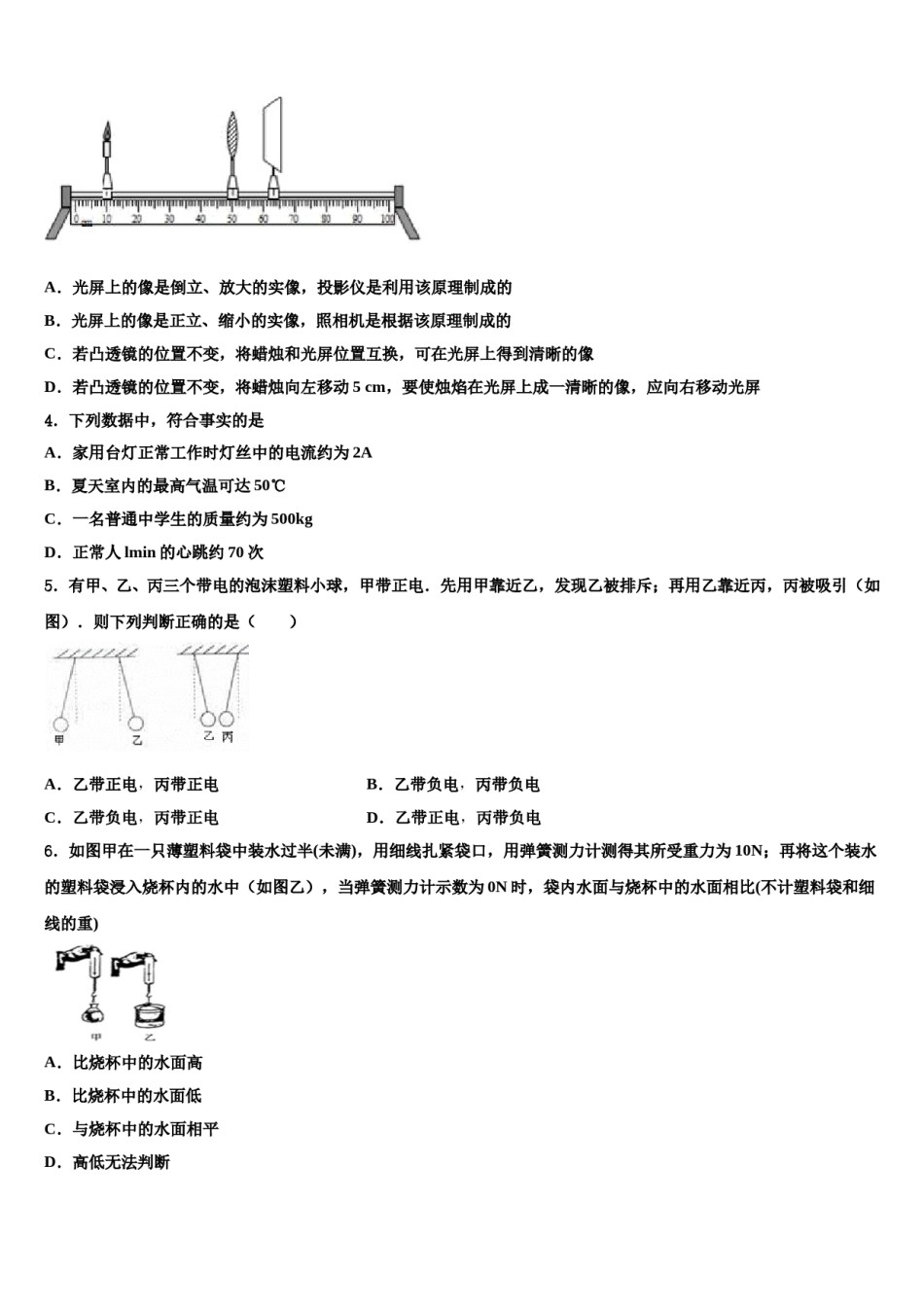
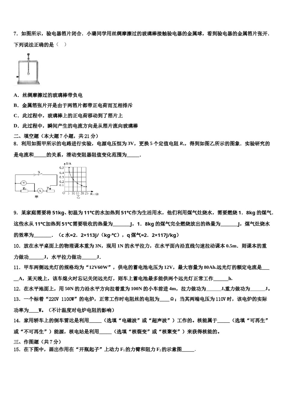
江苏省徐州市部分校2024年中考冲刺卷物理试题注意事项:1.答卷前,考生务必将自己的姓名、准考证号、考场号和座位号填写在试题卷和答题卡上。用2B铅笔将试卷类型(B)填涂在答题卡相应位置上。将条形码粘贴在答题卡右上角"条形码粘贴处"。2.作答选择题时,选出每小题答案后,用2B铅笔把答题卡上对应题目选项的答案信息点涂黑;如需改动,用橡皮擦干净后,再选涂其他答案。答案不能答在试题卷上。3.非选择题必须用黑色字迹的钢笔或签字笔作答,答案必须写在答题卡各题目指定区域内相应位置上;如需改动,先划掉原来的答案,然后再写上新答案;不准使用铅笔和涂改液。不按以上要求作答无效。4.考生必须保证答题卡的整洁。考试结束后,请将本试卷和答题卡一并交回。一、单项选择题(本大题7小题,每题3分,共21分)1.如图电源电压保持不变.将开关S闭合,滑动变阻器的滑片P向左滑动,电路中的变化情况是()A.电压表的示数变小B.R2消耗的功率变小C.电路消耗的总功率变大D.电压表和电流表示数的比值不变2.有甲、乙两个溢水杯,甲溢水杯盛满酒精,乙溢水杯盛满某种液体,将一不吸水的小球轻轻放入甲溢水杯中,小球下沉到杯底,溢出酒精的质量是40g;将小球从甲溢水杯中取出擦干,轻轻放入乙溢水杯中,小球漂浮且有1/6的体积露出液面,溢出液体的质量是50g.已知ρ酒精=0.8×103kg/m3,下列计算结果正确的是①液体的密度是1×103kg/m3②两种情境下小球受到的浮力之比为4:5③小球的密度1.2×103kg/m3④两种情境下小球排开液体的体积之比为6:5A.①②③B.①②④C.③④D.②④3.在探究凸透镜成像规律的实验中,蜡烛、凸透镜和光屏的位置如图所示,烛焰在光屏上恰好成一清晰的像,下列说法正确的是A.光屏上的像是倒立、放大的实像,投影仪是利用该原理制成的B.光屏上的像是正立、缩小的实像,照相机是根据该原理制成的C.若凸透镜的位置不变,将蜡烛和光屏位置互换,可在光屏上得到清晰的像D.若凸透镜的位置不变,将蜡烛向左移动5cm,要使烛焰在光屏上成一清晰的像,应向右移动光屏4.下列数据中,符合事实的是A.家用台灯正常工作时灯丝中的电流约为2AB.夏天室内的最高气温可达50℃C.一名普通中学生的质量约为500kgD.正常人lmin的心跳约70次5.有甲、乙、丙三个带电的泡沫塑料小球,甲带正电.先用甲靠近乙,发现乙被排斥;再用乙靠近丙,丙被吸引(如图).则下列判断正确的是()A.乙带正电,丙带正电B.乙带负电,丙带负电C.乙带负电,丙带正电D.乙带正电,丙带负电6.如图甲在一只薄塑料袋中装水过半(未满),用细线扎紧袋口,用弹簧测力计测得其所受重力为10N;再将这个装水的塑料袋浸入烧杯内的水中(如图乙),当弹簧测力计示数为0N时,袋内水面与烧杯中的水面相比(不计塑料袋和细线的重)A.比烧杯中的水面高B.比烧杯中的水面低C.与烧杯中的水面相平D.高低无法判断7.如图所示,验电器箔片闭合.小璐同学用丝绸摩擦过的玻璃棒接触验电器的金属球,看到验电器的金属箔片张开.下列说法正确的是()A.丝绸摩擦过的玻璃棒带负电B.金属箔张片开是由于两箔片都带正电荷而互相排斥C.此过程中,玻璃棒上的正电荷移动到了箔片上D.此过程中,瞬间产生的电流方向是从箔片流向玻璃棒二、填空题(本大题7小题,共21分)8.利用如图甲所示的电路进行实验,电源电压恒为3V,更换5个定值电阻Rx,得到如图乙所示的图象.实验研究的是电流和_____的关系,滑动变阻器阻值变化范围为_____.9.某家庭需要将51kg、初温为11℃的水加热到51℃作为生活用水,他们利用煤气灶烧水,需要燃烧1.8kg的煤气.这些水从11℃加热到51℃需要吸收的热量为_______J,1.8kg的煤气完全燃烧放出的热量为_______J,煤气灶烧水的效率为_______.(c水=2.2×113J/(kg·℃),q煤气=2.2×117J/kg)10.放在水平桌面上的物理课本重为3N,现用1N的水平拉力,在水平面内沿直线匀速拉动课本0.5m.则课本的重力做功______J,水平拉力做功______J.11.甲车两侧远光灯的规格均为“12V60W”,供电的蓄电池电压为12V,最大容量为80Ah.远光灯的额定电流是_____A,某天晚上,该车熄火时忘记关闭远光灯,...

1、当您付费下载文档后,您只拥有了使用权限,并不意味着购买了版权,文档只能用于自身使用,不得用于其他商业用途(如 [转卖]进行直接盈利或[编辑后售卖]进行间接盈利)。
2、本站所有内容均由合作方或网友上传,本站不对文档的完整性、权威性及其观点立场正确性做任何保证或承诺!文档内容仅供研究参考,付费前请自行鉴别。
3、如文档内容存在违规,或者侵犯商业秘密、侵犯著作权等,请点击“违规举报”。

碎片内容

江苏省徐州市部分校2024年中考冲刺卷物理试题含解析.doc

确认删除?