电脑桌面
添加内谋知识网--内谋文库,文书,范文下载到电脑桌面
安装后可以在桌面快捷访问

江苏省无锡市天一实验学校2024年中考物理适应性模拟试题含解析.doc

江苏省无锡市天一实验学校2024年中考物理适应性模拟试题含解析.doc_第1页
1/20
江苏省无锡市天一实验学校2024年中考物理适应性模拟试题含解析.doc_第2页
2/20
江苏省无锡市天一实验学校2024年中考物理适应性模拟试题含解析.doc_第3页
3/20
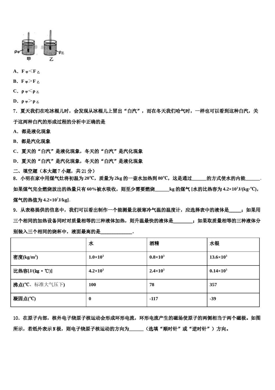
江苏省无锡市天一实验学校2024年中考物理适应性模拟试题注意事项:1.答卷前,考生务必将自己的姓名、准考证号填写在答题卡上。2.回答选择题时,选出每小题答案后,用铅笔把答题卡上对应题目的答案标号涂黑,如需改动,用橡皮擦干净后,再选涂其它答案标号。回答非选择题时,将答案写在答题卡上,写在本试卷上无效。3.考试结束后,将本试卷和答题卡一并交回。一、单项选择题(本大题7小题,每题3分,共21分)1.如图所示实验或事例,属于内能转化为机械能的是A.由滑梯滑下臀部会有灼热感B.搓手取暖C.钻木取火D.水蒸气将木塞冲出2.如图所示,以下分析中不正确的是A.甲图:以受油机为参照物,加油机是静止的B.乙图:小钢球的运动轨迹发生改变,说明力可以改变物体的运动状态C.丙图:水从小孔中喷出的远近不同,说明液体的压强与液体的深度有关D.丁图:若小球A带正电,则小球B一定带负电3.我们生活在一个充满声音的世界里,下列关于声音的说法中正确的是A.声音是一种波,它在真空中传播速度最大B.地震产生次声波的频率高于20HzC.用超声波能粉碎人体内的“结石”,说明超声波具有能量D.在街道上安装的噪声监测仪是用来减弱噪声的4.如图所示是内燃机的某一个工作冲程,下面四幅图中与其能量转化形式相同的是A.B.C.D.5.如图所示,三个完全相同的容器内装有适量的水后,在乙容器内放入木块漂浮在水面上,丙容器内放一个小球悬浮在水中,此时,甲、乙、丙三个容器内水面高度相同,下列说法正确的是A.三个容器中,水对容器底的压强相等B.三个容器中,水对容器底的压力不相等C.如果向乙容器中加入盐水,木块受到的浮力变大D.如果向丙容器中加入酒精,小球将上浮6.一支密度计分别放入两种液体中,静止时位置如图所示。若密度计在甲乙液体中受到的浮力分别是F甲、F乙,甲乙两种液体的密度分别为ρ甲、ρ乙。下列说法正确的是()A.F甲<F乙B.F甲>F乙C.ρ甲<ρ乙D.ρ甲>ρ乙7.夏天我们在吃冰棍儿时,会发现从冰棍儿上冒出“白汽”,而在冬天我们哈气时,一样也可以看到这种白汽,关于这两种白汽的形成过程的分析中正确的是A.都是液化现象B.都是汽化现象C.夏天的“白汽”是液化现象,冬天的“白汽”是汽化现象D.夏天的“白汽”是汽化现象,冬天的“白汽”是液化现象二、填空题(本大题7小题,共21分)8.小明在家中用煤气灶将初温为20℃,质量为2kg的一壶水加热到80℃,这是通过______的方式使水的内能______.如果煤气完全燃烧放出的热量只有60%被水吸收,则至少需要燃烧______kg的煤气[水的比热容为4.2×103J/(kg·℃),煤气的热值为4.2×107J/kg].9.从表格提供的信息中,我们可以看出制作一个能测量北极寒冷气温的温度计,应选择表中的液体是_____;如果用三个相同的加热设备同时对质量相等的三种液体加热,则升温最快的液体是________;如果取质量相等的三种液体分别装入三个相同的烧杯中,液面最高的是_____________。水酒精水银密度(kg/m3)1.0×1030.8×10313.6×103比热容[J/(㎏·℃)]4.2×1032.4×1030.14×103沸点(℃、标准大气压下)10078357凝固点(℃)0-117-3910.在原子内部,核外电子绕原子核运动会形成环形电流,环形电流产生的磁场使原子的两侧相当于两个磁极。如图所示,若纸外表示N极,则电子绕原子核运动的方向为______(选填“顺时针”或“逆时针”)方向。11.如图所示电路,电源电压不变,R1是定值电阻,R2是最大阻值为50Ω的滑动变阻器.闭合开关,R2的滑片从最右端移动到最左端.当滑片位于最左端时,电流表的示数为为0.6A,电压表的示数为为6V.则(1)电阻R1的阻值为____Ω;(2)R2的滑片置于最右端时,通电1min,R2产生的热量为_____J;(3)R2的滑片从最右端移动到最左端的过程中,电压表的示数变化了___V,R2的最大功率为_____W.12.某同学用如图所示的实验装置比较不同物质的比热容。将分别盛有质量相同的水和色拉油的两个试管固定在铁架台上,温度传感器的探头与水和色拉油良好接触,两只温度传感器通过数据采集线与计算机相连,打开红外加热器开关后,在计算机上可以得到相应的实验图线。实验结果表明:不同物质,在__...

1、当您付费下载文档后,您只拥有了使用权限,并不意味着购买了版权,文档只能用于自身使用,不得用于其他商业用途(如 [转卖]进行直接盈利或[编辑后售卖]进行间接盈利)。
2、本站所有内容均由合作方或网友上传,本站不对文档的完整性、权威性及其观点立场正确性做任何保证或承诺!文档内容仅供研究参考,付费前请自行鉴别。
3、如文档内容存在违规,或者侵犯商业秘密、侵犯著作权等,请点击“违规举报”。

碎片内容

江苏省无锡市天一实验学校2024年中考物理适应性模拟试题含解析.doc

确认删除?