电脑桌面
添加内谋知识网--内谋文库,文书,范文下载到电脑桌面
安装后可以在桌面快捷访问

江苏省无锡市江阴市2024年中考物理考前最后一卷含解析.doc

江苏省无锡市江阴市2024年中考物理考前最后一卷含解析.doc_第1页
1/15
江苏省无锡市江阴市2024年中考物理考前最后一卷含解析.doc_第2页
2/15
江苏省无锡市江阴市2024年中考物理考前最后一卷含解析.doc_第3页
3/15
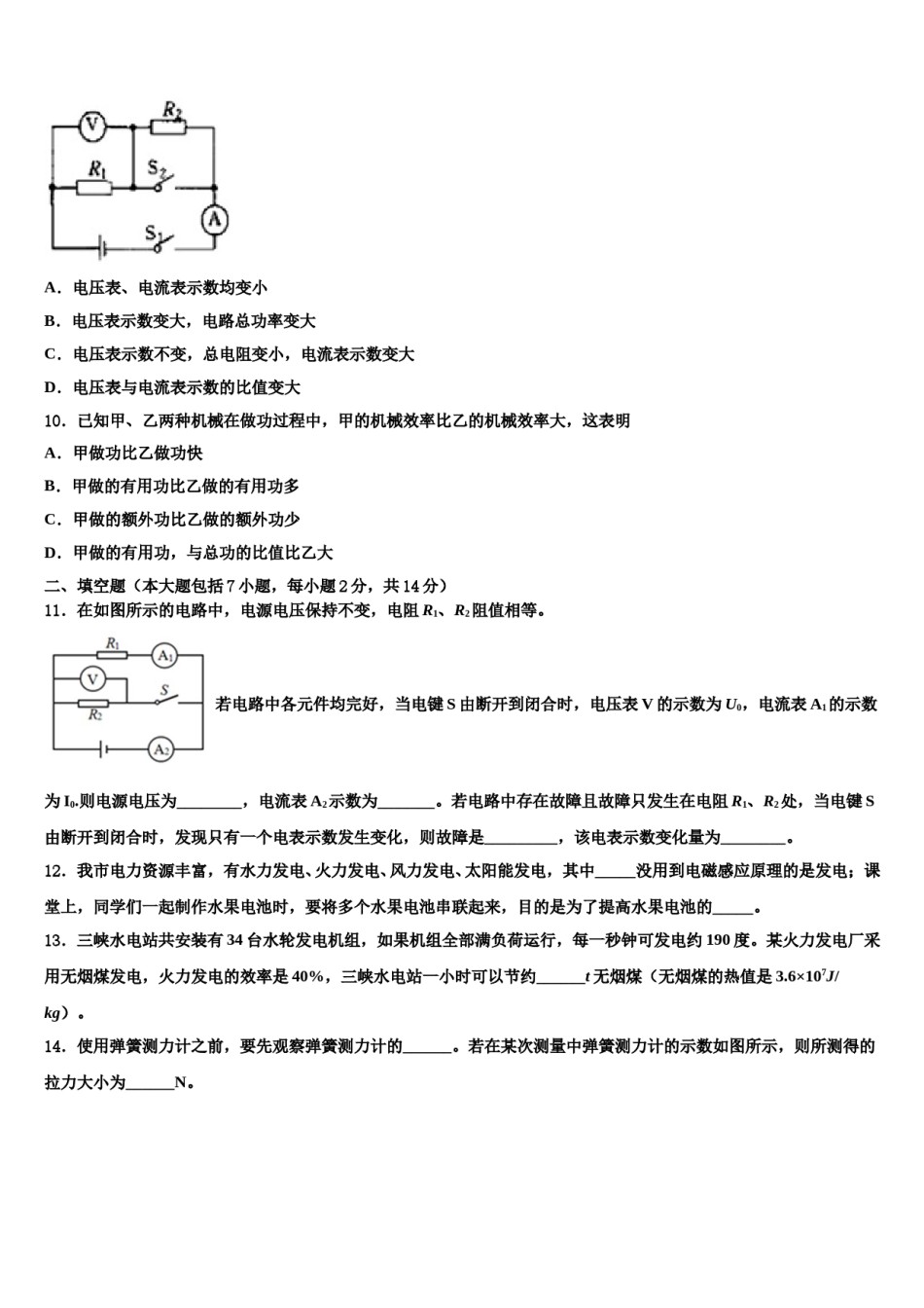
江苏省无锡市江阴市2024年中考物理考前最后一卷注意事项:1.答卷前,考生务必将自己的姓名、准考证号填写在答题卡上。2.回答选择题时,选出每小题答案后,用铅笔把答题卡上对应题目的答案标号涂黑,如需改动,用橡皮擦干净后,再选涂其它答案标号。回答非选择题时,将答案写在答题卡上,写在本试卷上无效。3.考试结束后,将本试卷和答题卡一并交回。一、本大题包括10小题,每小题3分,共30分.在每小题给出的四个选项中,只有一项符合题目要求.1.公共汽车上涉及到许多物理知识,其中分析正确的是A.车窗打开时,窗帘总是向外飘———窗内空气流速比窗外的慢,压强小B.使用的IC收费卡———利用了超声波原理C.后门上方安装的摄像头———利用凸透镜成倒立缩小的实像D.轮胎上有花纹———用来增大压强2.在体育测试过程中,以下选项正确的是()A.跳远测试时,必须选用分度值为1mm的刻度尺进行测量B.小明在50m测试中看到旁边的看台向后运动,选取的参照物是跑道C.小明50m测试的成绩是7s,则他的平均速度为6.25m/sD.1000m测试小明的平均速度为5m/s、小亮的成绩是240s,小明更快3.2018年11月11日,珠海航展最后一个开放日,四架全新涂装的歼20战机编队飞行,将本届航展推向高,如图是其中一架歼20加速升空的过程,下列能量变化分析正确的是A.动能不变,重力势能增大,机械能增大B.动能减小,重力势能增大,机械能不变C.动能增大,重力势能增大,机械能增大D.动能减小,重力势能减小,机械能减小4.下图中,能说明电动机工作原理的是()A.B.C.D.5.初中物理中有一些测量工具,在测量时都用到一定的原理,下列测量工具和其原理不对应的是A.天平——杠杆的平衡条件B.弹簧测力计——弹簧的伸长量与受到的拉力成正比C.密度计——物体的漂浮条件D.电压表——通电导体在磁场中受力运动6.下列关于图中所示光学现象的描述或解释正确的是A.图甲中,小孔成的是倒立的虚像B.图乙中,人配戴的凹透镜可以矫正近视眼C.图丙中,白光通过三棱镜要分解成红、橙、黄、绿、蓝、灰、紫七色光D.图丁中,漫反射的光线杂乱无章不遵循光的反射定律7.下列估测的数据中最接近实际的是A.一张标准A4打印纸的厚度大约为1mmB.一元硬币的质量约为50gC.家用空调制冷时的功率约为10WD.一间普通教室内空气的质量大约为300kg8.如图所示,放在M、N两水平桌面上的A、B两物体,分别在FA=5N、FB=3N的水平拉力作用下做匀速直线运动,可以确定A.桌面M一定比桌面N粗糙B.A的速度一定大于B的速度C.A的质量一定大于B的质量D.A受到的摩擦力一定大于B受到的摩擦力9.如图所示,电源电压不变,先闭合S1,再闭合S2,下列说法正确的是()A.电压表、电流表示数均变小B.电压表示数变大,电路总功率变大C.电压表示数不变,总电阻变小,电流表示数变大D.电压表与电流表示数的比值变大10.已知甲、乙两种机械在做功过程中,甲的机械效率比乙的机械效率大,这表明A.甲做功比乙做功快B.甲做的有用功比乙做的有用功多C.甲做的额外功比乙做的额外功少D.甲做的有用功,与总功的比值比乙大二、填空题(本大题包括7小题,每小题2分,共14分)11.在如图所示的电路中,电源电压保持不变,电阻R1、R2阻值相等。若电路中各元件均完好,当电键S由断开到闭合时,电压表V的示数为U0,电流表A1的示数为I0.则电源电压为________,电流表A2示数为_______。若电路中存在故障且故障只发生在电阻R1、R2处,当电键S由断开到闭合时,发现只有一个电表示数发生变化,则故障是_________,该电表示数变化量为________。12.我市电力资源丰富,有水力发电、火力发电、风力发电、太阳能发电,其中_____没用到电磁感应原理的是发电;课堂上,同学们一起制作水果电池时,要将多个水果电池串联起来,目的是为了提高水果电池的_____。13.三峡水电站共安装有34台水轮发电机组,如果机组全部满负荷运行,每一秒钟可发电约190度。某火力发电厂采用无烟煤发电,火力发电的效率是40%,三峡水电站一小时可以节约______t无烟煤(无烟煤的热值是3.6×107J/kg)。14.使用弹簧测力计之前,要先观察弹簧测力计的______。若在某次测量中弹簧测力...

1、当您付费下载文档后,您只拥有了使用权限,并不意味着购买了版权,文档只能用于自身使用,不得用于其他商业用途(如 [转卖]进行直接盈利或[编辑后售卖]进行间接盈利)。
2、本站所有内容均由合作方或网友上传,本站不对文档的完整性、权威性及其观点立场正确性做任何保证或承诺!文档内容仅供研究参考,付费前请自行鉴别。
3、如文档内容存在违规,或者侵犯商业秘密、侵犯著作权等,请点击“违规举报”。

碎片内容

江苏省无锡市江阴市2024年中考物理考前最后一卷含解析.doc

确认删除?