电脑桌面
添加内谋知识网--内谋文库,文书,范文下载到电脑桌面
安装后可以在桌面快捷访问

江苏省无锡新区达标名校2024年中考物理模拟试题含解析.doc

江苏省无锡新区达标名校2024年中考物理模拟试题含解析.doc_第1页
1/14
江苏省无锡新区达标名校2024年中考物理模拟试题含解析.doc_第2页
2/14
江苏省无锡新区达标名校2024年中考物理模拟试题含解析.doc_第3页
3/14
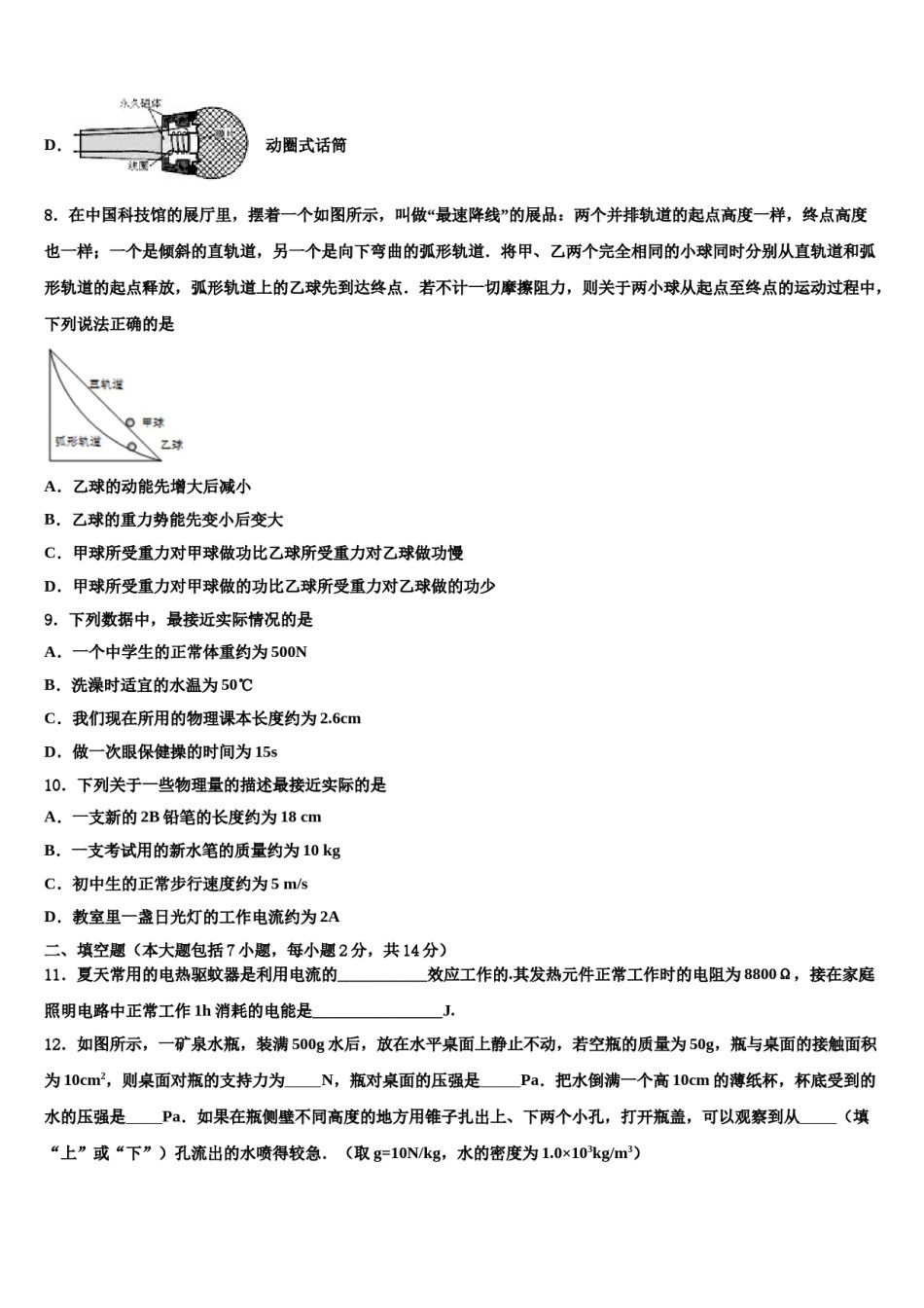
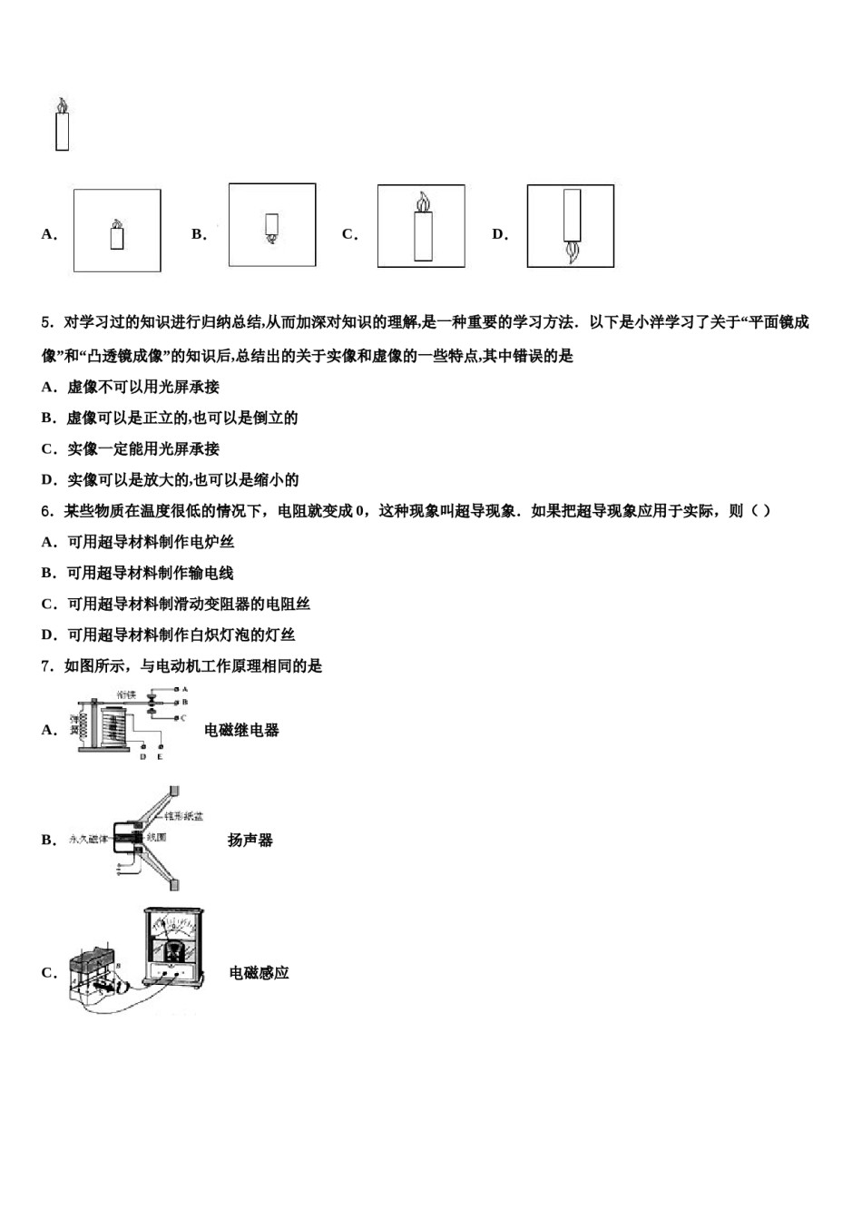
江苏省无锡新区达标名校2024年中考物理模拟试题注意事项铅笔作答;第二部分必须用黑1.考生要认真填写考场号和座位序号。2.试题所有答案必须填涂或书写在答题卡上,在试卷上作答无效。第一部分必须用2B色字迹的签字笔作答。3.考试结束后,考生须将试卷和答题卡放在桌面上,待监考员收回。一、本大题包括10小题,每小题3分,共30分.在每小题给出的四个选项中,只有一项符合题目要求.1.如图所示,将一个实心小球浸没在水中由静止释放,则下列说法中正确的是A.若小球上浮,则它的密度大于水的密度B.若小球下沉,则它受到的浮力不变C.若小球悬浮在水中,则它不受浮力D.若小球漂浮在水面,则它受到的重力小于浮力2.如图所示金属球使小芳带电,则小芳()A.得到电子B.失去电子C.得到原子核D.相互排斥的头发带上同种电荷3.将未装满水且密闭的矿泉水瓶,先正立放置在水平桌面上,再倒水放置,如图所示。两次放置时,水对瓶底和瓶盖的压强分别为pA和pB,水对瓶底和瓶盖的压力分别为FA和FB,则A.pA>pB,FA>FBB.pA<pB,FA=FBC.pA=pB,FA<FBD.pA<pB,FA>FB4.把下图甲所示的一只点燃的蜡烛放在距离凸透镜2倍焦距以外的地方,在透镜的另一侧调节光屏位置可找到一个清晰的像.这个像是下图乙中的A.B.C.D.5.对学习过的知识进行归纳总结,从而加深对知识的理解,是一种重要的学习方法.以下是小洋学习了关于“平面镜成像”和“凸透镜成像”的知识后,总结出的关于实像和虚像的一些特点,其中错误的是A.虚像不可以用光屏承接B.虚像可以是正立的,也可以是倒立的C.实像一定能用光屏承接D.实像可以是放大的,也可以是缩小的6.某些物质在温度很低的情况下,电阻就变成0,这种现象叫超导现象.如果把超导现象应用于实际,则()A.可用超导材料制作电炉丝B.可用超导材料制作输电线C.可用超导材料制滑动变阻器的电阻丝D.可用超导材料制作白炽灯泡的灯丝7.如图所示,与电动机工作原理相同的是A.电磁继电器B.扬声器C.电磁感应D.动圈式话筒8.在中国科技馆的展厅里,摆着一个如图所示,叫做“最速降线”的展品:两个并排轨道的起点高度一样,终点高度也一样;一个是倾斜的直轨道,另一个是向下弯曲的弧形轨道.将甲、乙两个完全相同的小球同时分别从直轨道和弧形轨道的起点释放,弧形轨道上的乙球先到达终点.若不计一切摩擦阻力,则关于两小球从起点至终点的运动过程中,下列说法正确的是A.乙球的动能先增大后减小B.乙球的重力势能先变小后变大C.甲球所受重力对甲球做功比乙球所受重力对乙球做功慢D.甲球所受重力对甲球做的功比乙球所受重力对乙球做的功少9.下列数据中,最接近实际情况的是A.一个中学生的正常体重约为500NB.洗澡时适宜的水温为50℃C.我们现在所用的物理课本长度约为2.6cmD.做一次眼保健操的时间为15s10.下列关于一些物理量的描述最接近实际的是A.一支新的2B铅笔的长度约为18cmB.一支考试用的新水笔的质量约为10kgC.初中生的正常步行速度约为5m/sD.教室里一盏日光灯的工作电流约为2A二、填空题(本大题包括7小题,每小题2分,共14分)11.夏天常用的电热驱蚊器是利用电流的___________效应工作的.其发热元件正常工作时的电阻为8800Ω,接在家庭照明电路中正常工作1h消耗的电能是________________J.12.如图所示,一矿泉水瓶,装满500g水后,放在水平桌面上静止不动,若空瓶的质量为50g,瓶与桌面的接触面积为10cm2,则桌面对瓶的支持力为N,瓶对桌面的压强是Pa.把水倒满一个高10cm的薄纸杯,杯底受到的水的压强是Pa.如果在瓶侧壁不同高度的地方用锥子扎出上、下两个小孔,打开瓶盖,可以观察到从(填“上”或“下”)孔流出的水喷得较急.(取g=10N/kg,水的密度为1.0×103kg/m3)13.小充同学看见他爸爸的手机锂电池上面标明电压为3.7V,容量为3000mA•h,则它充满电后存储的电能为_____J;经查,该手机的待机电流为15mA,则该手机最长待机时间为_____h。14.如图所示,分别用定滑轮、动滑轮把重力相同的甲、乙两物体(G甲=G乙)在相同时间内匀速提升相同的高度(不计摩擦),则所用拉力F甲_____F乙,机械效率η甲_____η乙.(选填...

1、当您付费下载文档后,您只拥有了使用权限,并不意味着购买了版权,文档只能用于自身使用,不得用于其他商业用途(如 [转卖]进行直接盈利或[编辑后售卖]进行间接盈利)。
2、本站所有内容均由合作方或网友上传,本站不对文档的完整性、权威性及其观点立场正确性做任何保证或承诺!文档内容仅供研究参考,付费前请自行鉴别。
3、如文档内容存在违规,或者侵犯商业秘密、侵犯著作权等,请点击“违规举报”。

碎片内容

江苏省无锡新区达标名校2024年中考物理模拟试题含解析.doc

确认删除?