电脑桌面
添加内谋知识网--内谋文库,文书,范文下载到电脑桌面
安装后可以在桌面快捷访问

江苏省淮安市清江浦区重点达标名校2023-2024学年中考冲刺卷物理试题含解析.doc

江苏省淮安市清江浦区重点达标名校2023-2024学年中考冲刺卷物理试题含解析.doc_第1页
1/14
江苏省淮安市清江浦区重点达标名校2023-2024学年中考冲刺卷物理试题含解析.doc_第2页
2/14
江苏省淮安市清江浦区重点达标名校2023-2024学年中考冲刺卷物理试题含解析.doc_第3页
3/14
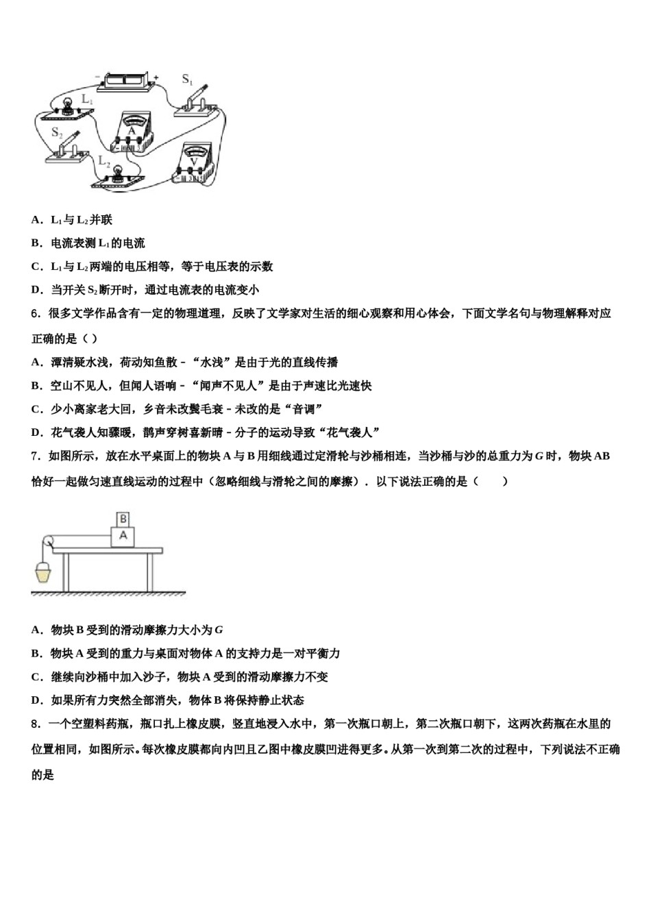
江苏省淮安市清江浦区重点达标名校2023-2024学年中考冲刺卷物理试题注意事项:1.答题前,考生先将自己的姓名、准考证号码填写清楚,将条形码准确粘贴在条形码区域内。2.答题时请按要求用笔。3.请按照题号顺序在答题卡各题目的答题区域内作答,超出答题区域书写的答案无效;在草稿纸、试卷上答题无效。4.作图可先使用铅笔画出,确定后必须用黑色字迹的签字笔描黑。5.保持卡面清洁,不要折暴、不要弄破、弄皱,不准使用涂改液、修正带、刮纸刀。一、本大题包括10小题,每小题3分,共30分.在每小题给出的四个选项中,只有一项符合题目要求.1.用图所示的杠杆提升重物,设作用在A端的力F始终垂直杠杆向下,在将重物慢慢提升到一定高度的过程中(杠杆越过水平位置),F的大小将A.保持不变B.逐渐变小C.逐渐变大D.先变大,后变小2.小强把台灯的插头插在如图所示的插座上,插座上有一个开关S1和一个指示灯L1(相当于电阻很大的灯泡。台灯开关和灯泡用S2、L2表示).当只闭合S2时,台灯不发光,当闭合S1时,指示灯发光,再闭合S2时,台灯发光;如果指示灯损坏,S1和S2都闭合时,台灯也能发光,如图2中设计的电路符合要求的是()A.B.C.D.3.晚上,在桌面上铺一张白纸,把一小块平面镜放在纸上,让手电筒的光正对着平面镜照射,则从侧面看()A.镜子比较亮,它发生了镜面反射B.镜子比较暗,它发生了镜面反射C.白纸比较亮,它发生了镜面反射D.白纸比较暗,它发生了漫反射4.研究凸透镜成像规律的实验中,当蜡烛距凸透镜20cm时,在光屏上成缩小的实像,则凸透镜的焦距可能是A.5cmB.10cmC.15cmD.20cm5.如图所示的电路中,闭合开关S1、S2,小灯泡L1和L2正常发光,电流表和电压表均有示数,下列关于该电路的说法错误的是A.L1与L2并联B.电流表测L1的电流C.L1与L2两端的电压相等,等于电压表的示数D.当开关S2断开时,通过电流表的电流变小6.很多文学作品含有一定的物理道理,反映了文学家对生活的细心观察和用心体会,下面文学名句与物理解释对应正确的是()A.潭清疑水浅,荷动知鱼散﹣“水浅”是由于光的直线传播B.空山不见人,但闻人语响﹣“闻声不见人”是由于声速比光速快C.少小离家老大回,乡音未改鬓毛衰﹣未改的是“音调”D.花气袭人知骤暖,鹊声穿树喜新晴﹣分子的运动导致“花气袭人”7.如图所示,放在水平桌面上的物块A与B用细线通过定滑轮与沙桶相连,当沙桶与沙的总重力为G时,物块AB恰好一起做匀速直线运动的过程中(忽略细线与滑轮之间的摩擦).以下说法正确的是()A.物块B受到的滑动摩擦力大小为GB.物块A受到的重力与桌面对物体A的支持力是一对平衡力C.继续向沙桶中加入沙子,物块A受到的滑动摩擦力不变D.如果所有力突然全部消失,物体B将保持静止状态8.一个空塑料药瓶,瓶口扎上橡皮膜,竖直地浸入水中,第一次瓶口朝上,第二次瓶口朝下,这两次药瓶在水里的位置相同,如图所示。每次橡皮膜都向内凹且乙图中橡皮膜凹进得更多。从第一次到第二次的过程中,下列说法不正确的是A.瓶内空气的密度变大B.瓶内空气的压强不变C.橡皮膜所受水的压强变大D.若甲图中药瓶处于悬浮状态,则乙图中药瓶会下沉9.如图题图所示,向两支同样的试管中注入质量相等的甲、乙两种液体,发现液面在同一水平线上,比较甲、乙两种液体对试管底部的压强A.甲大B.乙大C.一样大D.无法确定10.如图所示,一鸡蛋在盐水中处于静止状态,后用手指将鸡蛋向下按压一下松手后,(若盐水足够深)下列说法正确的是A.鸡蛋向下加速运动,受到盐水的压强变大,受到盐水的浮力变小B.鸡蛋向下做减速运动直至停止,鸡蛋受到盐水的压强变大,受到盐水的浮力不变C.鸡蛋先向下、后向上运动并回到原位,鸡蛋受到盐水的压强、浮力先变大后变小D.鸡蛋始终向下做匀速直线运动,鸡蛋受到盐水的压强变大,受到盐水的浮力不变二、填空题(本大题包括7小题,每小题2分,共14分)11.随着我市成功通过国家义务教育均衡化验收,所有学校教室都配备了多功能一体机和标准的日光灯照明设备,多功能一体机正常工作的电压为____伏,多功能一体机与日光灯之间是_____的(选填“并联”或“串联...

1、当您付费下载文档后,您只拥有了使用权限,并不意味着购买了版权,文档只能用于自身使用,不得用于其他商业用途(如 [转卖]进行直接盈利或[编辑后售卖]进行间接盈利)。
2、本站所有内容均由合作方或网友上传,本站不对文档的完整性、权威性及其观点立场正确性做任何保证或承诺!文档内容仅供研究参考,付费前请自行鉴别。
3、如文档内容存在违规,或者侵犯商业秘密、侵犯著作权等,请点击“违规举报”。

碎片内容

江苏省淮安市清江浦区重点达标名校2023-2024学年中考冲刺卷物理试题含解析.doc

确认删除?