电脑桌面
添加内谋知识网--内谋文库,文书,范文下载到电脑桌面
安装后可以在桌面快捷访问

江苏省盐城市大丰东台重点名校2024年中考考前最后一卷物理试卷含解析.doc

江苏省盐城市大丰东台重点名校2024年中考考前最后一卷物理试卷含解析.doc_第1页
1/20
江苏省盐城市大丰东台重点名校2024年中考考前最后一卷物理试卷含解析.doc_第2页
2/20
江苏省盐城市大丰东台重点名校2024年中考考前最后一卷物理试卷含解析.doc_第3页
3/20
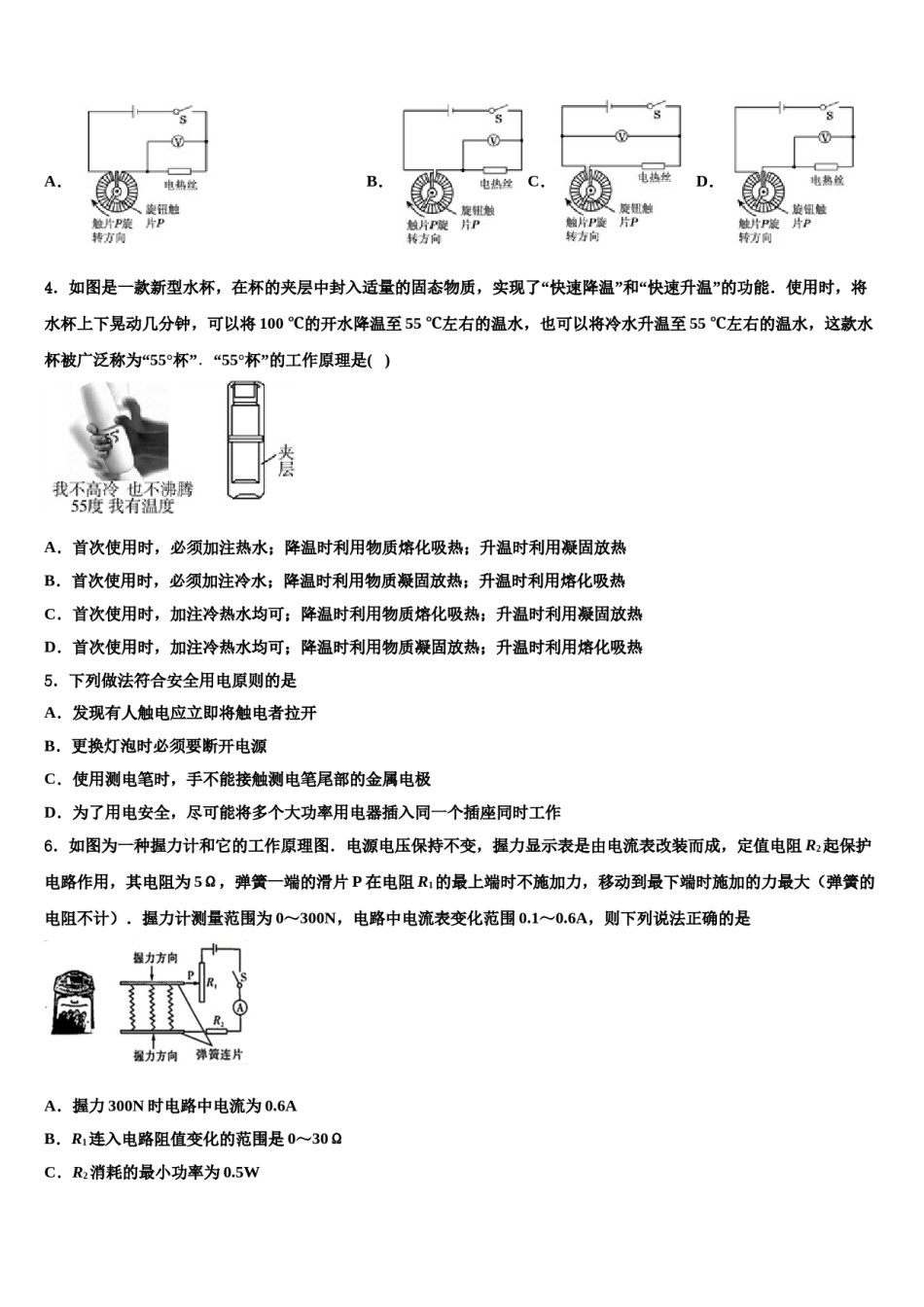
江苏省盐城市大丰东台重点名校2024年中考考前最后一卷物理试卷考生须知:1.全卷分选择题和非选择题两部分,全部在答题纸上作答。选择题必须用2B铅笔填涂;非选择题的答案必须用黑色字迹的钢笔或答字笔写在“答题纸”相应位置上。2.请用黑色字迹的钢笔或答字笔在“答题纸”上先填写姓名和准考证号。3.保持卡面清洁,不要折叠,不要弄破、弄皱,在草稿纸、试题卷上答题无效。一、单选题(本大题共10小题,共30分)1.巨磁电阻效应是指某些材料的电阻在磁场中急剧减小的现象,且磁场越强电阻越小。图中是说明巨磁电阻特性原理的示意图,图中GMR是巨磁电阻。如果闭合S1、S2,滑片p向左移动时,电表的变化情况是A.Ⓐ表和Ⓥ表示数均变小B.Ⓐ表和Ⓥ表示数均变大C.Ⓐ表示数变小,Ⓥ表示数变大D.Ⓐ表示数变大,Ⓥ表示数变小2.如图,沿同一条直线向东运动的物体A、B,其运动相对同一参考点O的距离S随时间t变化的图象,以下说法正确的是()①两物体由同一位置O点开始运动,但物体A比B迟3s才开始运动②t=0时刻,A在O点,B在距离O点5m处③从第3s开始,vA>vB,5s末A、B相遇④5s内,A、B的平均速度相等A.只有①④正确B.只有③④正确C.只有①③正确D.只有②③正确3.小明想设计一种能反映并调节温度高低的电热毯电路,其原理是:顺时针转动旋钮型变阻器触片,通过电热丝的电流增大,产热加快,温度升高,反映温度高低的“仪表”(电压表)示数变大.下列电路图符合设计要求的是()A.B.C.D.4.如图是一款新型水杯,在杯的夹层中封入适量的固态物质,实现了“快速降温”和“快速升温”的功能.使用时,将水杯上下晃动几分钟,可以将100℃的开水降温至55℃左右的温水,也可以将冷水升温至55℃左右的温水,这款水杯被广泛称为“55°杯”.“55°杯”的工作原理是()A.首次使用时,必须加注热水;降温时利用物质熔化吸热;升温时利用凝固放热B.首次使用时,必须加注冷水;降温时利用物质凝固放热;升温时利用熔化吸热C.首次使用时,加注冷热水均可;降温时利用物质熔化吸热;升温时利用凝固放热D.首次使用时,加注冷热水均可;降温时利用物质凝固放热;升温时利用熔化吸热5.下列做法符合安全用电原则的是A.发现有人触电应立即将触电者拉开B.更换灯泡时必须要断开电源C.使用测电笔时,手不能接触测电笔尾部的金属电极D.为了用电安全,尽可能将多个大功率用电器插入同一个插座同时工作6.如图为一种握力计和它的工作原理图.电源电压保持不变,握力显示表是由电流表改装而成,定值电阻R2起保护电路作用,其电阻为5Ω,弹簧一端的滑片P在电阻R1的最上端时不施加力,移动到最下端时施加的力最大(弹簧的电阻不计).握力计测量范围为0~300N,电路中电流表变化范围0.1~0.6A,则下列说法正确的是A.握力300N时电路中电流为0.6AB.R1连入电路阻值变化的范围是0~30ΩC.R2消耗的最小功率为0.5WD.电路消耗的总功率变化范围是0.3W~1.8W7.图中用来减小压强的是A.轴承B.篆刻刀C.破窗锤D.铁路枕木8.质量相等、初温相同的水和煤油,分别用两个相同的电加热器加热(不计热损失),加热过程中温度变化如图所示,则下列判断正确的是A.甲的比热容大,是水B.甲的比热容大,是煤油C.乙的比热容大,是水D.乙的比热容大,是煤油9.下列说法中正确的是A.如图所示是家用电热水壶的三角插头,其中A接的是水壶的金属外壳B.绝缘体不容易导电的原因是因为绝缘体内没有电荷C.为了安全,使用测电笔时不能将测电笔的任何部位接触人体D.用电高峰时小明家电表转盘转动加快,说明消耗的电能增多10.一个中学生向上抛出一个篮球,在篮球上升(忽略空气阻力)的过程中,篮球的A.动能减少,重力势能减少B.动能增加,机械能增加C.动能增加,机械能不变D.动能减少,重力势能增加二、多选题(本大题共3小题,共12分)11.崇左市八大住宅区的建设正如火如荼地进行.如图甲是建筑工地上的塔式起重机示意图,它是通过电动机带动如图乙所示滑轮组起吊物料的.如果这个滑轮组把6×103N的重物在10s内匀速提升10m,绳索自由端的拉力F=2.1×103N,不计一切摩擦和绳重,则下列说法正确的是A.拉力做的功是6....

1、当您付费下载文档后,您只拥有了使用权限,并不意味着购买了版权,文档只能用于自身使用,不得用于其他商业用途(如 [转卖]进行直接盈利或[编辑后售卖]进行间接盈利)。
2、本站所有内容均由合作方或网友上传,本站不对文档的完整性、权威性及其观点立场正确性做任何保证或承诺!文档内容仅供研究参考,付费前请自行鉴别。
3、如文档内容存在违规,或者侵犯商业秘密、侵犯著作权等,请点击“违规举报”。

碎片内容

江苏省盐城市大丰东台重点名校2024年中考考前最后一卷物理试卷含解析.doc

确认删除?