电脑桌面
添加内谋知识网--内谋文库,文书,范文下载到电脑桌面
安装后可以在桌面快捷访问

江苏省高淳区2024年中考物理模试卷含解析.doc

江苏省高淳区2024年中考物理模试卷含解析.doc_第1页
1/14
江苏省高淳区2024年中考物理模试卷含解析.doc_第2页
2/14
江苏省高淳区2024年中考物理模试卷含解析.doc_第3页
3/14
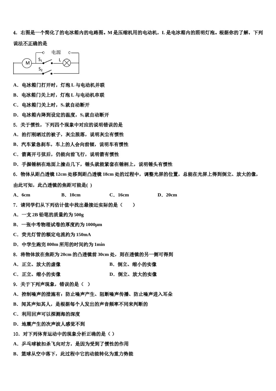
江苏省高淳区2024年中考物理模试卷注意事项:1.答题前,考生先将自己的姓名、准考证号填写清楚,将条形码准确粘贴在考生信息条形码粘贴区。2.选择题必须使用2B铅笔填涂;非选择题必须使用0.5毫米黑色字迹的签字笔书写,字体工整、笔迹清楚。3.请按照题号顺序在各题目的答题区域内作答,超出答题区域书写的答案无效;在草稿纸、试题卷上答题无效。4.保持卡面清洁,不要折叠,不要弄破、弄皱,不准使用涂改液、修正带、刮纸刀。一、本大题包括10小题,每小题3分,共30分.在每小题给出的四个选项中,只有一项符合题目要求.1.一个重为600N的物体Q底面积750cm2,将其放在水平地面上,如图所示,现将物体Q挂在杠杆的B端,在A端悬挂一个重为450N的物体P使杠杆在水平位置平衡,忽略杠杆自重的影响,若OA:OB=1:2,那么A.绳子对物体Q的拉力为375NB.地面对物体Q的支持力为225NC.物体Q对地面的压强是5000PaD.物体Q对地面的压强是10000Pa2.“赏中华诗词、寻文化基因、品生活之美”的《中国诗词大会》,深受观众的青睐.下列对古诗文中涉及的热现象解释正确的是()A.“雾凇沆砀,天与云与山与水,上下一白.”雾凇的形成是升华现象B.“月落乌啼霜满天,江枫渔火对愁眠.”霜的形成是汽化现象C.“青青园中葵,朝露待日晞.”露的形成是汽化现象D.“螣蛇乘雾,终为土灰.”雾的形成是液化现象3.一名游客蹦极时下落过程的v﹣t图象(忽略空气阻力)如图所示。已知t1时,弹性绳处于自然伸直状态;t3时,游客达到最低点。则下列说法正确的是A.在0﹣t1时间段内,弹性绳的弹力等于游客所受重力B.在t1﹣t2时间段内,弹性绳弹性势能逐渐减小C.在t2﹣t3时间段内,重力不做功D.在t3时,弹性绳弹性势能最大4.右图是一个简化了的电冰箱内的电路图。M是压缩机用的电动机,L是电冰箱内的照明灯泡。根据你的了解,下列说法不正确的是A.电冰箱门打开时,灯泡L与电动机并联B.电冰箱门关上时,灯泡L与电动机串联C.电冰箱门关上时,S1就自动断开D.电冰箱内降到设定的温度,S2就自动断开5.关于惯性,下列四个现象中对应的说明错误的是A.拍打刚晒过的被子,灰尘脱落,说明灰尘有惯性B.汽车紧急刹车,车上的人会向前倾,说明车有惯性C.箭离开弓弦后,仍能向前飞行,说明箭有惯性D.手握锤柄在地面上撞击几下,锤头就能紧套在锤柄上,说明锤头有惯性6.物体从距凸透镜12cm处移到距凸透镜18cm处的过程中,调整光屏的位置,总能在光屏上得到倒立、放大的像,由此可知,此凸透镜的焦距可能是()A.6cmB.10cmC.16cmD.20cm7.请同学们从下列估计值中找出最接近实际的是()A.一支2B铅笔的质量约为500gB.一张中考物理试卷的厚度约为1000μmC.荧光灯管的额定电流约为150mAD.中学生跑完800m所用的时间约为1min8.将物体放在焦距为20cm的凸透镜前30cm处,则在透镜的另一侧可得到A.正立、放大的虚像B.倒立、缩小的实像C.正立、缩小的实像D.倒立、放大的实像9.关于下列声现象,错误的是()A.控制噪声的措施有:防止噪声产生、阻断噪声传播、防止噪声进入耳朵B.闻其声知其人,是根据每个人发出的声音频率不同来判断的C.利用回声可以探测海的深度D.地震产生的次声波人感觉不到10.对下列体育运动中的现象分析正确的是()A.乒乓球被扣杀飞向对方,是因为受到了惯性的作用B.篮球从空中落下,此过程中它的动能转化为重力势能C.用脚踢足球时,脚有疼痛感,说明力的作用是相互的D.间排球竖直向上抛出,到最高点时速度为零,此时排球处于平衡状态二、填空题(本大题包括7小题,每小题2分,共14分)11.为测量某种液体的密度,小明利用天平和量杯测量了液体和量杯的总质量m及液体的体积V,得到了几组数据并绘出了m﹣V图象,如图所示.量杯的质量是_____g,这种液体的密度是_____kg/m312.一块重为30牛,体积为2×103米3的金属块,用细绳拉着浸没在水中,如图所示,金属块受到浮力的大小为_____牛,所受重力与拉力的合力方向为_____.现将金属块从图中位置缓慢拉至刚好离开水面的过程,金属块所受的拉力F_____(选填“变大”、“不变”或“变小”).13.小萌同学骑自行车上学途中,...

1、当您付费下载文档后,您只拥有了使用权限,并不意味着购买了版权,文档只能用于自身使用,不得用于其他商业用途(如 [转卖]进行直接盈利或[编辑后售卖]进行间接盈利)。
2、本站所有内容均由合作方或网友上传,本站不对文档的完整性、权威性及其观点立场正确性做任何保证或承诺!文档内容仅供研究参考,付费前请自行鉴别。
3、如文档内容存在违规,或者侵犯商业秘密、侵犯著作权等,请点击“违规举报”。

碎片内容

江苏省高淳区2024年中考物理模试卷含解析.doc

确认删除?