电脑桌面
添加内谋知识网--内谋文库,文书,范文下载到电脑桌面
安装后可以在桌面快捷访问

江西省宜春市重点中学2023-2024学年中考猜题物理试卷含解析.doc

江西省宜春市重点中学2023-2024学年中考猜题物理试卷含解析.doc_第1页
1/16
江西省宜春市重点中学2023-2024学年中考猜题物理试卷含解析.doc_第2页
2/16
江西省宜春市重点中学2023-2024学年中考猜题物理试卷含解析.doc_第3页
3/16
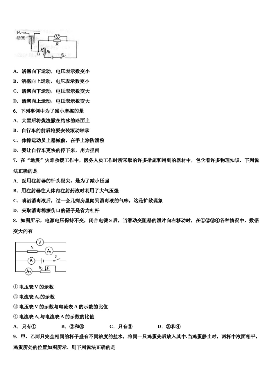
江西省宜春市重点中学2023-2024学年中考猜题物理试卷考生请注意:1.答题前请将考场、试室号、座位号、考生号、姓名写在试卷密封线内,不得在试卷上作任何标记。2.第一部分选择题每小题选出答案后,需将答案写在试卷指定的括号内,第二部分非选择题答案写在试卷题目指定的位置上。3.考生必须保证答题卡的整洁。考试结束后,请将本试卷和答题卡一并交回。一、单选题(本大题共10小题,共30分)1.如图是验证“平面镜成像特点”的实验装置,其中A为玻璃板前点燃的蜡烛,B为玻璃板后未点燃的蜡烛.有关本实验的说法错误的是A.玻璃板应该与桌面垂直B.实验宜在较暗的环境中进行C.眼睛应从B一侧观察成像情况D.蜡烛燃烧较长时间后像物不再重合2.以下不属于电能的优点是A.便于转化B.便于输送C.便于分配D.便于开采3.射箭时,拉开的弓弦能将箭射出,箭离开弓弦后还能继续飞行,小明根据这一现象得出了以下结论:①弓弦对箭施加的力改变了箭的运动状态:②弓弦的弹性势能转化为箭的动能;③箭由于惯性作用仍能继续飞行;④在空中飞行的箭若不受任何力作用,将处于静止状态,其中说法正确的是()A.只有①B.只有①②C.只有①②③D.①②③④都正确4.一密封的圆台形容器,其横截面如图所示,内装一定质量的水,若把它倒置,则水对容器底面的作用情况是()A.压强减小,压力增大B.压强减小,压力减小C.压强增大,压力增大D.压强增大,压力减小5.如图所示是一种测定风速的装置.其中风速表由电压表改装而成,R为定值电阻,R1为滑动变阻器,T型管道的竖直管内装有可上下自由移动的轻质活塞,活塞通过轻质细杆和滑动变阻器的滑片P相连.当风速变大时A.活塞向下运动,电压表示数变小B.活塞向上运动,电压表示数变小C.活塞向下运动,电压表示数变大D.活塞向上运动,电压表示数变大6.下列事例中为了减小摩擦的是A.大雪后将煤渣撒在结冰的路面上B.自行车的前后轮要安装滚动轴承C.体操运动员上器械前,在手上涂防滑粉D.要让自行车更快的停下来,用力捏闸7.在“地震”灾难救援工作中,医务人员工作时所采取的许多措施和用到的器材中,包含着许多物理知识.下列说法正确的是A.医用注射器的针头很尖,是为了减小压强B.用注射器往人体内注射药液时利用了大气压强C.喷洒消毒液后,过一会儿病房里闻到消毒液的气味,这是扩散现象D.夹取消毒棉擦伤口的镊子是省力杠杆8.如图所示,电源电压保持不变,闭合电键S后,当滑动变阻器的滑片向右移动时,在①②③④各种情况中,数据变大的有①电压表V的示数②电流表A2的示数③电压表V的示数与电流表A的示数的比值④电流表A1与电流表A的示数的比值A.只有①B.②和③C.只有③D.③和④9.甲、乙两只完全相同的杯子盛有不同浓度的盐水,将同一只鸡蛋先后放入其中.当鸡蛋静止时,两杯中液面相平,鸡蛋所处的位置如图所示.则下列说法正确的是A.鸡蛋在乙杯中受到的浮力较大B.鸡蛋在甲杯里排开液体的质量较大C.乙杯底部所受液体的压强较大D.甲杯底部所受液体的压力较大10.下列关于磁场和磁感线的说法中正确的有①磁场看不见摸不着,但是可以借助小磁针感知它的存在②磁感线是磁体周围空间实际存在的曲线③磁场中某点的磁场方向是由放在该点的小磁针N极决定的④地磁场的磁感线是从地球南极附近发出回到北极附近的A.①④B.②③C.①②D.②④二、多选题(本大题共3小题,共12分)11.如图所示,在探究“凸透镜成像的规律”实验中,光屏的位置如图所示。将蜡烛放到光具座的20cm刻度处时,光屏上成一个清晰的像,下列说法正确的是()A.该凸透镜的焦距为15~20cmB.将蜡烛移到30cm刻度处,照相机就是利用这一原理制成C.若将蜡烛远离透镜,同时将光屏靠近透镜,在光屏上能再次成一个清晰的像D.若保持蜡烛位置不变,为使光屏上成的像变小,可以换用焦距较小的凸透镜并将光屏靠近凸透镜12.如图所示,放在同一水平桌面上的两个相同容器,分别盛有甲、乙两种液体,现将同一木块分别放入两容器中,当木块静止时两容器中液面相平.两种情况相比,下列判断正确的是()A.木块受到的浮力一样大B.木块在甲液体中受的浮力较大C.甲液体对容...

1、当您付费下载文档后,您只拥有了使用权限,并不意味着购买了版权,文档只能用于自身使用,不得用于其他商业用途(如 [转卖]进行直接盈利或[编辑后售卖]进行间接盈利)。
2、本站所有内容均由合作方或网友上传,本站不对文档的完整性、权威性及其观点立场正确性做任何保证或承诺!文档内容仅供研究参考,付费前请自行鉴别。
3、如文档内容存在违规,或者侵犯商业秘密、侵犯著作权等,请点击“违规举报”。

碎片内容

江西省宜春市重点中学2023-2024学年中考猜题物理试卷含解析.doc

确认删除?