电脑桌面
添加内谋知识网--内谋文库,文书,范文下载到电脑桌面
安装后可以在桌面快捷访问

河北省唐山路北区七校联考2023-2024学年毕业升学考试模拟卷物理卷含解析.doc

河北省唐山路北区七校联考2023-2024学年毕业升学考试模拟卷物理卷含解析.doc_第1页
1/17
河北省唐山路北区七校联考2023-2024学年毕业升学考试模拟卷物理卷含解析.doc_第2页
2/17
河北省唐山路北区七校联考2023-2024学年毕业升学考试模拟卷物理卷含解析.doc_第3页
3/17
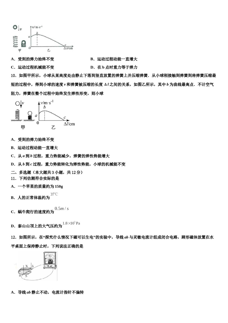
河北省唐山路北区七校联考2023-2024学年毕业升学考试模拟卷物理卷考生请注意:1.答题前请将考场、试室号、座位号、考生号、姓名写在试卷密封线内,不得在试卷上作任何标记。2.第一部分选择题每小题选出答案后,需将答案写在试卷指定的括号内,第二部分非选择题答案写在试卷题目指定的位置上。3.考生必须保证答题卡的整洁。考试结束后,请将本试卷和答题卡一并交回。一、单选题(本大题共10小题,共30分)1.下列能源中,属于可再生能源的是()A.太阳能B.核能C.煤炭D.石油2.在“地震”灾难救援工作中,医务人员工作时所采取的许多措施和用到的器材中,包含着许多物理知识.下列说法正确的是A.医用注射器的针头很尖,是为了减小压强B.用注射器往人体内注射药液时利用了大气压强C.喷洒消毒液后,过一会儿病房里闻到消毒液的气味,这是扩散现象D.夹取消毒棉擦伤口的镊子是省力杠杆3.汽车行驶时驾驶员必须系好安全带.当系好安全带时,相当于闭合开关,指示灯不亮;未系好安全带时,相当于断开开关,指示灯发光.图中符合上述要求的电路图是A.B.C.D.4.仲春的江南偶尔也会下雪,原因是由于暖湿气流上升,遇到云中的小冰晶,水蒸气在小冰晶表面直接变成固态,使小冰晶越来越大,如果地面温度低于或接近0℃,下落时就会形成降雪.水蒸气在小冰晶表面发生的物态变化是A.液化B.凝固C.凝华D.先液化再凝固5.如图所示是一种英语听力播放控制装置的原理图.“播放器”是有电流通过时会播放声音的装置;“定时开关”在电路刚接通时,处于“闭合”状态,达到设定时间后能自动断开.下列选项中正确的是A.闭合开关S,指示灯立刻发光,播放器立刻播放声音B.到达设定时间后,指示灯保持发光且亮度不变C.到达设定时间后,播放器立刻开始播放声音D.“定时开关”断开前后,“指示灯”和“播放器”分别处于并联和串联状态6.如图所示,小明用水平推力推静止在水平地面上的箱子,但箱子却没有运动.下列说法正确的是A.此时箱子所受推力与地面对箱子的摩擦力是一对平衡力B.此时箱子所受推力小于地面对箱子的摩擦力C.地面对箱子的支持力是和箱子对地面的压力是一对平衡力D.箱子受到的重力和地面对箱子的支持力是一对相互作用力7.下列电路中,电源电压保持不变,当变阻器滑片向右移动时,电表示数变大的是()A.B.C.D.8.下列说法中正确的是A.温度总是从物体热的部分传递至冷的部分B.温度高的物体比温度低的物体含有热量多C.某一物体温度降低的多,放出热量就多D.深秋秧苗过夜要灌满水,是因为水的温度高9.如图甲所示,小球从某高度处静止下落到竖直放置的轻弹簧上并压缩弹簧.从小球刚接触到弹簧到将弹簧压缩最短的过程中,得到小球的速度v和弹簧被压缩的长度△l之间的关系,如图乙所示,其中b为曲线最高点.不计空气阻力,弹簧在整个过程中始终发生弹性形变,则小球A.受到的弹力始终不变B.运动过程动能一直增大C.运动过程机械能不变D.在b点时重力等于弹力10.如图甲所示,小球从某高度处由静止下落到竖直放置的弹簧上并压缩弹簧.从小球刚接触到弹簧到将弹簧压缩最短的过程中,得到小球的速度v和弹簧被压缩的长度Δl之间的关系,如图乙所示,其中b为曲线最高点.不计空气阻力,弹簧在整个过程中始终发生弹性形变,则小球A.受到的弹力始终不变B.运动过程动能一直增大C.从a到b过程,重力势能减少,弹簧的弹性势能增大D.从b到c过程,重力势能转化为弹性势能,小球的机械能不变二、多选题(本大题共3小题,共12分)11.下列估测符合实际的是A.一个苹果的质量约为150gB.人的正常体温约为C.蜗牛爬行的速度约为D.泰山山顶上的大气压约为12.如图所示,在“探究什么情况下磁可以生电”的实验中,导线ab与灵敏电流计组成闭合电路,蹄形磁体放置在水平桌面上保持静止时,下列说法正确的是A.导线ab静止不动,电流计指针不偏转B.导线ab在水平方向运动,电流计指针可能会发生偏转C.导线ab在竖直方向运动,电流计指针可能会发生偏转D.电流计指针的偏转方向与导线ab的运动方向有关13.如图所示,水平地面上放有上下两部分均为柱形的薄壁容器,两部分的横截面积分别为S...

1、当您付费下载文档后,您只拥有了使用权限,并不意味着购买了版权,文档只能用于自身使用,不得用于其他商业用途(如 [转卖]进行直接盈利或[编辑后售卖]进行间接盈利)。
2、本站所有内容均由合作方或网友上传,本站不对文档的完整性、权威性及其观点立场正确性做任何保证或承诺!文档内容仅供研究参考,付费前请自行鉴别。
3、如文档内容存在违规,或者侵犯商业秘密、侵犯著作权等,请点击“违规举报”。

碎片内容

河北省唐山路北区七校联考2023-2024学年毕业升学考试模拟卷物理卷含解析.doc

确认删除?