电脑桌面
添加内谋知识网--内谋文库,文书,范文下载到电脑桌面
安装后可以在桌面快捷访问

河北省定兴县联考2024届中考物理考试模拟冲刺卷含解析.doc

河北省定兴县联考2024届中考物理考试模拟冲刺卷含解析.doc_第1页
1/17
河北省定兴县联考2024届中考物理考试模拟冲刺卷含解析.doc_第2页
2/17
河北省定兴县联考2024届中考物理考试模拟冲刺卷含解析.doc_第3页
3/17
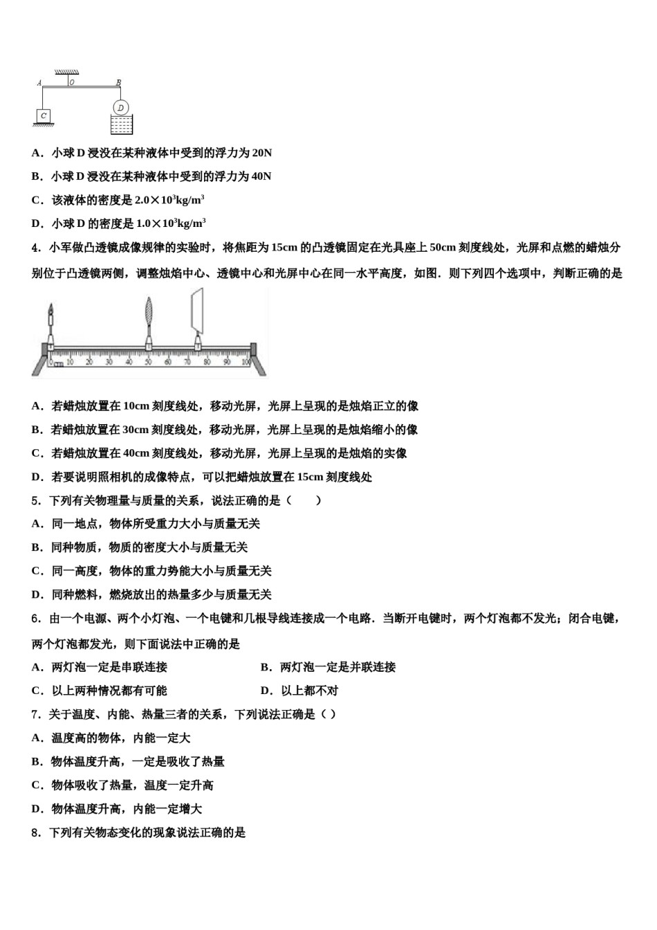
河北省定兴县联考2024届中考物理考试模拟冲刺卷考生须知:1.全卷分选择题和非选择题两部分,全部在答题纸上作答。选择题必须用2B铅笔填涂;非选择题的答案必须用黑色字迹的钢笔或答字笔写在“答题纸”相应位置上。2.请用黑色字迹的钢笔或答字笔在“答题纸”上先填写姓名和准考证号。3.保持卡面清洁,不要折叠,不要弄破、弄皱,在草稿纸、试题卷上答题无效。一、单选题(本大题共10小题,共30分)1.把下图甲所示的一只点燃的蜡烛放在距离凸透镜2倍焦距以外的地方,在透镜的另一侧调节光屏位置可找到一个清晰的像.这个像是下图乙中的A.B.C.D.2.小明同学利用圆珠笔杆、钢丝、细绳制成了如图所示的滑轮组,用其匀速提重1.2N的重物,拉力F=0.25N,5s内重物被提起0.5m,下列说法错误的是A.绳子自由端移动了3.0mB.提升重物过程中的有用功是0.6JC.拉力的功率为0.3WD.若只增加重物所受的重力,滑轮组的机械效率将增大3.如图所示,杠杆AB的A点挂边长为10cm的正方体C,B点挂体积为2000cm3实心小球D,AO:OB=1:2,杠杆在水平位置平衡时,D静止在空中,C对水平地面的压强为p1;若将小球D浸没在某种液体中(未接触到容器底),杠杆在水平位置平衡时,C对水平地面的压强p2比p1增大了4000Pa,A点受到竖直向下的拉力为10N,则下列选项正确的是(g取10N/kg)A.小球D浸没在某种液体中受到的浮力为20NB.小球D浸没在某种液体中受到的浮力为40NC.该液体的密度是2.0×103kg/m3D.小球D的密度是1.0×103kg/m34.小军做凸透镜成像规律的实验时,将焦距为15cm的凸透镜固定在光具座上50cm刻度线处,光屏和点燃的蜡烛分别位于凸透镜两侧,调整烛焰中心、透镜中心和光屏中心在同一水平高度,如图.则下列四个选项中,判断正确的是A.若蜡烛放置在10cm刻度线处,移动光屏,光屏上呈现的是烛焰正立的像B.若蜡烛放置在30cm刻度线处,移动光屏,光屏上呈现的是烛焰缩小的像C.若蜡烛放置在40cm刻度线处,移动光屏,光屏上呈现的是烛焰的实像D.若要说明照相机的成像特点,可以把蜡烛放置在15cm刻度线处5.下列有关物理量与质量的关系,说法正确的是()A.同一地点,物体所受重力大小与质量无关B.同种物质,物质的密度大小与质量无关C.同一高度,物体的重力势能大小与质量无关D.同种燃料,燃烧放出的热量多少与质量无关6.由一个电源、两个小灯泡、一个电键和几根导线连接成一个电路.当断开电键时,两个灯泡都不发光;闭合电键,两个灯泡都发光,则下面说法中正确的是B.两灯泡一定是并联连接A.两灯泡一定是串联连接C.以上两种情况都有可能D.以上都不对7.关于温度、内能、热量三者的关系,下列说法正确是()A.温度高的物体,内能一定大B.物体温度升高,一定是吸收了热量C.物体吸收了热量,温度一定升高D.物体温度升高,内能一定增大8.下列有关物态变化的现象说法正确的是A.高压锅可以快速将食物煮熟,是因为气压越高沸点越低,因此水可以更快沸腾B.冰箱冷冻室内取出的冰棍上出现白色颗粒,是由空气中的小水滴凝固而成C.夏天炎热的南方,开着空调的车窗外侧出现的水雾,是由水蒸气液化而成的D.冬天寒冷的北方,测量室外气温时不能选用水银温度计,是因为水银的凝固点太低9.如图所示,现代汽车除了前、后排座位都有安全带外,前排还安装有安全气囊系统,这主要是为了减轻下列哪种情况出现时,可能对人身造成的伤害A.汽车速度太慢B.汽车转弯C.汽车突然启动D.汽车前端发生剧烈撞击10.如图是某品牌榨汁机.为保障安全,该榨汁机设置了双重开关——电源开关S1和安全开关S1.当杯体倒扣在主机上时,S1自动闭合,此时再闭合S1,电动机才能启动,开始榨汁.下列电路图符合上述要求的是A.B.C.D.二、多选题(本大题共3小题,共12分)11.如图所示的电路,是由两节干电池、一个开关、两只小灯泡和几根铜导线组成,小灯泡L1和L2分别标有“2.5V0.3A”、“3.8V0.3A”.当开关闭合后,小灯泡均发光,下列说法正确的是A.干电池对外电路供电,是将化学能转化成为电能B.电路中的电流是由正电荷定向移动形成的C.金属导线中自由电子定向移动的方向与电流方向相反D.流过L1的电流与流...

1、当您付费下载文档后,您只拥有了使用权限,并不意味着购买了版权,文档只能用于自身使用,不得用于其他商业用途(如 [转卖]进行直接盈利或[编辑后售卖]进行间接盈利)。
2、本站所有内容均由合作方或网友上传,本站不对文档的完整性、权威性及其观点立场正确性做任何保证或承诺!文档内容仅供研究参考,付费前请自行鉴别。
3、如文档内容存在违规,或者侵犯商业秘密、侵犯著作权等,请点击“违规举报”。

碎片内容

河北省定兴县联考2024届中考物理考试模拟冲刺卷含解析.doc

确认删除?