电脑桌面
添加内谋知识网--内谋文库,文书,范文下载到电脑桌面
安装后可以在桌面快捷访问

河北省石家庄市栾城区2024年中考物理考前最后一卷含解析.doc

河北省石家庄市栾城区2024年中考物理考前最后一卷含解析.doc_第1页
1/17
河北省石家庄市栾城区2024年中考物理考前最后一卷含解析.doc_第2页
2/17
河北省石家庄市栾城区2024年中考物理考前最后一卷含解析.doc_第3页
3/17
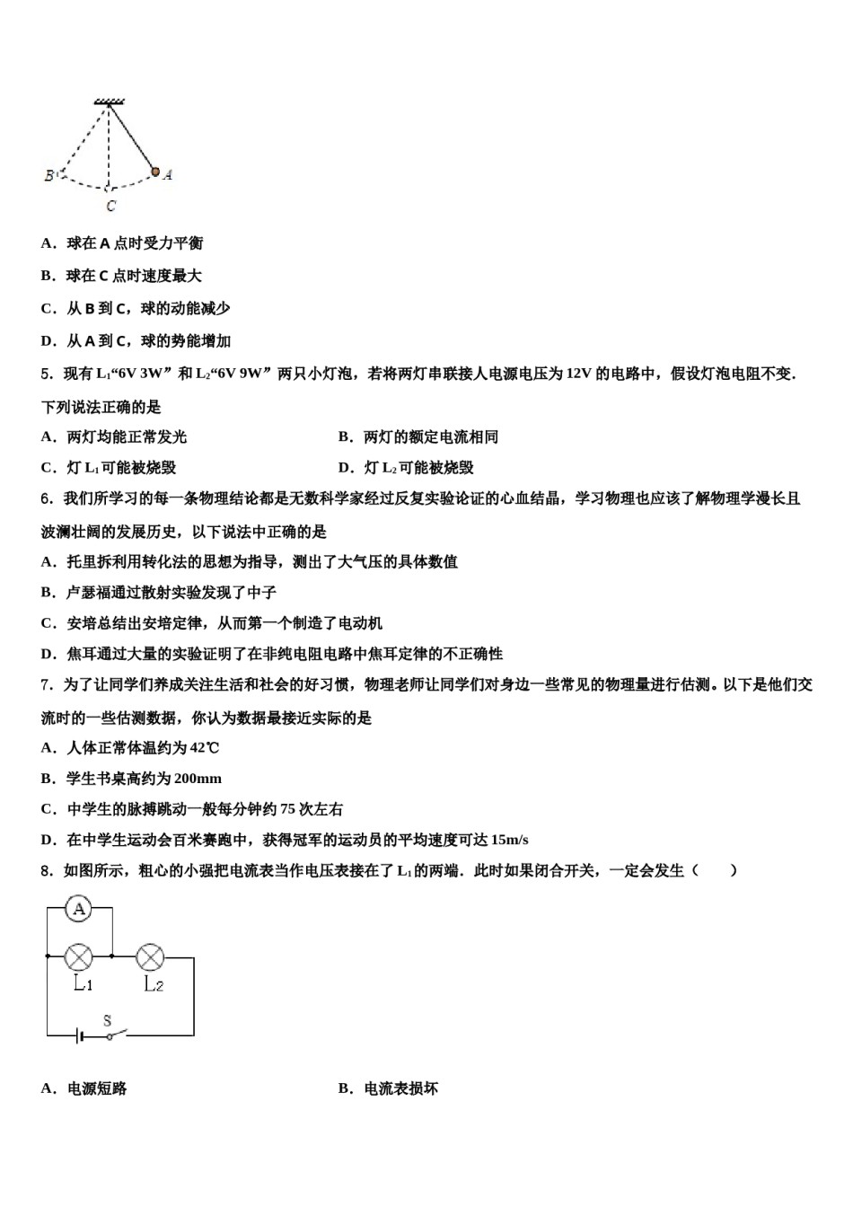
河北省石家庄市栾城区2024年中考物理考前最后一卷注意事项:1.答卷前,考生务必将自己的姓名、准考证号填写在答题卡上。2.回答选择题时,选出每小题答案后,用铅笔把答题卡上对应题目的答案标号涂黑,如需改动,用橡皮擦干净后,再选涂其它答案标号。回答非选择题时,将答案写在答题卡上,写在本试卷上无效。3.考试结束后,将本试卷和答题卡一并交回。一、单选题(本大题共10小题,共30分)1.在如图所示的电路中,闭合开关后,当滑片P向右移动时,下列说法正确的是A.灯泡L变亮B.电压表V示数变大C.电流表A1示数变大D.电流表A2示数变大2.小竹将质量为120g的物体放入盛满水的溢水杯中,当物体静止时,溢水杯中溢出了100cm3的水,则物体(g取10N/kg)A.漂浮在水面上B.悬浮在水中C.沉在溢水杯底部D.受到1.2N的浮力3.两个容器中分别盛有甲、乙两种不同的液体,把体积相同的A、B两个实心小球放入甲液体中,两球沉底如图甲所示;放入乙液体中,两球静止时的情况如图乙所示.则下列说法正确的是A.小球A的质量大于小球B的质量B.甲液体的密度大于乙液体的密度C.小球A在甲液体中受到的浮力小于在乙液体中的浮力D.在甲液体中容器底对小球A的支持力等于对小球B的支持力4.如图,细线上端固定,下端拉着小球在竖直平面内摆动,A、B是球摆动过程中的最高点,C是最低点,不计空气阻力则()A.球在A点时受力平衡B.球在C点时速度最大C.从B到C,球的动能减少D.从A到C,球的势能增加5.现有L1“6V3W”和L2“6V9W”两只小灯泡,若将两灯串联接人电源电压为12V的电路中,假设灯泡电阻不变.下列说法正确的是B.两灯的额定电流相同A.两灯均能正常发光C.灯L1可能被烧毁D.灯L2可能被烧毁6.我们所学习的每一条物理结论都是无数科学家经过反复实验论证的心血结晶,学习物理也应该了解物理学漫长且波澜壮阔的发展历史,以下说法中正确的是A.托里拆利用转化法的思想为指导,测出了大气压的具体数值B.卢瑟福通过散射实验发现了中子C.安培总结出安培定律,从而第一个制造了电动机D.焦耳通过大量的实验证明了在非纯电阻电路中焦耳定律的不正确性7.为了让同学们养成关注生活和社会的好习惯,物理老师让同学们对身边一些常见的物理量进行估测。以下是他们交流时的一些估测数据,你认为数据最接近实际的是A.人体正常体温约为42℃B.学生书桌高约为200mmC.中学生的脉搏跳动一般每分钟约75次左右D.在中学生运动会百米赛跑中,获得冠军的运动员的平均速度可达15m/s8.如图所示,粗心的小强把电流表当作电压表接在了L1的两端.此时如果闭合开关,一定会发生()A.电源短路B.电流表损坏C.L1不亮D.L2的灯丝烧断9.如图所示,小丽用滑轮组匀速提升一个重为600N的物体,物体上升的速度为0.1m/s,人拉绳的力F为250N,不计绳重和摩擦,下列说法不正确的是A.人拉绳做功的功率为75WB.滑轮组的机械效率为80%C.动滑轮重为100ND.绳子自由端移动的速度为0.3m/s10.如图,图甲是小车甲运动的s-t图像,图乙是小车乙运动的v-t图像,由图像可知()A.甲、乙都由静止开始运动B.甲、乙都以2m/s的速度匀速运动C.甲、乙两车经过5s一定相遇D.甲车速度越来越大,乙车速度不变二、多选题(本大题共3小题,共12分)11.生活中的很多现象可以用学过的物理知识来解释,下列解释正确的是A.天气很冷时,窗户玻璃上会出现冰花,这是一种凝固现象B.“下雪不冷化雪冷”,这是因为雪在熔化时吸热C.游泳后,刚从水中出来,感觉比较冷,这是因为人身上的水分蒸发带走热量D.打开冰糕的包装纸,常常会看到冰糕冒“白气”,这是一种升华现象12.小华利用如图所示的实验装置,探究电阻的大小与哪些因素有关.图中A为锰铜线,B、C、D为镍铬合金线,S表示横截面积,A、B、C的长度相同.下列说法中正确的是A.若探究电阻大小与温度是否有关,应选择B和C这两根金属线分别连入B.若探究电阻的大小与横截面积是否有关,应选择C和D这两根金属线分别连入C.若探究电阻的大小与长度是否有关,应选择B和D这两根金属线分别连入D.若探究电阻的大小与材料的是否有关,应选择A和B这两根金属线分别连入13.工人师傅利用如图所示的两...

1、当您付费下载文档后,您只拥有了使用权限,并不意味着购买了版权,文档只能用于自身使用,不得用于其他商业用途(如 [转卖]进行直接盈利或[编辑后售卖]进行间接盈利)。
2、本站所有内容均由合作方或网友上传,本站不对文档的完整性、权威性及其观点立场正确性做任何保证或承诺!文档内容仅供研究参考,付费前请自行鉴别。
3、如文档内容存在违规,或者侵犯商业秘密、侵犯著作权等,请点击“违规举报”。

碎片内容

河北省石家庄市栾城区2024年中考物理考前最后一卷含解析.doc

确认删除?