电脑桌面
添加内谋知识网--内谋文库,文书,范文下载到电脑桌面
安装后可以在桌面快捷访问

河南省信阳浉河区七校联考2024年初中物理毕业考试模拟冲刺卷含解析.doc

河南省信阳浉河区七校联考2024年初中物理毕业考试模拟冲刺卷含解析.doc_第1页
1/16
河南省信阳浉河区七校联考2024年初中物理毕业考试模拟冲刺卷含解析.doc_第2页
2/16
河南省信阳浉河区七校联考2024年初中物理毕业考试模拟冲刺卷含解析.doc_第3页
3/16
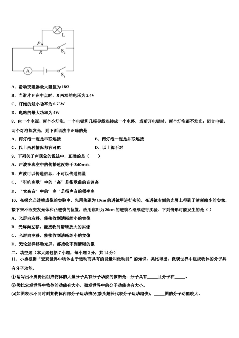
河南省信阳浉河区七校联考2024年初中物理毕业考试模拟冲刺卷考生请注意:1.答题前请将考场、试室号、座位号、考生号、姓名写在试卷密封线内,不得在试卷上作任何标记。2.第一部分选择题每小题选出答案后,需将答案写在试卷指定的括号内,第二部分非选择题答案写在试卷题目指定的位置上。3.考生必须保证答题卡的整洁。考试结束后,请将本试卷和答题卡一并交回。一、本大题包括10小题,每小题3分,共30分.在每小题给出的四个选项中,只有一项符合题目要求.1.如图所示,当溢水杯盛满密度为ρ1的液体时,把实心物块放入杯中,物块漂浮,静止后溢出的液体质量为m1;当溢水杯盛满密度为ρ1的液体时,把同一物块放入杯中,物块沉底,静止后溢出的液体质量为m1.则物块的密度为()A.m1ρ1/m1B.m1ρ1/m1C.m1ρ1/m1D.ρ=m1ρ1/m12.如图所示,正确表示小磁针N极指向的是A.B.C.D.3.图甲是托里拆利实验装置,图乙是一个“自制气压计”(用插有细管的橡皮塞塞住装有水的瓶子口,下管口没入水中,通过上管口向瓶内吹气,水沿管上升到P点),P点与瓶内水面Q高度差为h3,下列说法错误的是A.甲图中的托里拆利实验装置测出当地的大气压是ρ水银gh1B.甲图中的托里拆利实验中玻璃管倾斜,管内水银柱竖直高度不变C.乙图中的自制气压计测出当地当时的大气压是ρ水gh3D.同时带着两装置登山,会发现h1会变小,h3会增大4.甲物体静止在水平地面上时,对地面的压强为6×105Pa.现将甲物体用细绳挂在轻质杠杆的A端,杠杆的B端悬挂乙物体,如图所示,当杠杆在水平位置平衡时,甲物体对地面的压强为2×105Pa,已知:乙物体的质量为2kg,AO:AB=1:4,g取10N/kg.要使甲物体恰好被细绳拉离地面,则下列判断中正确的是A.甲物体的底面积应小于2B.甲物体对地面的压力只需减少10NC.杠杆B端所挂物体的质量至少增加2kgD.可以移动支点O的位置,使OA:OB=2:95.下列对一些常见物体的估测最恰当的是()A.家中的桌子高度约80mmB.物理课本长度约30dmC.一只小兔的质量约为20kgD.中学生的体积约为50dm36.在“阻力对物体运动的影响”实验中,如图所示,则A.小车在斜面上运动过程中,运动状态没有发生改变B.小车在毛巾水平面上所受的阻力使它的运动状态发生改变C.小车在棉布水平面上运动过程中处于平衡状态D.小车在木板水平面上速度减小得最慢,此时它的惯性最大7.如图电路中,灯泡L标有“6V3W”字样(不计温度对灯丝电阻的影响)。当开关S1闭合,滑动变阻器的滑片P在最左端时,灯泡L正常发光;当开关S1闭合,S2断开时,滑动变阻器的滑片P在中点时,电流表的示数是0.2A.则下列说法中正确的是A.滑动变阻器最大阻值为18ΩB.当滑片P在中点时,R两端的电压为2.4VC.灯泡的最小功率为0.75WD.电路的最大功率为4W8.由一个电源、两个小灯泡、一个电键和几根导线连接成一个电路.当断开电键时,两个灯泡都不发光;闭合电键,两个灯泡都发光,则下面说法中正确的是B.两灯泡一定是并联连接A.两灯泡一定是串联连接C.以上两种情况都有可能D.以上都不对9.下列关于声现象的说法中,正确的是()A.声波在真空中的传播速度等于340m/sB.声波可以传递信息,不可以传递能量C.“引吭高歌”中的“高”是指歌曲的音调高D.“女高音”中的’高“是指声音的频率高10.在探究凸透镜成像的实验中,先用焦距为10cm的透镜甲进行实验,在透镜右侧的光屏上得到了清晰缩小的实像.接下来不改变发光体和凸透镜的位置,改用焦距为20cm的透镜乙继续进行实验.下列情形可能发生的是()A.光屏向右移,能接收到清晰缩小的实像B.光屏向左移,能接收到清晰放大的实像C.光屏向左移,能接收到清晰缩小的实像D.无论怎样移动光屏,都接收不到清晰的像二、填空题(本大题包括7小题,每小题2分,共14分)11.小勇根据“宏观世界中物体由于运动而具有的能量叫做动能”的知识,类比得出:微观世界中组成物体的分子具有分子动能。①请写出小勇得出组成物体的大量分子具有分子动能的依据是:分子具有_____且分子在_____。②类比宏观世界中物体的动能有大小,微观世界中的分子动能也有大小。(a)如图表示不同时刻某物体内部分子...

1、当您付费下载文档后,您只拥有了使用权限,并不意味着购买了版权,文档只能用于自身使用,不得用于其他商业用途(如 [转卖]进行直接盈利或[编辑后售卖]进行间接盈利)。
2、本站所有内容均由合作方或网友上传,本站不对文档的完整性、权威性及其观点立场正确性做任何保证或承诺!文档内容仅供研究参考,付费前请自行鉴别。
3、如文档内容存在违规,或者侵犯商业秘密、侵犯著作权等,请点击“违规举报”。

碎片内容

河南省信阳浉河区七校联考2024年初中物理毕业考试模拟冲刺卷含解析.doc

确认删除?