电脑桌面
添加内谋知识网--内谋文库,文书,范文下载到电脑桌面
安装后可以在桌面快捷访问

河南省洛阳市涧西区东升二中学2024年中考物理猜题卷含解析.doc

河南省洛阳市涧西区东升二中学2024年中考物理猜题卷含解析.doc_第1页
1/17
河南省洛阳市涧西区东升二中学2024年中考物理猜题卷含解析.doc_第2页
2/17
河南省洛阳市涧西区东升二中学2024年中考物理猜题卷含解析.doc_第3页
3/17
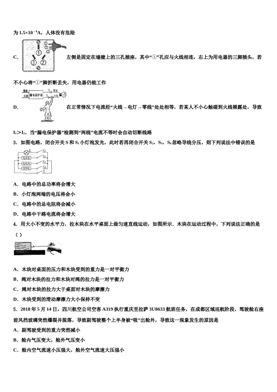
河南省洛阳市涧西区东升二中学2024年中考物理猜题卷注意事项1.考试结束后,请将本试卷和答题卡一并交回.2.答题前,请务必将自己的姓名、准考证号用0.5毫米黑色墨水的签字笔填写在试卷及答题卡的规定位置.3.请认真核对监考员在答题卡上所粘贴的条形码上的姓名、准考证号与本人是否相符.4.作答选择题,必须用2B铅笔将答题卡上对应选项的方框涂满、涂黑;如需改动,请用橡皮擦干净后,再选涂其他答案.作答非选择题,必须用05毫米黑色墨水的签字笔在答题卡上的指定位置作答,在其他位置作答一律无效.5.如需作图,须用2B铅笔绘、写清楚,线条、符号等须加黑、加粗.一、单选题(本大题共10小题,共30分)1.日常生活中,安全用电非常重要.下图所示的各种做法,符合安全用电原则的是A.用湿抹布擦拭亮着的台灯B.发现有人触电要立即切断电源C.电冰箱的金属外壳没必要接地D.电器起火要先灭火后断电2.以下说法错误的是()A.将试电笔笔尖与火线(220V)接触,手抵金属帽,氖管发光,若笔内电阻为一百万欧姆,尽管其余电阻未知,也可以判断出流经人体的电流不会超过2.2×10﹣4AB.设人体电阻约为104Ω,当人的两手分别接触一节干电池(1.5V)两极时,流经人体的电流约为1.5×10﹣4A,人体没有危险C.左侧是固定在墙壁上的三孔插座,其中“①”孔应与火线相连,右上为用电器的三脚插头,若不小心将“①”脚折断丢失,用电器仍能工作D.在正常情况下电流经“火线→电灯→零线”处处相等,若某人不小心触碰到火线裸露处,导致I1>I2,当“漏电保护器”检测到“两线”电流不等时会自动切断线路3.如图电路,闭合开关S和S1小灯泡发光,此时若再闭合开关S2、S3、S4忽略导线分压,则下列说法中错误的是A.电路中的总功率将会增大B.小灯泡两端的电压将会小C.电路中的总电阻将会减小D.电路中干路电流将会增大4.用大小不变的水平力,拉木块在水平桌面上做匀速直线运动,如图所示.木块在运动过程中,下列说法正确的是()A.木块对桌面的压力和木块受到的重力是一对平衡力B.绳对木块的拉力和木块对绳的拉力是一对平衡力C.绳对木块的拉力大于桌面对木块的摩擦力D.木块受到的滑动摩擦力大小保持不变5.2018年5月14日,四川航空公司空客A319执行重庆至拉萨3U8633航班任务,在成都区域巡航阶段,驾驶舱右座前风挡玻璃突然爆裂并脱落,导致副驾驶整个上半身被“吸”出舱外,导致这一现象发生的原因是A.副驾驶受到的重力突然减小B.舱内气压变大,舱外气压变小C.舱内空气流速小压强大,舱外空气流速大压强小D.舱内温度降低,压强突然增大6.关于声现象的描述,下列说法中正确的是A.禁止鸣笛,是在传播过程中减弱噪声B.频率高低决定声音的音色C.利用次声波可以预报地震、海啸等自然灾害D.“闻其声,知其人”是根据声音的音调来判断的7.我国民间有句谚语:“水缸出汗蛤蟆叫,大雨不久就来到”.其中,“水缸出汗”是指盛水的水缸外表面出现了一层密密麻麻的小水珠.小水珠是由B.空气中的水蒸气凝华形成的A.水缸中的水蒸气液化形成的C.水缸中的水汽化形成的D.空气中的水蒸气液化形成的8.在图中的自然现象中,属于液化的是A.初春,河流中冰雪消融B.仲夏,草叶间露珠晶莹C.深秋,枝头上挂满白霜D.寒冬,窗玻璃上冰花剔透9.如图所示,对下列四幅图所描述的物理现象解释正确的是A.霜的形成是凝固现象,放热B.雪的形成是凝华现象,吸热C.雾的形成是液化现象,吸热D.露的形成是液化现象,放热10.冰在熔化过程中,下列判断正确的是()A.内能不变,比热容不变B.吸收热量,温度不变C.比热容、内能、温度都不变D.比热容变大、内能增加,温度升高二、多选题(本大题共3小题,共12分)11.下列现象不会引起家庭电路发生火灾的是A.用电器总功率过大B.短路C.开关内两根线相碰D.用细保险丝替换粗保险丝12.如图所示,均匀圆柱体甲和乙放置在水平地面上,现沿水平虚线切去部分后,使甲、乙剩余部分的高度均为h,若此时甲、乙的剩余部分对地面的压力相等,甲、乙的密度为、,原先两物体对地面的压强为p甲、p乙,压力为F甲、F乙,切完后两物体对地面的压强为ρ甲’、ρ乙’...

1、当您付费下载文档后,您只拥有了使用权限,并不意味着购买了版权,文档只能用于自身使用,不得用于其他商业用途(如 [转卖]进行直接盈利或[编辑后售卖]进行间接盈利)。
2、本站所有内容均由合作方或网友上传,本站不对文档的完整性、权威性及其观点立场正确性做任何保证或承诺!文档内容仅供研究参考,付费前请自行鉴别。
3、如文档内容存在违规,或者侵犯商业秘密、侵犯著作权等,请点击“违规举报”。

碎片内容

河南省洛阳市涧西区东升二中学2024年中考物理猜题卷含解析.doc

确认删除?