电脑桌面
添加内谋知识网--内谋文库,文书,范文下载到电脑桌面
安装后可以在桌面快捷访问

河南省邓州市张村镇一达标名校2023-2024学年中考物理模拟预测题含解析.doc

河南省邓州市张村镇一达标名校2023-2024学年中考物理模拟预测题含解析.doc_第1页
1/18
河南省邓州市张村镇一达标名校2023-2024学年中考物理模拟预测题含解析.doc_第2页
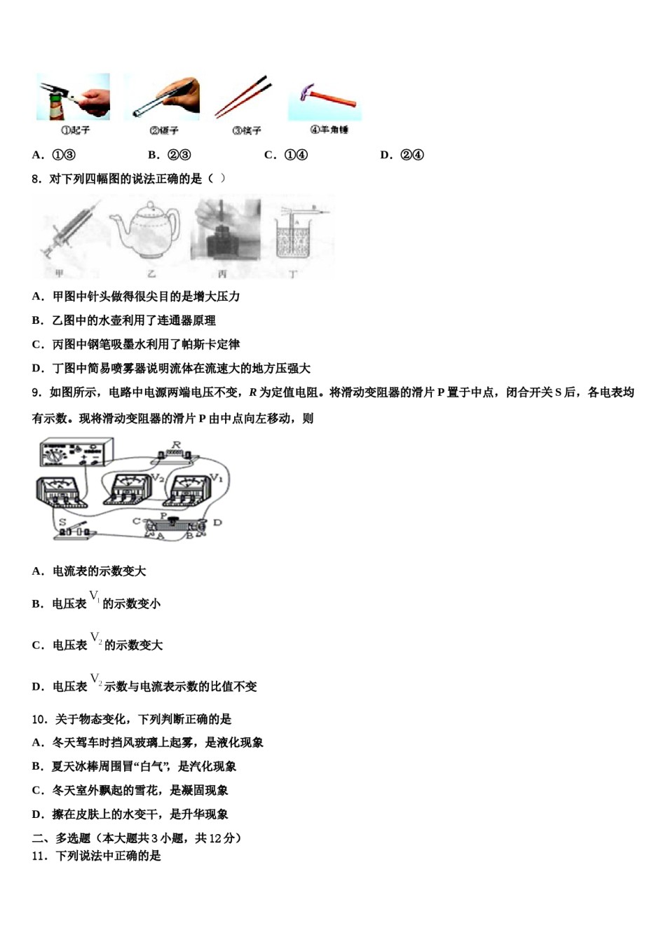
2/18
河南省邓州市张村镇一达标名校2023-2024学年中考物理模拟预测题含解析.doc_第3页
3/18
河南省邓州市张村镇一达标名校2023-2024学年中考物理模拟预测题注意事项铅笔作答;第二部分必须用黑1.考生要认真填写考场号和座位序号。2.试题所有答案必须填涂或书写在答题卡上,在试卷上作答无效。第一部分必须用2B色字迹的签字笔作答。3.考试结束后,考生须将试卷和答题卡放在桌面上,待监考员收回。一、单选题(本大题共10小题,共30分)1.如实物图所示,以下判断正确的是()A.灯L1与灯L2并联,电压表测灯L1两端的电压B.灯L1与灯L2并联,电压表测灯L2两端的电压C.灯L1与灯L2串联,电压表测灯L1两端的电压D.灯L1与灯L2串联,电压表测灯L2两端的电压2.中华传统文化博大精深,古诗词中蕴含着丰富的物理知识,下列诗句中能用光的反射解释的是()A.楼台倒影入池塘B.风吹草低见牛羊C.潭清疑水浅D.云生结海楼3.如图题图所示,向两支同样的试管中注入质量相等的甲、乙两种液体,发现液面在同一水平线上,比较甲、乙两种液体对试管底部的压强A.甲大B.乙大C.一样大D.无法确定4.如图所示,物理兴趣小组分别用甲、乙两个滑轮组匀速提起质量相同的物体,不计绳重及摩擦.若每个滑轮质量相同,对比两个滑轮组,下列说法正确的是A.甲更省力,甲机械效率大B.乙更省力,机械效率一样大C.乙更省力,乙机械效率大D.甲更省力,机械效率一样大5.生活中有许多工具都是杠杆,图中在使用时属于费力杠杆的是A.道钉撬B.托盘天平C.筷子D.起瓶器6.在如图的电路中,电源两端的电压U保持不变,只闭合开关S1,当滑动变阻R3的滑片P滑至最左端,滑动变阻器R2的滑片P’滑至最下端时,电阻R2消耗的电功率P0=8W,再将滑动变阻器R3的滑片P滑至最右端,滑动变阻器R2的滑片P’滑至最上端电压表V1的示数为U1,V2的示数为U2,U1:U2=1:4.只闭合开关S1和S3,R2置于最大阻值处,电路消耗的总功率为P1;只闭合开关S1和S2,电路消耗的总功率为P2,P1:P2=1:2,则下列判断正确的是A.电阻R1与滑动变阻器R2的最大阻值之比为2:1B.闭合S1,P置于R3的最左端,P’置于R2的最下端时,电路的总功率为16WC.只闭合S1,P置于R3的最左端,当P’分别置于R2的最下端和中点时,电压表V1的示数之比2:3D.若因操作不当使R2断路,在保证电路安全的前提下闭合所有开关,电路的总功率最小值是40W7.图中正在使用的简单机械,属于费力杠杆的有A.①③B.②③C.①④D.②④8.对下列四幅图的说法正确的是()A.甲图中针头做得很尖目的是增大压力B.乙图中的水壶利用了连通器原理C.丙图中钢笔吸墨水利用了帕斯卡定律D.丁图中简易喷雾器说明流体在流速大的地方压强大9.如图所示,电路中电源两端电压不变,R为定值电阻。将滑动变阻器的滑片P置于中点,闭合开关S后,各电表均有示数。现将滑动变阻器的滑片P由中点向左移动,则A.电流表的示数变大B.电压表的示数变小C.电压表的示数变大D.电压表示数与电流表示数的比值不变10.关于物态变化,下列判断正确的是A.冬天驾车时挡风玻璃上起雾,是液化现象B.夏天冰棒周围冒“白气”,是汽化现象C.冬天室外飘起的雪花,是凝固现象D.擦在皮肤上的水变干,是升华现象二、多选题(本大题共3小题,共12分)11.下列说法中正确的是A.分子间存在着相互作用的引力和斥力B.组成物质的大量分子无规则运动的剧烈程度与温度有关C.长时间压在一起的铅板和金板互相渗入,这种现象是扩散现象D.打扫卫生时房间内尘土飞扬,这种现象说明分子在不停地做无规则运动12.如图,四个完全相同的容器分成甲、乙两组,电路连接及电阻大小如图所示,加热相同时间,不考虑热量的散失已知.已知,容器中盛有夜体的质量相等,液体的比热容依次为C1、C2、C3、C4,温度的变化量依次为T1、T2、T3、T4,以下判断正确的有A.若T1:T2=1:2,则C1:C2=1:2B.若T1:T2=1:2,则C1:C2=1:1C.若T3:T4=2:1,则C3:C4=2:1D.若T3:T4=2:1,则C3:C4=1:113.下列对生活中物理现象的分析,正确的是()A.体操运动员参加单杠比赛时,先要在手中抹点滑石粉,这是为了增大手与单杠之间的摩擦B.我们称为“孔明灯”的热气球是利用加热的方法使气球内空气密度变小而产生升力使热气球升空的C.坐在行驶汽车里的乘...

1、当您付费下载文档后,您只拥有了使用权限,并不意味着购买了版权,文档只能用于自身使用,不得用于其他商业用途(如 [转卖]进行直接盈利或[编辑后售卖]进行间接盈利)。
2、本站所有内容均由合作方或网友上传,本站不对文档的完整性、权威性及其观点立场正确性做任何保证或承诺!文档内容仅供研究参考,付费前请自行鉴别。
3、如文档内容存在违规,或者侵犯商业秘密、侵犯著作权等,请点击“违规举报”。

碎片内容

河南省邓州市张村镇一达标名校2023-2024学年中考物理模拟预测题含解析.doc

确认删除?