电脑桌面
添加内谋知识网--内谋文库,文书,范文下载到电脑桌面
安装后可以在桌面快捷访问

浙江杭州余杭区重点中学2024年中考物理模拟试题含解析.doc

浙江杭州余杭区重点中学2024年中考物理模拟试题含解析.doc_第1页
1/20
浙江杭州余杭区重点中学2024年中考物理模拟试题含解析.doc_第2页
2/20
浙江杭州余杭区重点中学2024年中考物理模拟试题含解析.doc_第3页
3/20
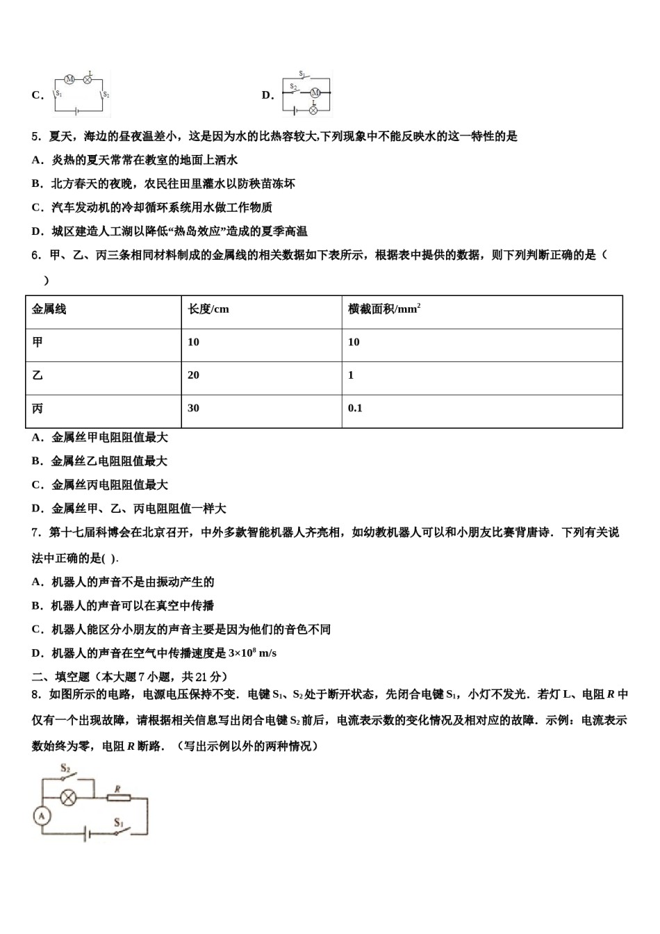
浙江杭州余杭区重点中学2024年中考物理模拟试题注意事项:1.答题前,考生先将自己的姓名、准考证号码填写清楚,将条形码准确粘贴在条形码区域内。2.答题时请按要求用笔。3.请按照题号顺序在答题卡各题目的答题区域内作答,超出答题区域书写的答案无效;在草稿纸、试卷上答题无效。4.作图可先使用铅笔画出,确定后必须用黑色字迹的签字笔描黑。5.保持卡面清洁,不要折暴、不要弄破、弄皱,不准使用涂改液、修正带、刮纸刀。一、单项选择题(本大题7小题,每题3分,共21分)1.如图是正常家庭电路的一部分。下列说法正确的是:A.零线与大地之间的电压为220VB.测电笔先后插入插座的左右插孔,氖管都发光C.电冰箱的插头插入三孔插座能使电冰箱的金属外壳接地D.断开开关S后,站在地上的人接触a点或b点都不会触电2.下列现象中,利用内能做功的是()A.冬天在户外时两手相互搓一会儿就暖和了B.刀在砂轮的高速摩擦之下溅出火花C.火箭在“熊熊烈火”的喷射中冲天而起D.盛夏在烈日之下的柏油路面被晒熔化了3.在室温下,用绷紧的橡皮膜把一空锥形瓶的瓶口封上,然后把瓶子放入热水中,橡皮膜会向外凸,下列关于瓶内气体的描述错误的是()A.分子的无规则运动会加剧B.内能会增大C.质量会不变D.压强会减小4.小丽想用一个小灯泡、一个小电动机、两个开关等器材,模拟电冰箱内的照明灯L和压缩机用的电动机M之间的连接.如图所示是她设计的四个电路图,其中符合实际情况的是A.B.C.D.5.夏天,海边的昼夜温差小,这是因为水的比热容较大,下列现象中不能反映水的这一特性的是A.炎热的夏天常常在教室的地面上洒水B.北方春天的夜晚,农民往田里灌水以防秧苗冻坏C.汽车发动机的冷却循环系统用水做工作物质D.城区建造人工湖以降低“热岛效应”造成的夏季高温6.甲、乙、丙三条相同材料制成的金属线的相关数据如下表所示,根据表中提供的数据,则下列判断正确的是()金属线长度/cm横截面积/mm2甲1010乙201丙300.1A.金属丝甲电阻阻值最大B.金属丝乙电阻阻值最大C.金属丝丙电阻阻值最大D.金属丝甲、乙、丙电阻阻值一样大7.第十七届科博会在北京召开,中外多款智能机器人齐亮相,如幼教机器人可以和小朋友比赛背唐诗.下列有关说法中正确的是().A.机器人的声音不是由振动产生的B.机器人的声音可以在真空中传播C.机器人能区分小朋友的声音主要是因为他们的音色不同D.机器人的声音在空气中传播速度是3×108m/s二、填空题(本大题7小题,共21分)8.如图所示的电路,电源电压保持不变.电键S1、S2处于断开状态,先闭合电键S1,小灯不发光.若灯L、电阻R中仅有一个出现故障,请根据相关信息写出闭合电键S2前后,电流表示数的变化情况及相对应的故障.示例:电流表示数始终为零,电阻R断路.(写出示例以外的两种情况)①_____________________;②____________________.9.结合图中的实验情景,按要求回答下列问题:图①中研究的是滑动摩擦力的大小与__________的关系图②中装置可验证__________。图③中动圈式话筒的工作原理是____________图④中探究通电螺线管外部磁场方向的实验中还需要借助一只小磁针,目的是___________10.一个箱子重为200N,放在水平地面上,用20N的水平推力推箱子,箱子未动,这时箱子受到的摩擦力_____(填“大于”、“等于“或“小于”)20N;当水平推力增大到50N时,箱子恰好做匀速直线运动;当水平推力增大到80N时,箱子受到的摩擦力为_____N。11.小明坐在教室的座位上时,能从黑板上方的电子钟玻璃面内看到两盏日光灯的像,如图甲所示,这是光的_____现象;当他走到讲台前再看钟玻璃面发现像不见了,如图乙所示.那么这两盏灯像的位置_____(选填“改变”或“未改变”),这两盏灯之间是_____联.12.如图所示,粗糙的弧形轨道竖直固定在水平面上,钢球由A点以速度v沿轨道滚下,经过最低点O,另一侧等高点B到达最高点C,然后又从C点经B点返回到O点。钢球在A点动能_____B点的动能。钢球在A点的重力势能_____在B点的重力势能;钢球在由A至O的过程中重力的功率_____返回时由B至O过程中重力的功率(均选填“大于”、“等于”或“小于”)。13.银川...

1、当您付费下载文档后,您只拥有了使用权限,并不意味着购买了版权,文档只能用于自身使用,不得用于其他商业用途(如 [转卖]进行直接盈利或[编辑后售卖]进行间接盈利)。
2、本站所有内容均由合作方或网友上传,本站不对文档的完整性、权威性及其观点立场正确性做任何保证或承诺!文档内容仅供研究参考,付费前请自行鉴别。
3、如文档内容存在违规,或者侵犯商业秘密、侵犯著作权等,请点击“违规举报”。

碎片内容

浙江杭州余杭区重点中学2024年中考物理模拟试题含解析.doc

确认删除?