电脑桌面
添加内谋知识网--内谋文库,文书,范文下载到电脑桌面
安装后可以在桌面快捷访问

浙江杭州拱墅区锦绣育才达标名校2024年中考冲刺卷物理试题含解析.doc

浙江杭州拱墅区锦绣育才达标名校2024年中考冲刺卷物理试题含解析.doc_第1页
1/17
浙江杭州拱墅区锦绣育才达标名校2024年中考冲刺卷物理试题含解析.doc_第2页
2/17
浙江杭州拱墅区锦绣育才达标名校2024年中考冲刺卷物理试题含解析.doc_第3页
3/17
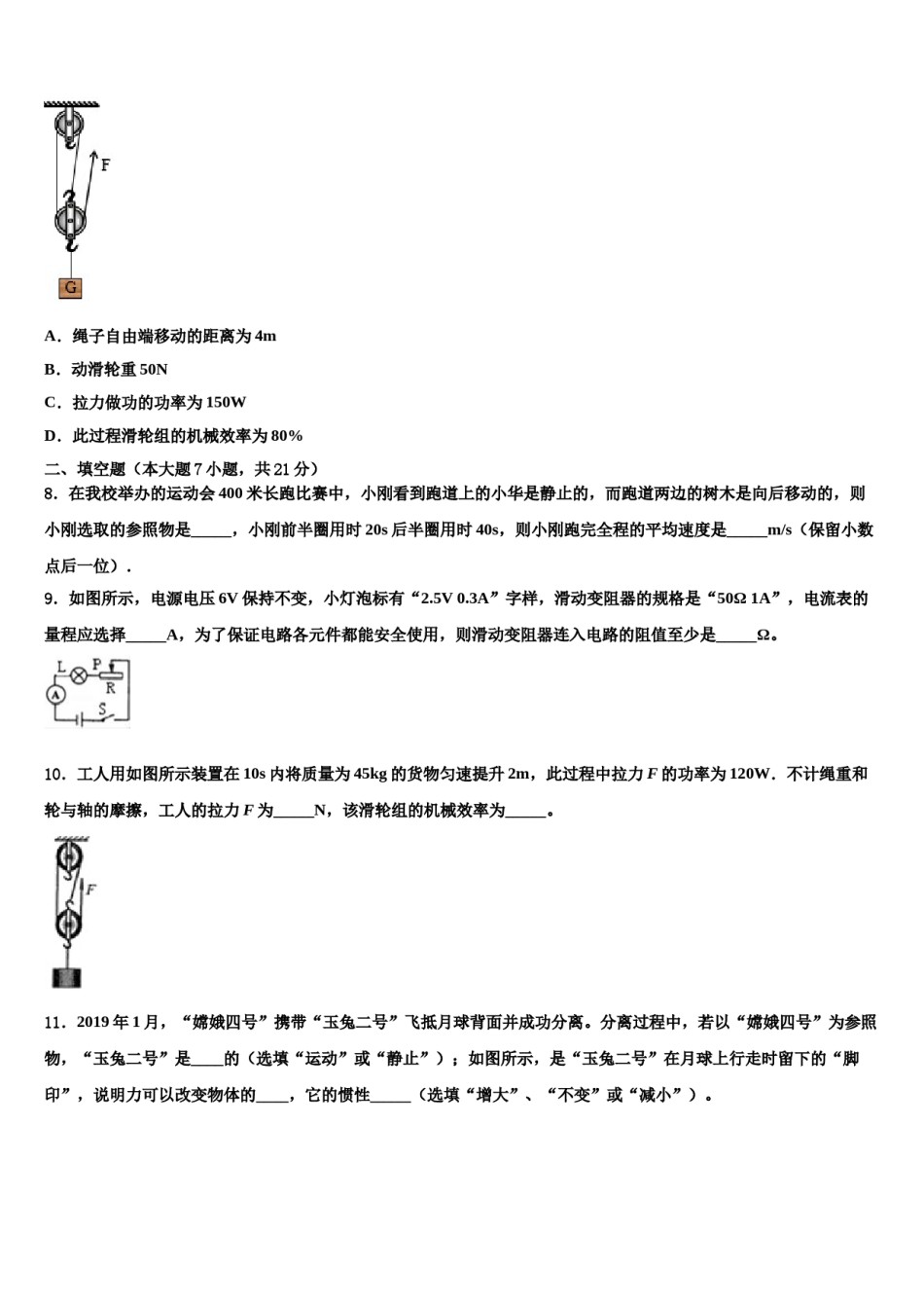
浙江杭州拱墅区锦绣育才达标名校2024年中考冲刺卷物理试题注意事项:1.答题前,考生先将自己的姓名、准考证号码填写清楚,将条形码准确粘贴在条形码区域内。2.答题时请按要求用笔。3.请按照题号顺序在答题卡各题目的答题区域内作答,超出答题区域书写的答案无效;在草稿纸、试卷上答题无效。4.作图可先使用铅笔画出,确定后必须用黑色字迹的签字笔描黑。5.保持卡面清洁,不要折暴、不要弄破、弄皱,不准使用涂改液、修正带、刮纸刀。一、单项选择题(本大题7小题,每题3分,共21分)1.在有些地毯的编制过程中,往往夹杂一些不锈钢丝,其作用主要是()A.钢丝能增大摩擦B.钢丝能反射光、美观C.钢丝容易传递热D.钢丝能把由于摩擦所带的电荷及时导走2.仲春的江南偶尔也会下雪,原因是由于暖湿气流上升,遇到云中的小冰晶,水蒸气在小冰晶表面直接变成固态,使小冰晶越来越大,如果地面温度低于或接近0℃,下落时就会形成降雪.水蒸气在小冰晶表面发生的物态变化是A.液化B.凝固C.凝华D.先液化再凝固3.下列作图中,正确的是A.物体静止在斜面上时受到的力B.通过透镜的光线C.电磁铁D.杠杆的力臂4.用图所示的杠杆提升重物,设作用在A端的力F始终垂直杠杆向下,在将重物慢慢提升到一定高度的过程中(杠杆越过水平位置),F的大小将A.保持不变B.逐渐变小C.逐渐变大D.先变大,后变小5.如图是四冲程汽油机工作过程中的一个冲程,关于该冲程下列说法正确的是A.该冲程是吸气冲程B.该冲程是排气冲程C.该冲程是将机械能转化为内能D.该冲程是将内能转化为机械能6.关于光的各种现象,图中说法正确的是()A.图中岸上景物在水中成的是实像B.图中筷子水中部分实际是在我们看到的像的上方C.图中的光斑是光的直线传播形成的D.图中把花束向平面镜靠近时,花束的像会变大7.小明用如图所示的滑轮组提升300N重物,在绳子自由端施加的拉力为125N,4s内重物匀速上升2m,不计绳重和轮、轴间摩擦.则A.绳子自由端移动的距离为4mB.动滑轮重50NC.拉力做功的功率为150WD.此过程滑轮组的机械效率为80%二、填空题(本大题7小题,共21分)8.在我校举办的运动会400米长跑比赛中,小刚看到跑道上的小华是静止的,而跑道两边的树木是向后移动的,则小刚选取的参照物是_____,小刚前半圈用时20s后半圈用时40s,则小刚跑完全程的平均速度是_____m/s(保留小数点后一位).9.如图所示,电源电压6V保持不变,小灯泡标有“2.5V0.3A”字样,滑动变阻器的规格是“50Ω1A”,电流表的量程应选择_____A,为了保证电路各元件都能安全使用,则滑动变阻器连入电路的阻值至少是_____Ω。10.工人用如图所示装置在10s内将质量为45kg的货物匀速提升2m,此过程中拉力F的功率为120W.不计绳重和轮与轴的摩擦,工人的拉力F为_____N,该滑轮组的机械效率为_____。11.2019年1月,“嫦娥四号”携带“玉兔二号”飞抵月球背面并成功分离。分离过程中,若以“嫦娥四号”为参照物,“玉兔二号”是____的(选填“运动”或“静止”);如图所示,是“玉兔二号”在月球上行走时留下的“脚印”,说明力可以改变物体的____,它的惯性_____(选填“增大”、“不变”或“减小”)。12.如图所示,用酒精灯给水加热一段时间后,观察到软木塞冲出试管口。(1)软木塞冲出试管口,瓶口出现的“白雾”是______________现象(填物态变化名称)。(2)此过程中,水蒸气减少的内能_________(选填“大于”、“等于”或“小于”)软木塞增加的机械能,这与热机的_______冲程相似。13.如题图是某实验小组“测量小车平均速度”的情形,如图所示,小车从位置A开始沿直线运动到位置B,所用的时间为2s,则小车从A到B通过的总路程为_____cm,这段时间内小车运动的平均速度是____m/s.14.日食是由于光沿_____传播形成的现象,观察日食时,不能用眼睛直接正对太阳,某同学用脸盆装上稀释后的墨水,从墨水中观察到了日食奇观,该同学所观察到的像是由光的_____形成的,是太阳的_____(选填“实”或“虚”)像.三、作图题(共7分)15.如图,在力F作用下,放在长木板上的木块随长木板一起向左做匀速直线运动,请在图中作出木块所...

1、当您付费下载文档后,您只拥有了使用权限,并不意味着购买了版权,文档只能用于自身使用,不得用于其他商业用途(如 [转卖]进行直接盈利或[编辑后售卖]进行间接盈利)。
2、本站所有内容均由合作方或网友上传,本站不对文档的完整性、权威性及其观点立场正确性做任何保证或承诺!文档内容仅供研究参考,付费前请自行鉴别。
3、如文档内容存在违规,或者侵犯商业秘密、侵犯著作权等,请点击“违规举报”。

碎片内容

浙江杭州拱墅区锦绣育才达标名校2024年中考冲刺卷物理试题含解析.doc

确认删除?