电脑桌面
添加内谋知识网--内谋文库,文书,范文下载到电脑桌面
安装后可以在桌面快捷访问

浙江省宁海中学2024年中考物理对点突破模拟试卷含解析.doc

浙江省宁海中学2024年中考物理对点突破模拟试卷含解析.doc_第1页
1/17
浙江省宁海中学2024年中考物理对点突破模拟试卷含解析.doc_第2页
2/17
浙江省宁海中学2024年中考物理对点突破模拟试卷含解析.doc_第3页
3/17
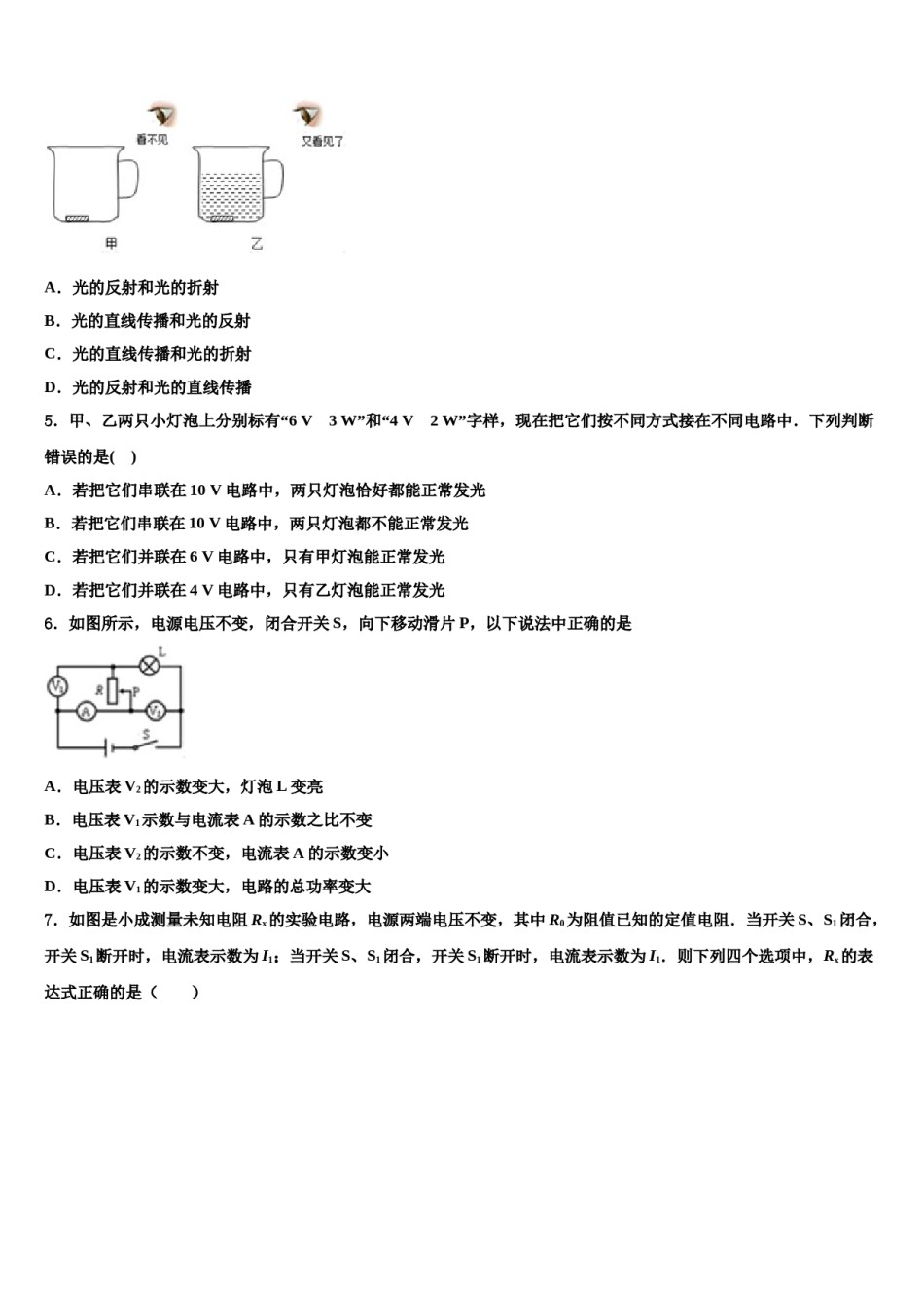
浙江省宁海中学2024年中考物理对点突破模拟试卷注意事项:1.答卷前,考生务必将自己的姓名、准考证号、考场号和座位号填写在试题卷和答题卡上。用2B铅笔将试卷类型(B)填涂在答题卡相应位置上。将条形码粘贴在答题卡右上角"条形码粘贴处"。2.作答选择题时,选出每小题答案后,用2B铅笔把答题卡上对应题目选项的答案信息点涂黑;如需改动,用橡皮擦干净后,再选涂其他答案。答案不能答在试题卷上。3.非选择题必须用黑色字迹的钢笔或签字笔作答,答案必须写在答题卡各题目指定区域内相应位置上;如需改动,先划掉原来的答案,然后再写上新答案;不准使用铅笔和涂改液。不按以上要求作答无效。4.考生必须保证答题卡的整洁。考试结束后,请将本试卷和答题卡一并交回。一、本大题包括10小题,每小题3分,共30分.在每小题给出的四个选项中,只有一项符合题目要求.1.下列关于声现象说法中,正确的是A.声音在不同介质中的传播速度相同B.用超声波能粉碎人体内的“小石头”,说明声波具有能量C.汽车的“倒车雷达”是利用次声波来测量车尾到障碍物的距离D.在噪声较大的环境中工作时,人们常佩带耳罩,属于在声源处减弱噪声2.下列相关“热现象”,对其解释正确的是A.在汽油机做功冲程中,汽油燃烧释放的热量全部转化变成机械能B.物质吸收热量,内能一定增加,温度不一定升高C.寒冷的冬天,窗户上的冰花是由室外水蒸气遇冷凝华而形成的D.电冰箱散热器摸起来烫手,这主要是电流的热效应造成的3.波士顿大学的科学家设计了一种“波浪能量采集船”,如图所示,在船的两侧装有可触及水面的“工作臂”,“工作臂”的底端装有手掌状的、紧贴水面的浮标.当波浪使浮标上下浮动时,工作臂就前后移动,完成能量的采集,并把它们储存到船上的大容量电池中.图中能反映“波浪能量采集船”能量采集原理的是A.B.C.D.4.陶瓷茶杯底部放有一枚硬币,人移动到某一位置时看不见硬币(如图甲),往茶杯中倒人一些水后,又能够看见硬币了(如图乙).造成“看不见”和“又看见了”的原因分别是A.光的反射和光的折射B.光的直线传播和光的反射C.光的直线传播和光的折射D.光的反射和光的直线传播5.甲、乙两只小灯泡上分别标有“6V3W”和“4V2W”字样,现在把它们按不同方式接在不同电路中.下列判断错误的是()A.若把它们串联在10V电路中,两只灯泡恰好都能正常发光B.若把它们串联在10V电路中,两只灯泡都不能正常发光C.若把它们并联在6V电路中,只有甲灯泡能正常发光D.若把它们并联在4V电路中,只有乙灯泡能正常发光6.如图所示,电源电压不变,闭合开关S,向下移动滑片P,以下说法中正确的是A.电压表V2的示数变大,灯泡L变亮B.电压表V1示数与电流表A的示数之比不变C.电压表V2的示数不变,电流表A的示数变小D.电压表V1的示数变大,电路的总功率变大7.如图是小成测量未知电阻Rx的实验电路,电源两端电压不变,其中R0为阻值已知的定值电阻.当开关S、S1闭合,开关S1断开时,电流表示数为I1;当开关S、S1闭合,开关S1断开时,电流表示数为I1.则下列四个选项中,Rx的表达式正确的是()A.Rx=R0B.Rx=C.Rx=D.Rx=R08.标有“6V1.5W”的小灯泡,通过它的电流随两端电压变化的关系如右图所示.若把这样的三只灯泡串联起来,接在12V的电源两端,灯泡的电阻和实际功率约为()A.24Ω0.67WB.20Ω0.96WC.24Ω0.96WD.20Ω0.8W9.如图所示,电源电压保持不变,电阻R1=R2=R3=10Ω.当S1、S2都断开时,电流表示数为1A,则A.电源电压为30VB.当S1、S2都闭合时,电流表示数为2AC.当S1、S2都闭合时,整个电路消耗的功率最大D.当闭合S1、断开S2时,R1的功率为10W10.2015年4月21日,世界最大的太阳能飞机“阳光动力2号”(如图所示)飞抵南京,该飞机的表面使用一种碳纤维材料,其承载能力要比一般材料更好,但质量仅与一辆小型汽车相差无几。飞机上设有的通话、网络等设备,可随时保证飞机与地面的联系。飞机依靠两翼上安装的太阳能电池板为直流电动机供动力,同时对锂电池充电以保证夜间或阴雨天不间断飞行。下列关于该飞机的说法中,正确的是A.飞机依靠超声波与地面联系B.使飞机...

1、当您付费下载文档后,您只拥有了使用权限,并不意味着购买了版权,文档只能用于自身使用,不得用于其他商业用途(如 [转卖]进行直接盈利或[编辑后售卖]进行间接盈利)。
2、本站所有内容均由合作方或网友上传,本站不对文档的完整性、权威性及其观点立场正确性做任何保证或承诺!文档内容仅供研究参考,付费前请自行鉴别。
3、如文档内容存在违规,或者侵犯商业秘密、侵犯著作权等,请点击“违规举报”。

碎片内容

浙江省宁海中学2024年中考物理对点突破模拟试卷含解析.doc

确认删除?