电脑桌面
添加内谋知识网--内谋文库,文书,范文下载到电脑桌面
安装后可以在桌面快捷访问

浙江省杭州市四校2024届中考猜题物理试卷含解析.doc

浙江省杭州市四校2024届中考猜题物理试卷含解析.doc_第1页
1/19
浙江省杭州市四校2024届中考猜题物理试卷含解析.doc_第2页
2/19
浙江省杭州市四校2024届中考猜题物理试卷含解析.doc_第3页
3/19
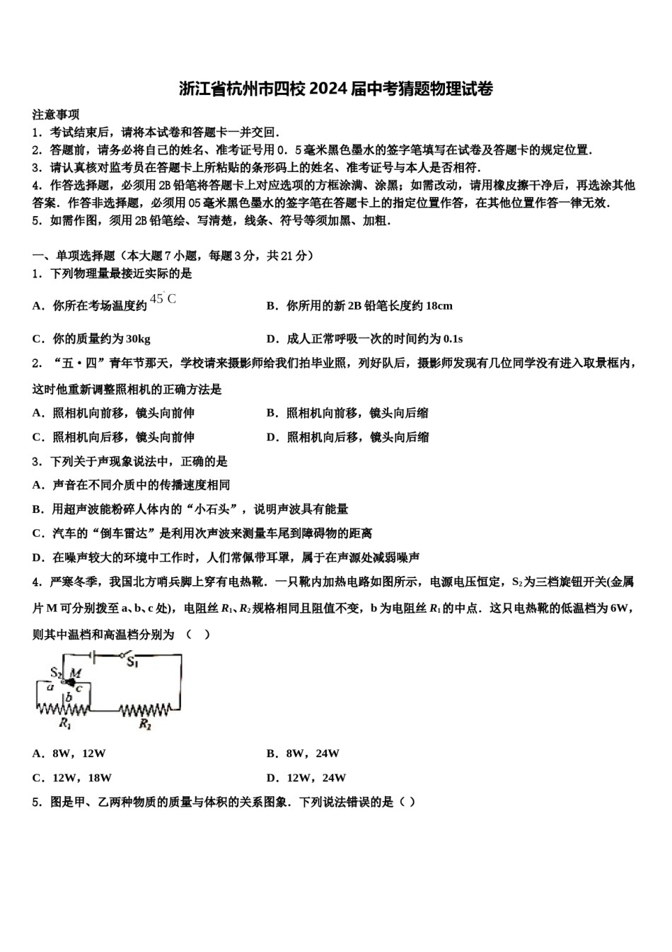
浙江省杭州市四校2024届中考猜题物理试卷注意事项1.考试结束后,请将本试卷和答题卡一并交回.2.答题前,请务必将自己的姓名、准考证号用0.5毫米黑色墨水的签字笔填写在试卷及答题卡的规定位置.3.请认真核对监考员在答题卡上所粘贴的条形码上的姓名、准考证号与本人是否相符.4.作答选择题,必须用2B铅笔将答题卡上对应选项的方框涂满、涂黑;如需改动,请用橡皮擦干净后,再选涂其他答案.作答非选择题,必须用05毫米黑色墨水的签字笔在答题卡上的指定位置作答,在其他位置作答一律无效.5.如需作图,须用2B铅笔绘、写清楚,线条、符号等须加黑、加粗.一、单项选择题(本大题7小题,每题3分,共21分)1.下列物理量最接近实际的是A.你所在考场温度约B.你所用的新2B铅笔长度约18cmC.你的质量约为30kgD.成人正常呼吸一次的时间约为0.1s2.“五·四”青年节那天,学校请来摄影师给我们拍毕业照,列好队后,摄影师发现有几位同学没有进入取景框内,这时他重新调整照相机的正确方法是B.照相机向前移,镜头向后缩A.照相机向前移,镜头向前伸C.照相机向后移,镜头向前伸D.照相机向后移,镜头向后缩3.下列关于声现象说法中,正确的是A.声音在不同介质中的传播速度相同B.用超声波能粉碎人体内的“小石头”,说明声波具有能量C.汽车的“倒车雷达”是利用次声波来测量车尾到障碍物的距离D.在噪声较大的环境中工作时,人们常佩带耳罩,属于在声源处减弱噪声4.严寒冬季,我国北方哨兵脚上穿有电热靴.一只靴内加热电路如图所示,电源电压恒定,S2为三档旋钮开关(金属片M可分别拨至a、b、c处),电阻丝R1、R2规格相同且阻值不变,b为电阻丝R1的中点.这只电热靴的低温档为6W,则其中温档和高温档分别为()A.8W,12WB.8W,24WC.12W,18WD.12W,24W5.图是甲、乙两种物质的质量与体积的关系图象.下列说法错误的是()A.甲物质的质量大于乙物质的质量B.甲物质的密度大于乙物质的密度C.甲物质的质量与体积成正比关系D.乙物质的密度为0.5×103Kg/m36.小明在平静的湖边看到“云在水中飘,鱼在云上游”.对于这一有趣现象的形成,下列说法正确的是A.云和鱼都是实像B.云和鱼都是虚像C.云和鱼都是由光的反射形成的D.云和鱼都是由光的折射形成的7.下列有关声与电磁波的说法,正确的是A.我们能分辨蛙声和蝉鸣是因为它们的音调不同B.wifi无线上网是利用电磁波来传输信息的C.小明往水瓶里倒水时,听到声音的响度逐渐变大D.超声波探伤仪能够检测钢轨的各种“病变”,说明超声波可以传递能量二、填空题(本大题7小题,共21分)8.小王家电能表如图所示,从表盘信息可知他家接入用电器总功率不能超过____W.当家里只有某一用电器单独工作时,电能表指示灯在10min内闪烁160次,则该用电器工作时的实际电功率为____W.9.如图所示是太阳能LED照明路灯,LED是一种发光二极管,它是由_____材料制成的,可以把电能直接转化成_____能,太阳能是_____(选填“可再生”或“不可再生”)能源、清洁无污染,它是在太阳内部氢原子核发生_____(选填“裂变”或聚变”)释放出巨大的能量.10.验钞机能检验人民币的真伪,它的原理是利用__________使荧光物质发光.卫星能对各地秸秆燃烧情况进行监控,其原理是物体温度越高,所辐射的__________越强,人们__________(能/不能)直接用眼睛观察这种光.11.如图所示,电源电压恒定,电阻R1=20Ω.闭合开关S,断开开关S1,电流表示数是0.3A;再闭合S1,电流表示数变化了0.2A,则电源电压U=_____V,电阻R2=_____Ω.闭合开关S、S1时,R2的功率P=_____W。12.1919年,卢瑟福用α粒子轰击氮核的实验发现了质子,揭示了原子核是由质子和____组成的,于是他被誉为原子物理学之父.原子核内部蕴含有大量的能量,若能使原子核发生核裂变或________,就可以释放出巨大的能量,核能是_______(选填“可再生”或“不可再生”)能源.13.一只标有”8V0.4A”的小灯泡,接在电源电压为12V的电路中,为使其正常发光,应串联一个_____Ω的电阻;该电阻通电10s所产生的热量是_____J.14.取一根直筒形塑料管,在底部扎上橡皮膜,将它竖直放入水槽中,...

1、当您付费下载文档后,您只拥有了使用权限,并不意味着购买了版权,文档只能用于自身使用,不得用于其他商业用途(如 [转卖]进行直接盈利或[编辑后售卖]进行间接盈利)。
2、本站所有内容均由合作方或网友上传,本站不对文档的完整性、权威性及其观点立场正确性做任何保证或承诺!文档内容仅供研究参考,付费前请自行鉴别。
3、如文档内容存在违规,或者侵犯商业秘密、侵犯著作权等,请点击“违规举报”。

碎片内容

浙江省杭州市四校2024届中考猜题物理试卷含解析.doc

确认删除?