电脑桌面
添加内谋知识网--内谋文库,文书,范文下载到电脑桌面
安装后可以在桌面快捷访问

浙江省杭州市滨江区部分校2024届中考物理押题试卷含解析.doc

浙江省杭州市滨江区部分校2024届中考物理押题试卷含解析.doc_第1页
1/18
浙江省杭州市滨江区部分校2024届中考物理押题试卷含解析.doc_第2页
2/18
浙江省杭州市滨江区部分校2024届中考物理押题试卷含解析.doc_第3页
3/18
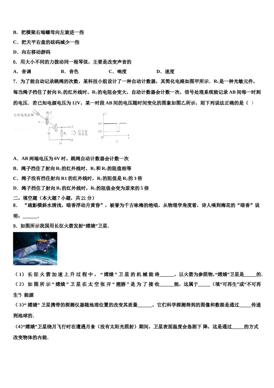
浙江省杭州市滨江区部分校2024届中考物理押题试卷注意事项:1.答题前,考生先将自己的姓名、准考证号码填写清楚,将条形码准确粘贴在条形码区域内。2.答题时请按要求用笔。3.请按照题号顺序在答题卡各题目的答题区域内作答,超出答题区域书写的答案无效;在草稿纸、试卷上答题无效。4.作图可先使用铅笔画出,确定后必须用黑色字迹的签字笔描黑。5.保持卡面清洁,不要折暴、不要弄破、弄皱,不准使用涂改液、修正带、刮纸刀。一、单项选择题(本大题7小题,每题3分,共21分)1.关于声和电磁波,下列说法中正确的是A.声和电磁波都可以在真空中传播B.电磁波在真空中的传播速度为340m/sC.“听诊器”能是使人的心脏振动幅度增大,响度增大D.汽车的“倒车雷达”利用的是超声波2.鲁迅的《社戏》中有这样的描写:“黛黑的起伏的连山,仿佛是踊跃的铁的兽脊似的,都远远的向船尾跑去了…”其中“山…向船尾跑去了”所选的参照物是A.山B.船C.兽脊D.河岸3.晚上,在桌面上铺一张白纸,把一小块平面镜放在纸上,让手电筒的光正对着平面镜照射,则从侧面看()A.镜子比较亮,它发生了镜面反射B.镜子比较暗,它发生了镜面反射C.白纸比较亮,它发生了镜面反射D.白纸比较暗,它发生了漫反射4.下列电器中,利用电流热效应工作的是A.洗衣机B.电动自行车C.电熨斗D.电冰箱5.在“用天平称物体质量”的实验中,张强同学用已调节好的天平在称物体质量时,通过增、减砝码后指针偏在分度盘中线左边一点,这时应该A.把横梁右端螺母向右旋出一些B.把横梁右端螺母向左旋进一些C.把天平右盘的砝码减少一些D.向右移动游码6.用大小不同的力拨动同一根琴弦,主要是改变声音的A.音调B.音色C.响度D.速度7.为了能自动记录跳绳的次数,某科技小组设计了一种自动计数器,其简化电路如图甲所示.R1是一种光敏元件,每当绳子挡住了射向R1的红外线时,R1的电阻会变大,自动计数器会计数一次,信号处理系统能记录AB间每一时刻的电压.若已知电源电压为12V,某一时段AB间的电压随时间变化的图象如图乙所示,则下列说法正确的是()A.AB两端电压为6V时,跳绳自动计数器会计数一次B.绳子挡住了射向R1的红外线时,R1和R2的阻值相等C.绳子没有挡住射向R1的红外线时,R1的阻值是R2的3倍D.绳子挡住了射向R1的红外线时,R1的阻值会变为原来的5倍二、填空题(本大题7小题,共21分)8.“疏影横斜水清浅,暗香浮动月黄昏”,被誉为千古咏梅的绝唱,从物理学角度看,诗人嗅到梅花的“暗香”说明:______.9.如图所示我国用长征火箭发射“嫦娥”卫星.(1)长征火箭加速上升过程中,“嫦娥”卫星的机械能将______,以火箭为参照物,“嫦娥”卫星是_____的.(2)如图所示“嫦娥”卫星在太空张开“翅膀”是为了接收______能,这属于_____(填“可再生”或“不可再生”)能源(3)“嫦娥”卫星携带的探测仪器随地理位置的改变其质量______,它们科学探测得到的图像和数据是通过_____传递到地球的.(4)“嫦娥”卫星绕月飞行时在遭遇月食(没有太阳光照射)期间,卫星表面温度会急剧下降,这是通过_____的方式改变物体的内能.10.有质量为5kg,初温为15℃的水,吸热后温度升高到95℃,则需吸收的热量为__________J;如果这些热量由天然气燃烧来提供,则至少需要燃烧热值为4.0×107J/m3的天然气______m3。(水的比热容为4.2×103J/(kg·℃))11.如图,用竖直向上的力匀速拉动较长的杠杆,使重为18N的物体在5s内缓慢升高10cm,拉力大小F=8N,拉力移动的距离为25cm.整个过程中所做有用功为______J,拉力的功率为______W,此杠杆为______杠杆(选填“省力”“费力”或“等臂”).12.医学上针对外伤的疼痛常用“冷疗法”治疗,其原理是医生用一种叫做氯乙烷的气态有机物,对准人的伤口处喷射,它在加压下________(填物态变化名称),又在皮肤上迅速________(填物态变化名称),同时________大量的热,使人体受伤部位的内能________,温度降低,皮肤血管收缩,神经纤维传导速度变慢,类似局部麻醉,人的伤痛很快消失,同时防止伤口处形成淤血.13.将一个圆柱体分别竖直放在不同液体中,各有少部...

1、当您付费下载文档后,您只拥有了使用权限,并不意味着购买了版权,文档只能用于自身使用,不得用于其他商业用途(如 [转卖]进行直接盈利或[编辑后售卖]进行间接盈利)。
2、本站所有内容均由合作方或网友上传,本站不对文档的完整性、权威性及其观点立场正确性做任何保证或承诺!文档内容仅供研究参考,付费前请自行鉴别。
3、如文档内容存在违规,或者侵犯商业秘密、侵犯著作权等,请点击“违规举报”。

碎片内容

浙江省杭州市滨江区部分校2024届中考物理押题试卷含解析.doc

确认删除?