电脑桌面
添加内谋知识网--内谋文库,文书,范文下载到电脑桌面
安装后可以在桌面快捷访问

浙江省温州市新星学校2024届中考物理猜题卷含解析.doc

浙江省温州市新星学校2024届中考物理猜题卷含解析.doc_第1页
1/20
浙江省温州市新星学校2024届中考物理猜题卷含解析.doc_第2页
2/20
浙江省温州市新星学校2024届中考物理猜题卷含解析.doc_第3页
3/20
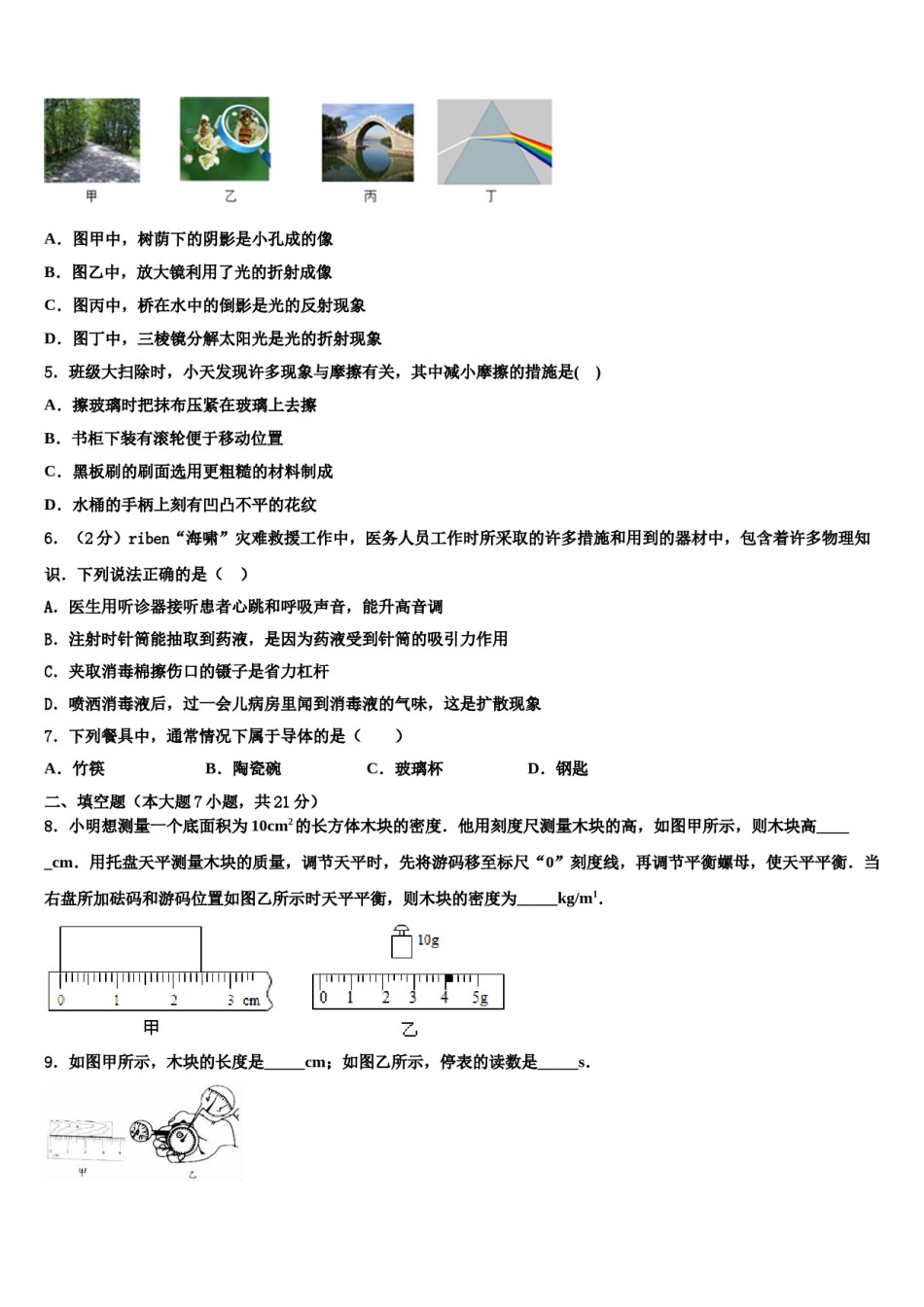
浙江省温州市新星学校2024届中考物理猜题卷考生请注意:1.答题前请将考场、试室号、座位号、考生号、姓名写在试卷密封线内,不得在试卷上作任何标记。2.第一部分选择题每小题选出答案后,需将答案写在试卷指定的括号内,第二部分非选择题答案写在试卷题目指定的位置上。3.考生必须保证答题卡的整洁。考试结束后,请将本试卷和答题卡一并交回。一、单项选择题(本大题7小题,每题3分,共21分)1.如图为直流电动机的基本构造示意图.以下相关的分析中正确的是()A.电动机是利用电磁感应的原理工作的B.电动机工作过程中,消耗的电能全部转化为机械能C.使线圈连续不停地转动下去是靠电磁继电器来实现的D.仅改变磁感线的方向可以改变线圈转动的方向2.天宫二号与神州十一号载人飞行任务圆满成功,意味着中国向建成国际空间站的目标又往前迈进一大步,下列说法正确的是A.神州十一号与天宫二号在轨成功交会对接后,它们相对于地球是静止的B.两名航天员在轨实验过程中不受重力作用C.航天员在天宫二号空间实验室内可以直接对话,说明声音的传播不需要介质D.航天员作“双摆实验”用到的小球,由地球到达太空后,质量保持不变3.小华用透镜观察书上的字,看到如图所示情景,以下说法正确的是()A.图中成的是虚像B.图中成像规律可应用于投影仪C.图中的透镜制成的眼镜可以用于矫正近视眼D.图中透镜远离书本,所成的像变大4.下列关于光学现象的描述中不正确的是A.图甲中,树荫下的阴影是小孔成的像B.图乙中,放大镜利用了光的折射成像C.图丙中,桥在水中的倒影是光的反射现象D.图丁中,三棱镜分解太阳光是光的折射现象5.班级大扫除时,小天发现许多现象与摩擦有关,其中减小摩擦的措施是()A.擦玻璃时把抹布压紧在玻璃上去擦B.书柜下装有滚轮便于移动位置C.黑板刷的刷面选用更粗糙的材料制成D.水桶的手柄上刻有凹凸不平的花纹6.(2分)riben“海啸”灾难救援工作中,医务人员工作时所采取的许多措施和用到的器材中,包含着许多物理知识.下列说法正确的是()A.医生用听诊器接听患者心跳和呼吸声音,能升高音调B.注射时针筒能抽取到药液,是因为药液受到针筒的吸引力作用C.夹取消毒棉擦伤口的镊子是省力杠杆D.喷洒消毒液后,过一会儿病房里闻到消毒液的气味,这是扩散现象7.下列餐具中,通常情况下属于导体的是()A.竹筷B.陶瓷碗C.玻璃杯D.钢匙二、填空题(本大题7小题,共21分)8.小明想测量一个底面积为10cm2的长方体木块的密度.他用刻度尺测量木块的高,如图甲所示,则木块高_____cm.用托盘天平测量木块的质量,调节天平时,先将游码移至标尺“0”刻度线,再调节平衡螺母,使天平平衡.当右盘所加砝码和游码位置如图乙所示时天平平衡,则木块的密度为_____kg/m1.9.如图甲所示,木块的长度是_____cm;如图乙所示,停表的读数是_____s.10.在家庭电路中,电热水器正常工作的电压为_____V,它与家中的空调是_____连接的,下图是家庭中测量每月的耗电量的仪表,图中读数为_____。11.浙江大学的科学家们研制出了一种世界上最轻的超轻材料﹣﹣“全碳气凝胶”。它的密度仅为1.6×10-4g/cm3,如图所示为一块100cm3的“全碳气凝胶”放在一朵花上的情景,该“气凝胶”的重力为_____N(g取10N/kg),这块“气凝胶”被切去一半,剩余部分的密度_____(选填“变大”“变小”或“不变”)。12.阳春三月,正是油菜花盛开的季节.游人们走在金黄色的花海中,阵阵清香扑鼻,这是花中芳香油分子在_____;骑行者穿梭花海中,感觉油菜花扑面而来,这是以____为参照物;耳边传来孩子们的欢声笑语,这说明声音可以在____中传播.13.小明用如图所示的动滑轮提起140N的水桶,动滑轮重20N(不计绳重和摩擦),小明拉绳子的速度为0.5m/s,则在8s内小明做的有用功为______J,小明拉绳的拉力为______N,拉力的功率是______W,动滑轮的机械效率为______.如果向水桶内再加入40N的水,则动滑轮的机械效率______(选填“变大”、“变小”或“不变”).14.在“挑战自我”节目里,挑战者用穿在鼻孔里的绳子拉着质量是2000千克的车,在平路上用了5分钟将车拉动了400米,做了3×...

1、当您付费下载文档后,您只拥有了使用权限,并不意味着购买了版权,文档只能用于自身使用,不得用于其他商业用途(如 [转卖]进行直接盈利或[编辑后售卖]进行间接盈利)。
2、本站所有内容均由合作方或网友上传,本站不对文档的完整性、权威性及其观点立场正确性做任何保证或承诺!文档内容仅供研究参考,付费前请自行鉴别。
3、如文档内容存在违规,或者侵犯商业秘密、侵犯著作权等,请点击“违规举报”。

碎片内容

浙江省温州市新星学校2024届中考物理猜题卷含解析.doc

确认删除?