电脑桌面
添加内谋知识网--内谋文库,文书,范文下载到电脑桌面
安装后可以在桌面快捷访问

浙江省衢州市常山县达标名校2023-2024学年中考物理全真模拟试题含解析.doc

浙江省衢州市常山县达标名校2023-2024学年中考物理全真模拟试题含解析.doc_第1页
1/14
浙江省衢州市常山县达标名校2023-2024学年中考物理全真模拟试题含解析.doc_第2页
2/14
浙江省衢州市常山县达标名校2023-2024学年中考物理全真模拟试题含解析.doc_第3页
3/14
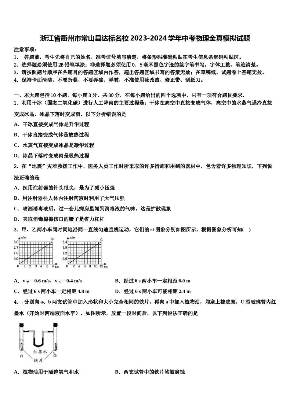
浙江省衢州市常山县达标名校2023-2024学年中考物理全真模拟试题注意事项:1.答题前,考生先将自己的姓名、准考证号填写清楚,将条形码准确粘贴在考生信息条形码粘贴区。2.选择题必须使用2B铅笔填涂;非选择题必须使用0.5毫米黑色字迹的签字笔书写,字体工整、笔迹清楚。3.请按照题号顺序在各题目的答题区域内作答,超出答题区域书写的答案无效;在草稿纸、试题卷上答题无效。4.保持卡面清洁,不要折叠,不要弄破、弄皱,不准使用涂改液、修正带、刮纸刀。一、本大题包括10小题,每小题3分,共30分.在每小题给出的四个选项中,只有一项符合题目要求.1.利用干冰(固态二氧化碳)进行人工降雨的主要过程是:干冰在高空中直接变成气体,高空中的水蒸气遇冷直接变成冰晶,冰晶下落时变成雨.以下分析错误的是A.干冰直接变成气体是升华过程B.干冰直接变成气体是放热过程C.水蒸气直接变成冰晶是凝华过程D.冰晶下落时变成雨是吸热过程2.在“地震”灾难救援工作中,医务人员工作时所采取的许多措施和用到的器材中,包含着许多物理知识.下列说法正确的是A.医用注射器的针头很尖,是为了减小压强B.用注射器往人体内注射药液时利用了大气压强C.喷洒消毒液后,过一会儿病房里闻到消毒液的气味,这是扩散现象D.夹取消毒棉擦伤口的镊子是省力杠杆3.甲、乙两小车同时同地沿同一直线匀速直线运动,它们的st图象分别如图所示,根据图象分析可知()A.v甲=0.6m/s,v乙=0.4m/sB.经过6s两小车一定相距6.0mC.经过6s两小车一定相距4.8mD.经过6s两小车可能相距2.4m4..分别向a、b两支试管中加入形状和大小完全相同的铁片,再向a中加入植物油,均塞上橡皮塞,U型玻璃管内红墨水(开始时两端液面水平),如图所示,放置一段时间后,以下列说法正确的是A.植物油用于隔绝氧气和水B.两支试管中的铁片均被腐蚀C.U型玻璃管两端的液面不发生变化D.U型玻璃管两端的液面变为右低左高5.关于温度和热量,下列说法中正确的是A.温度高的物体放出的热量多B.温度高的物体具有的热量多C.两个物体升高相同的温度,吸收的热量一定相同D.在热传递过程中,物体温度升高时,一定要吸收热量6.下列关于热机效率的说法中,正确的是A.热机的功率越大,效率越高B.热机做的有用功越多,效率就越高C.减少热机的各种热损失,保持良好的润滑,能提高热机效率D.增加热机的工作时间,能提高热机效率7.如图所示,电源电压保持不变,闭合开关后,两灯都能正常工作,灯L1,L2的电阻之比为R1:R2=1:2,此时甲、乙两电表的示数之比为()A.2:1B.1:2C.3:2D.2:38.将两根电阻丝R1、R2分别插入甲、乙两瓶等量煤油中,串联接入电路,如图所示.R1∶R2=2∶5,通电一段时间后,R1、R2产生的热量之比为()A.2∶5B.5∶2C.4∶25D.25∶49.(2017·宜昌)汽车停放在水平路面上,下列属于平衡力的是()A.汽车受到的重力和地球对汽车的引力B.汽车受到的重力和汽车对路面的压力C.汽车受到的重力和路面对汽车的支持力D.路面对汽车的支持力和汽车对路面的压力10.鲁迅的《社戏》中有这样的描写:“黛黑的起伏的连山,仿佛是踊跃的铁的兽脊似的,都远远的向船尾跑去了…”其中“山…向船尾跑去了”所选的参照物是A.山B.船C.兽脊D.河岸二、填空题(本大题包括7小题,每小题2分,共14分)11.寒冬,坐满人的汽车门窗紧闭,水蒸气液化成小水珠附着在玻璃车窗侧,使玻璃变模糊,水蒸气变成水珠会热量。12.如图所示,电源电压不变,R1=10Ω,R2=20Ω.只闭合S、S2,电流表A1示数为0.2A,则电源电压为__V.开关都闭合时,电流表A1、A2示数之比为3:1,则R3=____Ω,通电1min电阻R2产生的热量为___J.13.公园中的人工湖可以大大减弱周围地区的“热岛效应”,这是利用了水的_____特性.当你漫步在公园中,可以闻到阵阵的花香,说明_____.14.在汽油机的一个工作循环中,内能转化为机械能的是________冲程;某品牌汽车行驶100km消耗汽油7kg,这些汽油完全燃烧能放出________J的热量.(汽油的热值q=4.6×107J/kg)15.如图甲所示,铜块的长度为________cm;用托盘天平测铜块的质量:应先将天平放在水平桌面上,游码...

1、当您付费下载文档后,您只拥有了使用权限,并不意味着购买了版权,文档只能用于自身使用,不得用于其他商业用途(如 [转卖]进行直接盈利或[编辑后售卖]进行间接盈利)。
2、本站所有内容均由合作方或网友上传,本站不对文档的完整性、权威性及其观点立场正确性做任何保证或承诺!文档内容仅供研究参考,付费前请自行鉴别。
3、如文档内容存在违规,或者侵犯商业秘密、侵犯著作权等,请点击“违规举报”。

碎片内容

浙江省衢州市常山县达标名校2023-2024学年中考物理全真模拟试题含解析.doc

确认删除?