电脑桌面
添加内谋知识网--内谋文库,文书,范文下载到电脑桌面
安装后可以在桌面快捷访问

湖北省十堰市张湾区重点名校2023-2024学年中考猜题物理试卷含解析.doc

湖北省十堰市张湾区重点名校2023-2024学年中考猜题物理试卷含解析.doc_第1页
1/14
湖北省十堰市张湾区重点名校2023-2024学年中考猜题物理试卷含解析.doc_第2页
2/14
湖北省十堰市张湾区重点名校2023-2024学年中考猜题物理试卷含解析.doc_第3页
3/14
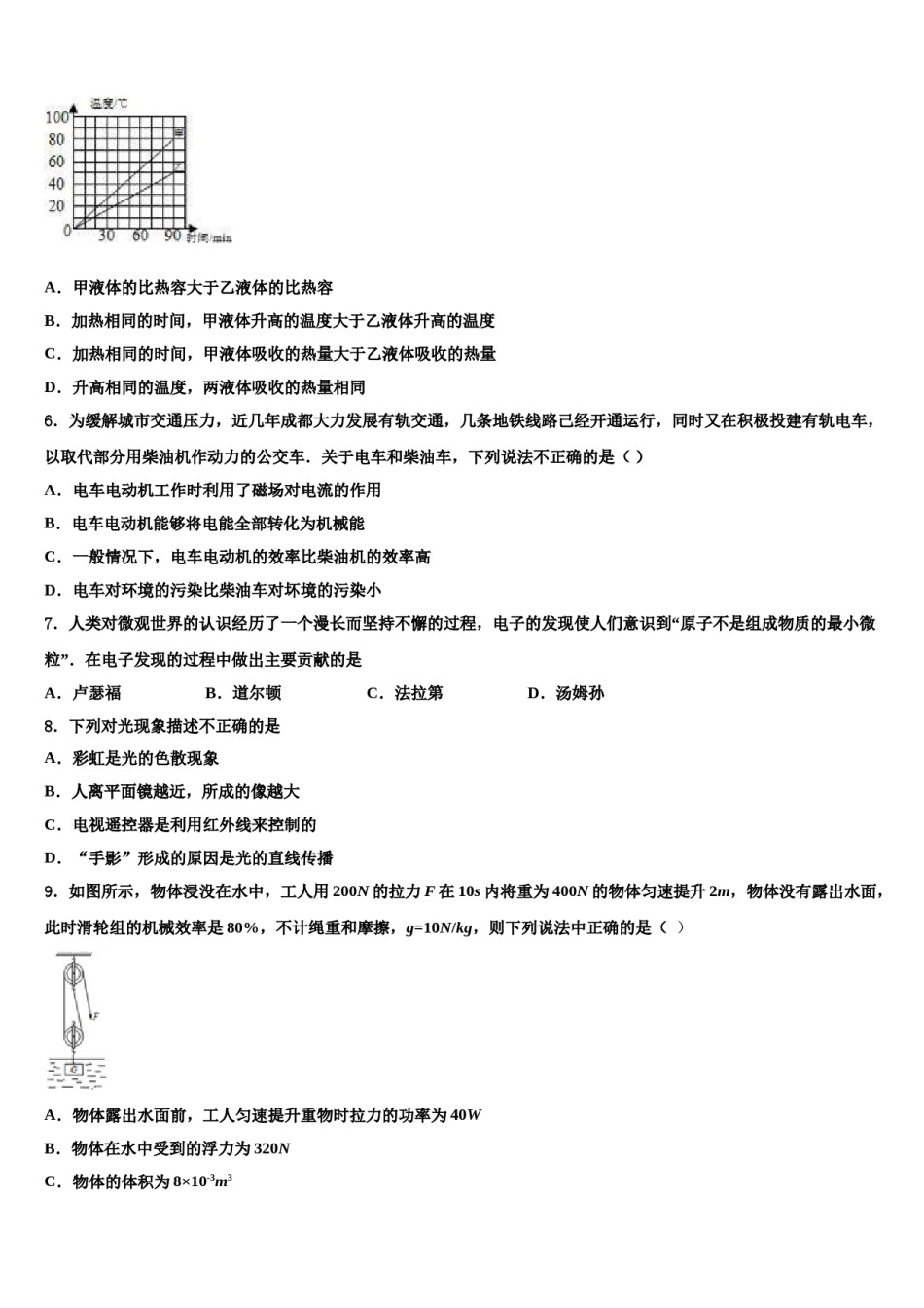
湖北省十堰市张湾区重点名校2023-2024学年中考猜题物理试卷考生请注意:1.答题前请将考场、试室号、座位号、考生号、姓名写在试卷密封线内,不得在试卷上作任何标记。2.第一部分选择题每小题选出答案后,需将答案写在试卷指定的括号内,第二部分非选择题答案写在试卷题目指定的位置上。3.考生必须保证答题卡的整洁。考试结束后,请将本试卷和答题卡一并交回。一、本大题包括10小题,每小题3分,共30分.在每小题给出的四个选项中,只有一项符合题目要求.1.三峡升船机是世界上最大的升船机。船只驶入装有水的承船厢后,在拉力F作用下竖直升降。如图所示,重量不同的船舶(G1>G2>G3)驶入承船厢,通过排放水使厢内水深h保持不变,则三种情况下,匀速提升所需的拉力A.F1最大B.F2最大C.F3最大D.F1、F2、F3一样大2.下列实例中,为了加快蒸发的是A.将湿衣服晾在通风向阳处B.把新鲜的蔬菜装入保鲜袋中C.给盛有酒精的瓶子加盖D.春季植树时剪除大量枝叶3.《舌尖上的中国2》的《心传》一集中介绍了苏式糕点,捧红了得月楼糕点传人阿苗,关于“枣泥拉糕”制作过程中所涉及的物理知识,下列说法不正确的是A.将蒸烂的红枣去皮去核碾成枣泥,说明力可以使物体发生形变B.将糯米粉和粳米粉按一定比例混合拌匀,能够证明分子之间存在空隙C.将枣泥米糊倒入模具中上锅蒸,升腾的“热气”是由水蒸气液化而成的D.拉糕是否蒸好以筷子插入不粘为准,但此时拉糕内部分子之间依然存在吸引力4.下列现象中,属于用热传递的方式改变物体内能的是A.公园中的石凳被太阳晒热B.锯木头时锯条变热C.两手互相摩擦时手发热D.刀具在砂轮上磨得发烫5.用两个相同的电加热器分别给质量和初温都相同的甲、乙两种液体同时加热,两液体的温度随时间变化关系图象如图所示,下列说法正确的是()A.甲液体的比热容大于乙液体的比热容B.加热相同的时间,甲液体升高的温度大于乙液体升高的温度C.加热相同的时间,甲液体吸收的热量大于乙液体吸收的热量D.升高相同的温度,两液体吸收的热量相同6.为缓解城市交通压力,近几年成都大力发展有轨交通,几条地铁线路己经开通运行,同时又在积极投建有轨电车,以取代部分用柴油机作动力的公交车.关于电车和柴油车,下列说法不正确的是()A.电车电动机工作时利用了磁场对电流的作用B.电车电动机能够将电能全部转化为机械能C.一般情况下,电车电动机的效率比柴油机的效率高D.电车对环境的污染比柴油车对坏境的污染小7.人类对微观世界的认识经历了一个漫长而坚持不懈的过程,电子的发现使人们意识到“原子不是组成物质的最小微粒”.在电子发现的过程中做出主要贡献的是A.卢瑟福B.道尔顿C.法拉第D.汤姆孙8.下列对光现象描述不正确的是A.彩虹是光的色散现象B.人离平面镜越近,所成的像越大C.电视遥控器是利用红外线来控制的D.“手影”形成的原因是光的直线传播9.如图所示,物体浸没在水中,工人用200N的拉力F在10s内将重为400N的物体匀速提升2m,物体没有露出水面,此时滑轮组的机械效率是80%,不计绳重和摩擦,g=10N/kg,则下列说法中正确的是()A.物体露出水面前,工人匀速提升重物时拉力的功率为40WB.物体在水中受到的浮力为320NC.物体的体积为8×10-3m3D.物体露出水面后,此滑轮组提升该物体的机械效率将小于80%10.下列对光现象的分析,合理的是()A.近视眼镜的镜片采用凹透镜是因为凹透镜对光有会聚作用B.眼睛能看见物体是因为眼睛发出的光到达了该物体C.兴隆湖中出现科学城建筑的倒影是因为光从空气进入了水D.雨后天空出现彩虹是因为水珠对不同颜色的光折射程度不同二、填空题(本大题包括7小题,每小题2分,共14分)11.寒假小红和父母外出旅游,他们乘坐的高铁动车正以300km/h的速度向南行驶,旁边平行铁轨上一列普通列车以120km/h的速度也向南行驶,以地面为参照物,普通列车向______(选填“南”或“北”)行驶以小红为参照物,普通列车向______(选填“南”或“北”)行驶。12.一辆轿车在平直的高速公路上行驶时,其s-t图像如图所示,从图中可以看出:轿车在相等的时间内通过的_____,因此轿车在做匀速直线运动;通过1...

1、当您付费下载文档后,您只拥有了使用权限,并不意味着购买了版权,文档只能用于自身使用,不得用于其他商业用途(如 [转卖]进行直接盈利或[编辑后售卖]进行间接盈利)。
2、本站所有内容均由合作方或网友上传,本站不对文档的完整性、权威性及其观点立场正确性做任何保证或承诺!文档内容仅供研究参考,付费前请自行鉴别。
3、如文档内容存在违规,或者侵犯商业秘密、侵犯著作权等,请点击“违规举报”。

碎片内容

湖北省十堰市张湾区重点名校2023-2024学年中考猜题物理试卷含解析.doc

确认删除?