电脑桌面
添加内谋知识网--内谋文库,文书,范文下载到电脑桌面
安装后可以在桌面快捷访问

湖北省十堰市郧阳区重点名校2023-2024学年中考适应性考试物理试题含解析.doc

湖北省十堰市郧阳区重点名校2023-2024学年中考适应性考试物理试题含解析.doc_第1页
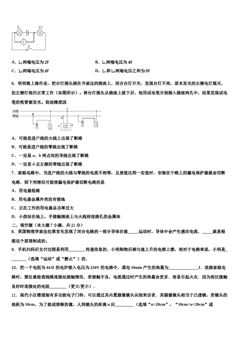
1/18
湖北省十堰市郧阳区重点名校2023-2024学年中考适应性考试物理试题含解析.doc_第2页
2/18
湖北省十堰市郧阳区重点名校2023-2024学年中考适应性考试物理试题含解析.doc_第3页
3/18
湖北省十堰市郧阳区重点名校2023-2024学年中考适应性考试物理试题请考生注意:1.请用2B铅笔将选择题答案涂填在答题纸相应位置上,请用0.5毫米及以上黑色字迹的钢笔或签字笔将主观题的答案写在答题纸相应的答题区内。写在试题卷、草稿纸上均无效。2.答题前,认真阅读答题纸上的《注意事项》,按规定答题。一、单项选择题(本大题7小题,每题3分,共21分)1.下列有关物态变化说法正确的是A.冬天家里玻璃窗上的冰花出现在窗外B.放在衣柜里的樟脑丸变小是一个放热过程C.湿手拿冻肉会被“粘住”是因为手上的水凝固了D.冬天汽车排气管冒出的“白气”,是水蒸气凝华形成的2.下列用电器中,利用电流热效应工作的是()A.电饼铛B.电风扇C.电视机D.洗衣机3.2018年4月12日,中央军委在南海海域隆重举行海上阅兵.此次阅兵,辽宁舰航母编队精彩亮相,一大批新型潜艇、水面舰艇、作战飞机集中展示.下列分析合理的是()A.当辽宁舰航母上舰载飞机起飞后,航空母舰排开水的体积会增大B.当水舱充水后,潜水艇重等于同体积的水重时,它可以漂浮在水中C.水面舰艇多采用前后编队而非并排行驶,是为避免舰艇相“吸”碰撞D.战机升空时,机翼下方气流速度较大,气流对机翼下表面的压强较大4.如图所示,小明将台灯(图乙)的两插头插入家庭电路两孔插座(图甲)CD中(图丙是台灯的电路图,AB表示台灯的两插头),连接情况是A与C、B与D孔连接,同时闭合开关S1和S,发现台灯L1不亮,但L正常发光,电路中开关及导线良好,用试电笔测M点,氖管不发光,再测N点,试电笔发光,下列说法正确的是A.进户零线断路B.台灯L1断路C.试电笔氖管发光人不会触电是因为没有电流通过人体D.人站在地面上手接触台灯接点N时不会触电5.如图所示,电源电压为6V,闭合开关后,电压表的示数为4V,下列描述不正确的是()A.L1两端电压为2VB.L1两端电压为4VC.L2两端电压为4VD.L1和L2两端电压之和为6V6.明明晚上做作业,把台灯插头插在书桌边的插座上,闭合台灯开关,发现台灯不亮,原本发光的右侧电灯熄灭,但左侧灯泡仍正常工作(如图所示)。将台灯插头从插座上拔下后,他用试电笔分别插入插座两孔中,结果发现试电笔的氖管都发光。则故障原因A.可能是进户线的火线上出现了断路B.可能是进户线的零线出现了断路C.一定是a、b两点间的导线出现了断路D.一定是d点左侧的零线出现了断路7.家庭电路中,当进户线的火线与零线的电流不相等,且差值达到一定值时,安装在干路上的漏电保护器就会切断电路.则下列情况可能使漏电保护器切断电路的是A.用电器短路B.用电器金属外壳没有接地C.正在工作的用电器总功率过大D.小孩站在地上,手接触插座上与火线相连插孔的金属体二、填空题(本大题7小题,共21分)8.英国物理学家法拉第首先发现了闭合电路的一部分导体在做_____运动时,导体中会产生感应电流,_____就是根据这个原理制成的。9.手机扫码后支付过程是利用________传递信息的,小明购物后乘匀速上升的电梯上楼,相对于电梯来说,小明是________(选填“运动”或“静止”)的.10.把一个电阻为44Ω的电炉接入电压为220V的电路中,通电10min产生的热量为______________J.连接家庭电路时,要注意检查线路连接处接触情况.若接触不良,电流通过时产生的热量会更多.容易引起火灾.因为相比接触良好时连接处的电阻________(更大/更小).11.现代小区楼道装有多功能电子门铃,可以通过其内置摄像镜头识别来访者.其摄像镜头相当于凸透镜,若镜头的焦距为10cm,为了能成清晰的像,人到镜头的距离u应_________(选填“u>20cm”、“10cm<u<20cm”或“u<10cm”).12.华为与库卡公司联合推出5G机器人项目.如图是一主一副两机器人在展厅内表演打击乐.吊钹在鼓棒的敲击下__________发声,机器人用不同的力度击打吊钹,来改变声音的__________.13.如图所示是太阳能LED照明路灯,LED是一种发光二极管,它是由_____材料制成的,可以把电能直接转化成_____能,太阳能是_____(选填“可再生”或“不可再生”)能源、清洁无污染,它是在太阳内部氢原子核发生_____(选填“裂变”或聚变”)释放出巨大的能量....

1、当您付费下载文档后,您只拥有了使用权限,并不意味着购买了版权,文档只能用于自身使用,不得用于其他商业用途(如 [转卖]进行直接盈利或[编辑后售卖]进行间接盈利)。
2、本站所有内容均由合作方或网友上传,本站不对文档的完整性、权威性及其观点立场正确性做任何保证或承诺!文档内容仅供研究参考,付费前请自行鉴别。
3、如文档内容存在违规,或者侵犯商业秘密、侵犯著作权等,请点击“违规举报”。

碎片内容

湖北省十堰市郧阳区重点名校2023-2024学年中考适应性考试物理试题含解析.doc

确认删除?