电脑桌面
添加内谋知识网--内谋文库,文书,范文下载到电脑桌面
安装后可以在桌面快捷访问

湖北省孝感市孝南区八校(长湖中学2024年初中物理毕业考试模拟冲刺卷含解析.doc

湖北省孝感市孝南区八校(长湖中学2024年初中物理毕业考试模拟冲刺卷含解析.doc_第1页
1/18
湖北省孝感市孝南区八校(长湖中学2024年初中物理毕业考试模拟冲刺卷含解析.doc_第2页
2/18
湖北省孝感市孝南区八校(长湖中学2024年初中物理毕业考试模拟冲刺卷含解析.doc_第3页
3/18
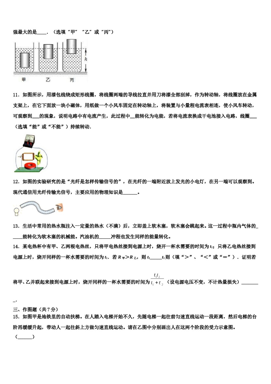
湖北省孝感市孝南区八校(长湖中学2024年初中物理毕业考试模拟冲刺卷请考生注意:1.请用2B铅笔将选择题答案涂填在答题纸相应位置上,请用0.5毫米及以上黑色字迹的钢笔或签字笔将主观题的答案写在答题纸相应的答题区内。写在试题卷、草稿纸上均无效。2.答题前,认真阅读答题纸上的《注意事项》,按规定答题。一、单项选择题(本大题7小题,每题3分,共21分)1.电梯匀速上升过程中,电梯的A.动能保持不变B.机械能保持不变C.重力势能保持不变D.动能转化为重力势能2.2012年黄冈市利用如图所示的“坐位体前屈测试仪”对初中毕业生进行了身体柔韧性测试.测试者向前推动滑块,滑块被推动的距离越大,仪器的示数就越大.若琦同学设计了四种电路(如图所示)模拟测试,并要求电路中滑动变阻器的滑片向右滑动时,电表示数增大.其中符合要求的电路是A.B.C.D.3.如图所示,均匀圆柱体甲和盛有液体的圆柱形容器乙放置在水平地面上。现沿水平方向切去部分甲并从容器乙中抽出相同体积的液体后,此时甲剩余部分对地面的压力等于剩余液体对容器乙底部的压力。关于甲原来对地面的压强p甲、液体原来对容器乙底部的压强p乙的判断,正确的是A.p甲一定大于p乙B.p甲可能等于p乙C.p甲一定等于p乙D.p甲一定小于p乙4.如图所示电路,电源电压保持不变.只闭合开关S,电流表的示数为0.2A,再闭合开关S1,电流表的示数变化了0.3A.那么闭合S、S1后,R1与R2的电功率之比是A.2:3B.3:2C.5:2D.1:25.“一切物体在没有受到力的作用时,总保持静止状态或匀速直线运动状态.”总结概括出这重要规律的科学家是A.亚里士多德B.伽利略C.牛顿D.托里拆利6.如图,给试管里的水加热,水沸腾后,水蒸气推动橡皮塞冲出试管口,这个过程与四冲程汽油机的哪一个冲程中的能量转化是相同的()A.吸气冲程B.压缩冲程C.做功冲程D.排气冲程7.关于运动和力,下列说法正确的是A.运动的物体一定受到摩擦力的作用B.做曲线运动的物体一定受到力的作用C.物体一定沿着受到的力的方向运动D.用杯子把水泼出去是利用了杯子的惯性二、填空题(本大题7小题,共21分)8.近年来,冬季取暖有了新方法:利用石墨烯电热涂料供暖.涂料通电发热后,通过_____方式改变房间内空气的内能.一间空房的地面面积是14㎡,高为3m,在房间的三面墙上各涂有某品牌石墨烯电热涂料1㎡,该涂料的单位发热功率为1200W/㎡.现同时给它们通电,5min内可使室温升高10℃,此过程中房间内平均每秒钟损失的热量是______J.[空气密度为1.3kg/m3、空气比热容为1.0×103J/(kg•℃)].9.如图所示将一支铅笔插入水中,看到水面下的部分变得向上弯折了,这是由于光从_______射入______中发生折射的缘故.10.如图所示,在水平桌面上有甲、乙、丙三个完全相同的容器,装有不同的液体,现将三个完全相同的圆柱体分别放入容器的液体中,静止时三个容器的液面恰好相平.在三个容器中,液体密度最小的是____,三种液体对容器底的压强最大的是____.(选填“甲”“乙”或“丙”)11.如图所示,用漆包线绕成矩形线圈,将线圈两端的导线拉直并用刀将漆全部刮掉,作为转动轴,将线圈放在金属支架上,在它下面放一块小磁体,用纸做一个小风车固定在转动轴上,将装置与小量程电流表相连,使小风车转动,可观察到的现象,说明电路中有电流产生,此过程中能转化为电能,若将电流表换成干电池接入电路,线圈(选填“能”或“不能”)持续转动.12.如图的实验研究的是“光纤是怎样传输信号的”,在光纤的一端附近放上发光的小电灯,在另一端可以观察到。现代通信用光纤传输光信号,主要应用的物理知识是______。13.生活中常用的热水瓶注入一定量的热水(不满)后,立即盖上软木塞,软木塞会跳起来。这一过程中瓶内气体的_____能转化为软木塞的机械能。汽油机的_____冲程也发生同样的能量转化。14.某电热杯中有甲、乙两根电热丝,只将甲电热丝接到电源上时,烧开一杯水需要的时间为t1;只将乙电热丝接到电源上时,烧开同样的一杯水需要的时间为t1.若R甲>R乙,则t1_____t1则(填“>”、“<”或“=”).证明若将甲、乙并联起来接到电源上时,烧开同样...

1、当您付费下载文档后,您只拥有了使用权限,并不意味着购买了版权,文档只能用于自身使用,不得用于其他商业用途(如 [转卖]进行直接盈利或[编辑后售卖]进行间接盈利)。
2、本站所有内容均由合作方或网友上传,本站不对文档的完整性、权威性及其观点立场正确性做任何保证或承诺!文档内容仅供研究参考,付费前请自行鉴别。
3、如文档内容存在违规,或者侵犯商业秘密、侵犯著作权等,请点击“违规举报”。

碎片内容

湖北省孝感市孝南区八校(长湖中学2024年初中物理毕业考试模拟冲刺卷含解析.doc

确认删除?