电脑桌面
添加内谋知识网--内谋文库,文书,范文下载到电脑桌面
安装后可以在桌面快捷访问

湖北省随州市广水市西北协作区2024届中考物理押题卷含解析.doc

湖北省随州市广水市西北协作区2024届中考物理押题卷含解析.doc_第1页
1/17
湖北省随州市广水市西北协作区2024届中考物理押题卷含解析.doc_第2页
2/17
湖北省随州市广水市西北协作区2024届中考物理押题卷含解析.doc_第3页
3/17
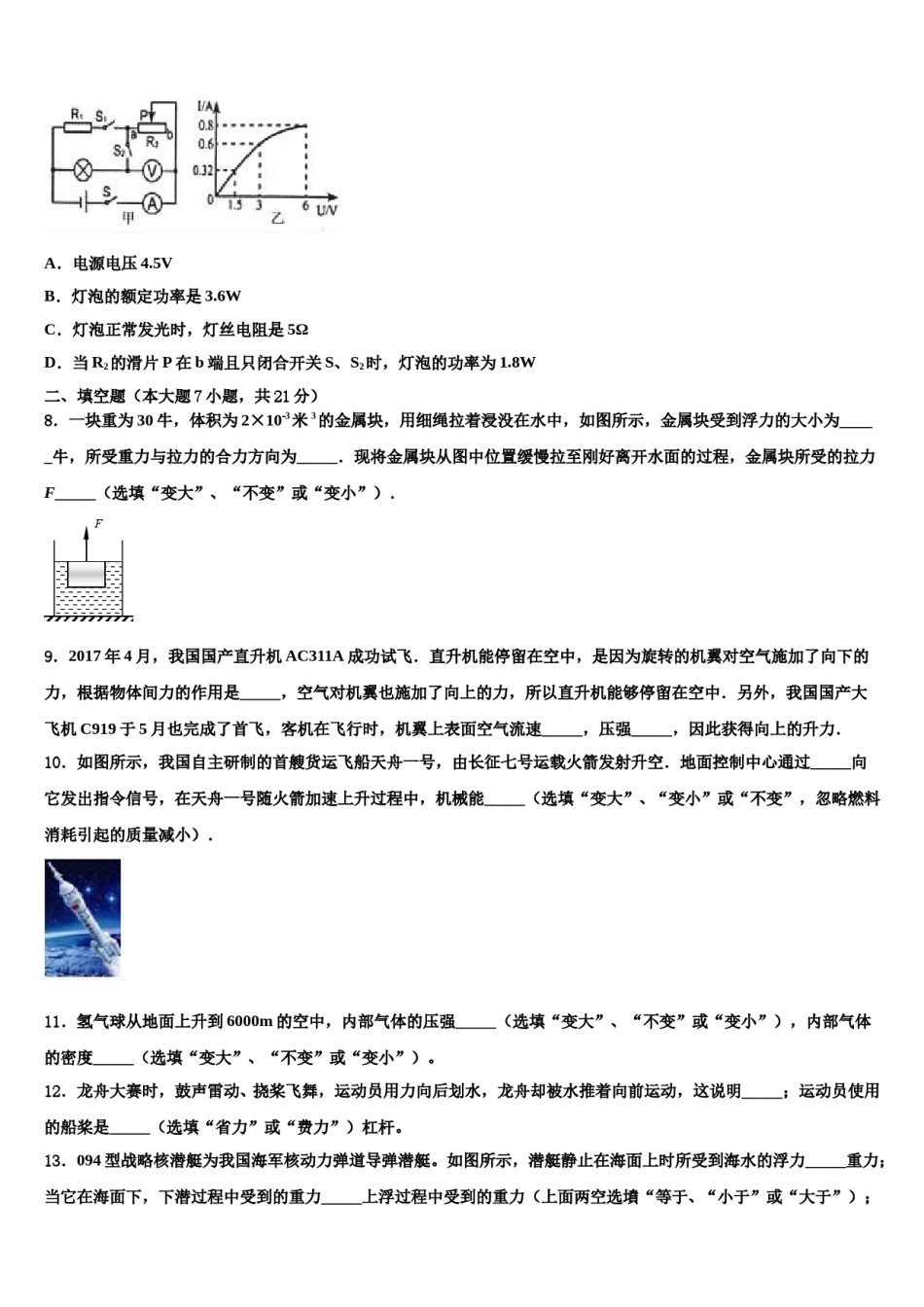
湖北省随州市广水市西北协作区2024届中考物理押题卷注意事项:1.答卷前,考生务必将自己的姓名、准考证号填写在答题卡上。2.回答选择题时,选出每小题答案后,用铅笔把答题卡上对应题目的答案标号涂黑,如需改动,用橡皮擦干净后,再选涂其它答案标号。回答非选择题时,将答案写在答题卡上,写在本试卷上无效。3.考试结束后,将本试卷和答题卡一并交回。一、单项选择题(本大题7小题,每题3分,共21分)1.对物理量的估测,是一种良好的学习习惯,也是学好物理的基本功之一.下面是王宇同学的一些估算值,你认为符合实际的是A.物理课本的宽度大约为18cmB.公路上汽车的正常行驶速度大约为360km/hC.一个鸡蛋的重力大约为10ND.电热水壶的功率大约为50W2.由一个电源、两个小灯泡、一个电键和几根导线连接成一个电路.当断开电键时,两个灯泡都不发光;闭合电键,两个灯泡都发光,则下面说法中正确的是B.两灯泡一定是并联连接A.两灯泡一定是串联连接C.以上两种情况都有可能D.以上都不对3.将木棒的一端缠绕一些铜丝,能使木棒竖直浮在液体中,这就制成了一个很有用的简易密度计.将它分别放到盛有不同液体的杯中,静止时的情景如图所示.对于这个简易密度计所运用的知识,下列说法中正确的是()A.它在甲液体中所受的重力大于浮力B.可以用它直接测出液体密度值C.用它可以判断出乙液体的密度小D.它在两种不同液体中所受浮力相等4.下面是某位同学对部分诗句中蕴涵的物理知识的理解:①“群峰倒影山浮水”-倒影由于光的反射形成的实像;②“夜半钟声到客船”-人能辨别传来的是“钟”声是根据声音的音调来判断的;③“悬崖勒马收缰晚”-“收缰晚”是由于物体受到惯性的作用;④“坐地日行八万里”-“坐地”是人对于地球是静止的。其中正确的是A.B.C.D.5.2022年北京将举办第24届冬季奥林匹克运动会,我国提出“三亿人参与冰雪运动的”的目标.图是滑雪运动员从山上滑下的情景,下列有关说法中正确的是A.运动员加速下滑是因为运动员具有惯性B.运动员穿上滑雪板,是为了减小对地面的压力C.运动员穿加速下滑过程中重力势能减小、动能增加D.运动员下滑过程中滑雪板所受的重力与地面对滑雪板的支持力是一对平衡力6.硫化镉(CdS)晶体是一种光敏材料,其电阻随光照强度增大而减小.如图所示,用它和继电器组成自动控制电路来控制路灯,白天灯熄,夜晚灯亮.下列说法错误的是A.白天流过CdS的电流比夜晚大B.给路灯供电的电源应接在a、b两端C.将电阻R调小些可缩短路灯点亮时间D.夏天夜暮降临晚些,要保证在相同日照条件下打开路灯,应将电阻R调大些7.如图甲所示,电源电压不变,R1=10Ω,滑动变阻器R2标有“5Ω1A”字样.当R2的滑片P在b端且只闭合开关S、S1时,电流表的示数为0.4A;当R2的滑片P在a端且同时闭合S、S1、S2时,灯泡正常发光;当R2的滑片P在b端且只闭合开关S、S2时,电压表的示数为3V;如图乙是灯泡的电流﹣电压图象,下列说法正确的是()A.电源电压4.5VB.灯泡的额定功率是3.6WC.灯泡正常发光时,灯丝电阻是5ΩD.当R2的滑片P在b端且只闭合开关S、S2时,灯泡的功率为1.8W二、填空题(本大题7小题,共21分)8.一块重为30牛,体积为2×103米3的金属块,用细绳拉着浸没在水中,如图所示,金属块受到浮力的大小为_____牛,所受重力与拉力的合力方向为_____.现将金属块从图中位置缓慢拉至刚好离开水面的过程,金属块所受的拉力F_____(选填“变大”、“不变”或“变小”).9.2017年4月,我国国产直升机AC311A成功试飞.直升机能停留在空中,是因为旋转的机翼对空气施加了向下的力,根据物体间力的作用是_____,空气对机翼也施加了向上的力,所以直升机能够停留在空中.另外,我国国产大飞机C919于5月也完成了首飞,客机在飞行时,机翼上表面空气流速_____,压强_____,因此获得向上的升力.10.如图所示,我国自主研制的首艘货运飞船天舟一号,由长征七号运载火箭发射升空.地面控制中心通过_____向它发出指令信号,在天舟一号随火箭加速上升过程中,机械能_____(选填“变大”、“变小”或“不变”,忽略燃料消耗引起的质量减小).11.氢气球从地面...

1、当您付费下载文档后,您只拥有了使用权限,并不意味着购买了版权,文档只能用于自身使用,不得用于其他商业用途(如 [转卖]进行直接盈利或[编辑后售卖]进行间接盈利)。
2、本站所有内容均由合作方或网友上传,本站不对文档的完整性、权威性及其观点立场正确性做任何保证或承诺!文档内容仅供研究参考,付费前请自行鉴别。
3、如文档内容存在违规,或者侵犯商业秘密、侵犯著作权等,请点击“违规举报”。

碎片内容

湖北省随州市广水市西北协作区2024届中考物理押题卷含解析.doc

确认删除?