电脑桌面
添加内谋知识网--内谋文库,文书,范文下载到电脑桌面
安装后可以在桌面快捷访问

湖北省黄石市白沙片区2023-2024学年毕业升学考试模拟卷物理卷含解析.doc

湖北省黄石市白沙片区2023-2024学年毕业升学考试模拟卷物理卷含解析.doc_第1页
1/16
湖北省黄石市白沙片区2023-2024学年毕业升学考试模拟卷物理卷含解析.doc_第2页
2/16
湖北省黄石市白沙片区2023-2024学年毕业升学考试模拟卷物理卷含解析.doc_第3页
3/16
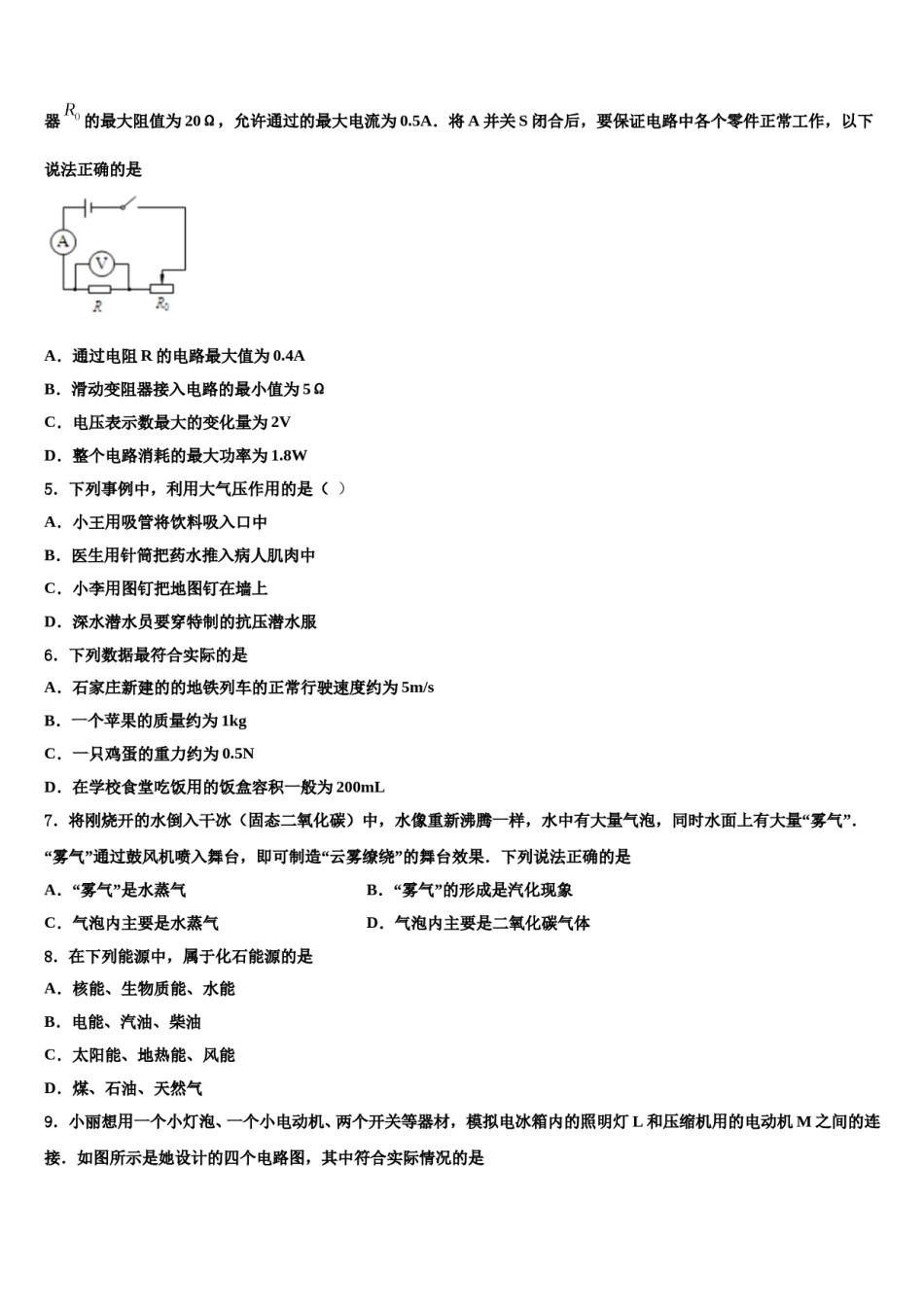
湖北省黄石市白沙片区2023-2024学年毕业升学考试模拟卷物理卷注意事项:1.答题前,考生先将自己的姓名、准考证号码填写清楚,将条形码准确粘贴在条形码区域内。2.答题时请按要求用笔。3.请按照题号顺序在答题卡各题目的答题区域内作答,超出答题区域书写的答案无效;在草稿纸、试卷上答题无效。4.作图可先使用铅笔画出,确定后必须用黑色字迹的签字笔描黑。5.保持卡面清洁,不要折暴、不要弄破、弄皱,不准使用涂改液、修正带、刮纸刀。一、单选题(本大题共10小题,共30分)1.如图所示,物理课本涉及的几个工具,其中属于省力杠杆的是A.B.C.D.2.今年2月底,某国产手机品牌发布了其首款折叠屏幕+5G手机,其使用柔性LED(有机发光二极管)可让手机折叠屏幕的关键技术,还搭配了双金属外壳的设计,同时为了满足散热以及控制机身厚度的要求,使用了升级版的石墨烯散热技术,关于这款手机所利用到的材料属性描述不正确的是A.柔性LED的硬度较小B.柔性LED的表面透光性好C.金属外壳的导电性好D.石墨烯的导热性好3.生活中的热现象随处可见,下列说法正确的是A.夏天洒水降温,是利用水升华吸热B.冬天搓手取暖,说明热传递可以改变内能C.海边昼夜温差小,是因为海水的比热容小D.端午节米棕飘香,说明分子不停做热运动4.13班的物理学霸邱浩威同学学习刻苦,善于思考,一次在做电学实验时按照如图所示的电路将电学器材连接,电流表量程为0~0.6A,电压表的量程为0~3V,电源两端的电压为6V且保持不变,电阻R的阻值为10Ω,滑动变阻器的最大阻值为20Ω,允许通过的最大电流为0.5A.将A并关S闭合后,要保证电路中各个零件正常工作,以下说法正确的是A.通过电阻R的电路最大值为0.4AB.滑动变阻器接入电路的最小值为5ΩC.电压表示数最大的变化量为2VD.整个电路消耗的最大功率为1.8W5.下列事例中,利用大气压作用的是()A.小王用吸管将饮料吸入口中B.医生用针筒把药水推入病人肌肉中C.小李用图钉把地图钉在墙上D.深水潜水员要穿特制的抗压潜水服6.下列数据最符合实际的是A.石家庄新建的的地铁列车的正常行驶速度约为5m/sB.一个苹果的质量约为1kgC.一只鸡蛋的重力约为0.5ND.在学校食堂吃饭用的饭盒容积一般为200mL7.将刚烧开的水倒入干冰(固态二氧化碳)中,水像重新沸腾一样,水中有大量气泡,同时水面上有大量“雾气”.“雾气”通过鼓风机喷入舞台,即可制造“云雾缭绕”的舞台效果.下列说法正确的是A.“雾气”是水蒸气B.“雾气”的形成是汽化现象C.气泡内主要是水蒸气D.气泡内主要是二氧化碳气体8.在下列能源中,属于化石能源的是A.核能、生物质能、水能B.电能、汽油、柴油C.太阳能、地热能、风能D.煤、石油、天然气9.小丽想用一个小灯泡、一个小电动机、两个开关等器材,模拟电冰箱内的照明灯L和压缩机用的电动机M之间的连接.如图所示是她设计的四个电路图,其中符合实际情况的是A.B.C.D.10.甲、乙两物体质量都为1kg,丙物体质量为2kg,三个物体温度都升高1℃,吸收热量如图所示,以下说法正确的是()A.乙的比热容与丙的相等B.甲的比热容比乙的大C.甲的温度升高1℃,需吸收2000J的热量D.甲、乙的温度都降低1℃,乙比甲放出的热量多二、多选题(本大题共3小题,共12分)11.下面是连线题,正确的是A.B.C.D.12.下列说法中正确的是()A.司南能够指南北是利用了磁体受地磁场的作用B.电动机能够把机械能转化为电能C.发电机是根据电磁感应现象制成的D.导体中的负电荷在做定向移动时一定产生磁场13.一瓶矿泉水放在冰箱冷冻室里,过一段时间,水全部结成冰,则水结冰后()A.质量变大B.质量不变C.密度变小D.密度不变三、填空题(本大题共5小题,共10分)14.有一个质量540g,体积360cm3的空心铝球,其空心部分的体积是________cm3;如果在空心部分注满水后,总质量是________g.(铝的密度2.7×103kg/m3)15.在进行中考英语听力考试时,考场内各试室的有线扬声器的连接方式是______联.电动机的符号是______.16.在生产生活中,人们常用的简单机械除了杠杆、滑轮,还有轮轴和斜面.如图所示,螺丝刀就是一个轮轴的实例,手柄...

1、当您付费下载文档后,您只拥有了使用权限,并不意味着购买了版权,文档只能用于自身使用,不得用于其他商业用途(如 [转卖]进行直接盈利或[编辑后售卖]进行间接盈利)。
2、本站所有内容均由合作方或网友上传,本站不对文档的完整性、权威性及其观点立场正确性做任何保证或承诺!文档内容仅供研究参考,付费前请自行鉴别。
3、如文档内容存在违规,或者侵犯商业秘密、侵犯著作权等,请点击“违规举报”。

碎片内容

湖北省黄石市白沙片区2023-2024学年毕业升学考试模拟卷物理卷含解析.doc

确认删除?