电脑桌面
添加内谋知识网--内谋文库,文书,范文下载到电脑桌面
安装后可以在桌面快捷访问

湖南省株洲市荷塘区2024年中考押题物理预测卷含解析.doc

湖南省株洲市荷塘区2024年中考押题物理预测卷含解析.doc_第1页
1/18
湖南省株洲市荷塘区2024年中考押题物理预测卷含解析.doc_第2页
2/18
湖南省株洲市荷塘区2024年中考押题物理预测卷含解析.doc_第3页
3/18
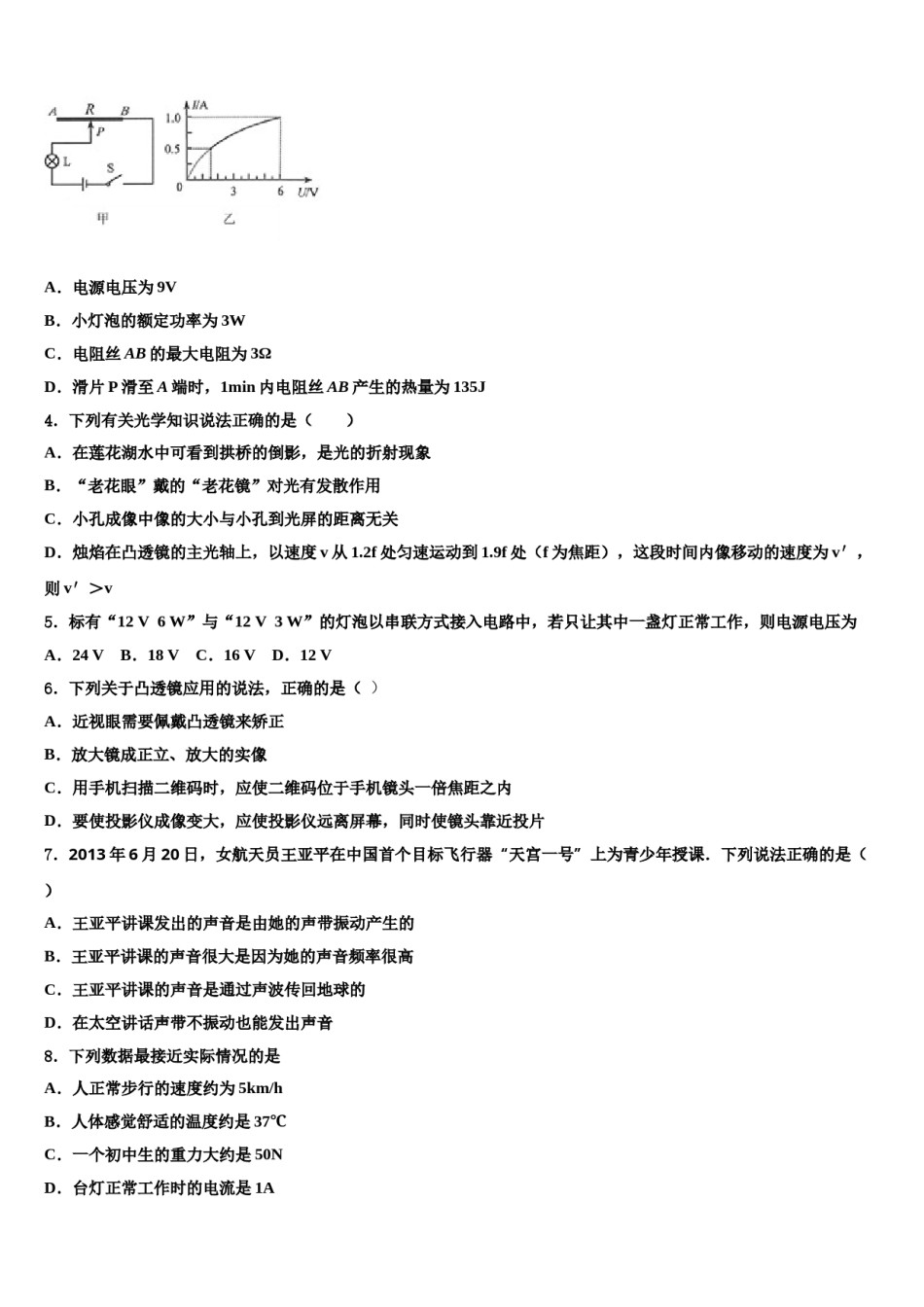
湖南省株洲市荷塘区2024年中考押题物理预测卷注意事项:1.答卷前,考生务必将自己的姓名、准考证号填写在答题卡上。2.回答选择题时,选出每小题答案后,用铅笔把答题卡上对应题目的答案标号涂黑,如需改动,用橡皮擦干净后,再选涂其它答案标号。回答非选择题时,将答案写在答题卡上,写在本试卷上无效。3.考试结束后,将本试卷和答题卡一并交回。一、单选题(本大题共10小题,共30分)1.如图所示电路中,闭合开关,将滑动变阻器的滑片P从a向b滑动时,灯的亮度A.变亮B.变暗C.先变亮后变暗D.先变暗后变亮2.如图所示,滑轮组的每个滑轮质量相同,用它们将重为G1、G2的货物提高相同的高度(不计绳重和摩擦),下列说法正确的是A.用同一个滑轮组提起不同的重物,机械效率不变B.若G1=G2,则甲的机械效率大于乙的机械效率C.若G1=G2,则拉力F1与F2所做的总功相等D.若G1=G2,则甲、乙滑轮组所做的额外功相等3.如图甲所示,粗细均匀的电阻丝AB(AB的阻值不随温度变化)通过滑片P连入电路,小灯泡的额定电压为6V.闭合开关S后,滑片P从最左端A滑到最右端B的过程中,小灯泡的I-U图象如图乙所示.下列计算结果正确的是A.电源电压为9VB.小灯泡的额定功率为3WC.电阻丝AB的最大电阻为3ΩD.滑片P滑至A端时,1min内电阻丝AB产生的热量为135J4.下列有关光学知识说法正确的是()A.在莲花湖水中可看到拱桥的倒影,是光的折射现象B.“老花眼”戴的“老花镜”对光有发散作用C.小孔成像中像的大小与小孔到光屏的距离无关D.烛焰在凸透镜的主光轴上,以速度v从1.2f处匀速运动到1.9f处(f为焦距),这段时间内像移动的速度为v′,则v′>v5.标有“12V6W”与“12V3W”的灯泡以串联方式接入电路中,若只让其中一盏灯正常工作,则电源电压为A.24VB.18VC.16VD.12V6.下列关于凸透镜应用的说法,正确的是()A.近视眼需要佩戴凸透镜来矫正B.放大镜成正立、放大的实像C.用手机扫描二维码时,应使二维码位于手机镜头一倍焦距之内D.要使投影仪成像变大,应使投影仪远离屏幕,同时使镜头靠近投片7.2013年6月20日,女航天员王亚平在中国首个目标飞行器“天宫一号”上为青少年授课.下列说法正确的是()A.王亚平讲课发出的声音是由她的声带振动产生的B.王亚平讲课的声音很大是因为她的声音频率很高C.王亚平讲课的声音是通过声波传回地球的D.在太空讲话声带不振动也能发出声音8.下列数据最接近实际情况的是A.人正常步行的速度约为5km/hB.人体感觉舒适的温度约是37℃C.一个初中生的重力大约是50ND.台灯正常工作时的电流是1A9.如图,用大小相等的拉力F,分别沿斜面和水平面拉木箱,拉力方向和运动方向始终一致,运动时间tab>tcd,运动距离sab=scd,比较两种情况下拉力所做的功和功率()A.ab段做功较多B.ab段与cd段的功一样多C.ab段功率较大D.ab段与cd段的功率一样大10.下列有关热和能的说法中,正确的是()A.机械能为零的物体,内能一定也为零B.热量总是从内能大的物体向内能小的物体传递C.汽油机的压缩冲程中,主要是用做功的方法增加了气缸内物质的内能D.炽热的铁水具有内能,冰冷的铁块不具有内能二、多选题(本大题共3小题,共12分)11.下列说法中正确的是A.磁铁只能吸引铁制品B.根据电磁感应现象制成了发电机C.小磁针可以用来判断磁场中某点磁场的方向D.导体在磁场中做切割磁感线运动,一定产生感应电流12.如图所示,一个小球从某一高度下落,在接触轻质弹簧并压缩弹簧竖直向下运动的过程中,不计空气阻力,下列关于此过程说法正确的是A.小球的机械能一直在减小B.当小球向下的速度为0时所受的弹力最大C.小球从刚开始接触弹簧时开始做减速运动D.小球不再下降时所受的合力为013.在相同的溢水杯中分别盛满不同的液体,再放入两个完全相同的小球,如图所示.当小球静止时,甲、乙两杯中溢出液体的重力分别是0.4N和0.5N,取g=10N/kg,则下列说法正确的是A.小球的质量是50gB.甲杯中小球受到的浮力小于0.4NC.甲杯中液体对杯底的压强等于乙杯内液体对容器底部的压强D.甲杯内液体对杯底的压力小于乙杯内液体对杯底的压力三、填空题(本大题共5小题...

1、当您付费下载文档后,您只拥有了使用权限,并不意味着购买了版权,文档只能用于自身使用,不得用于其他商业用途(如 [转卖]进行直接盈利或[编辑后售卖]进行间接盈利)。
2、本站所有内容均由合作方或网友上传,本站不对文档的完整性、权威性及其观点立场正确性做任何保证或承诺!文档内容仅供研究参考,付费前请自行鉴别。
3、如文档内容存在违规,或者侵犯商业秘密、侵犯著作权等,请点击“违规举报”。

碎片内容

湖南省株洲市荷塘区2024年中考押题物理预测卷含解析.doc

确认删除?