电脑桌面
添加内谋知识网--内谋文库,文书,范文下载到电脑桌面
安装后可以在桌面快捷访问

湖南省汨罗市沙溪中学2024年中考五模物理试题含解析.doc

湖南省汨罗市沙溪中学2024年中考五模物理试题含解析.doc_第1页
1/15
湖南省汨罗市沙溪中学2024年中考五模物理试题含解析.doc_第2页
2/15
湖南省汨罗市沙溪中学2024年中考五模物理试题含解析.doc_第3页
3/15
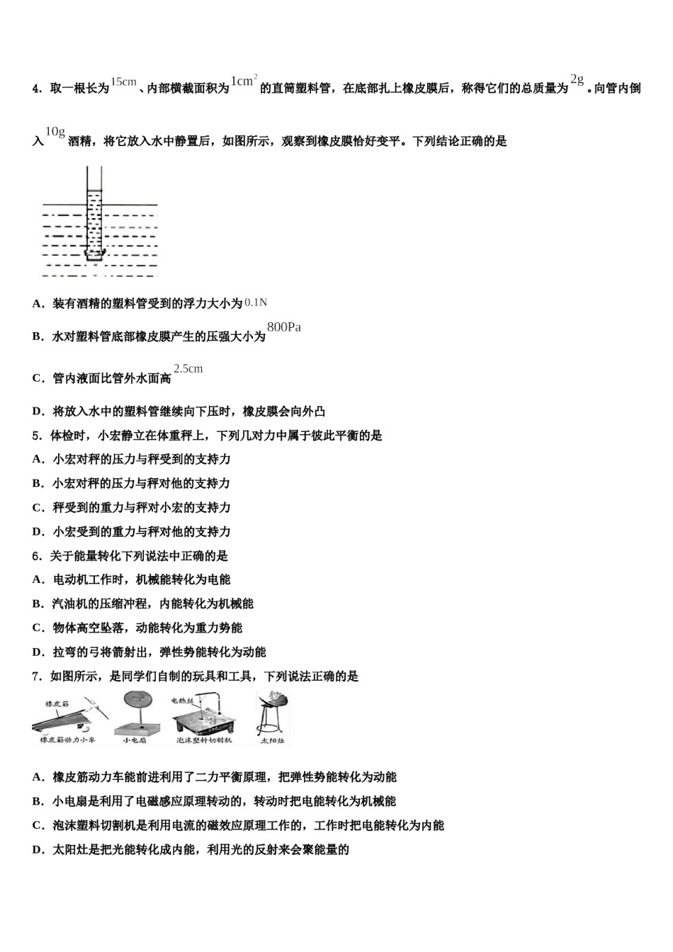
湖南省汨罗市沙溪中学2024年中考五模物理试题注意事项:1.答卷前,考生务必将自己的姓名、准考证号、考场号和座位号填写在试题卷和答题卡上。用2B铅笔将试卷类型(B)填涂在答题卡相应位置上。将条形码粘贴在答题卡右上角"条形码粘贴处"。2.作答选择题时,选出每小题答案后,用2B铅笔把答题卡上对应题目选项的答案信息点涂黑;如需改动,用橡皮擦干净后,再选涂其他答案。答案不能答在试题卷上。3.非选择题必须用黑色字迹的钢笔或签字笔作答,答案必须写在答题卡各题目指定区域内相应位置上;如需改动,先划掉原来的答案,然后再写上新答案;不准使用铅笔和涂改液。不按以上要求作答无效。4.考生必须保证答题卡的整洁。考试结束后,请将本试卷和答题卡一并交回。一、单选题(本大题共10小题,共30分)1.雷雨天,电闪雷鸣.关于其中物理知识的说法中正确的是A.堵上耳朵听到雷声变小,这是在传播过程中减弱噪声B.我们能分辨雷声和雨声,主要是依据它们的响度不同C.我们先看见是闪电后听到雷声,这表明光比声音传播得快D.我们听到的雷声震耳欲聋,这表明它是超声波2.如图所示,手表的表蒙子上靠近旋钮处有一个透明的玻璃“凸起”,透过它可以看到一个较大的日历数字,这个玻璃“凸起”相当于一块凸透镜,关于它的成像原理和特点正确的是A.光的反射,正立等大的虚像B.光的折射,正立放大的虚像C.光的反射,正立放大的虚像D.光的折射,正立放大的实像3.下列有关信息和能源说法正确的是A.我国自主建立的北斗卫星定位系统是利用电磁波传递信息的B.目前世界上已投入使用的核电站有利用核聚变发电的也有利用核裂变发电的C.煤、石油、水力、太阳能、风能等属于可再生能源D.电吹风主要利用电磁波的能量特性进行工作4.取一根长为、内部横截面积为的直筒塑料管,在底部扎上橡皮膜后,称得它们的总质量为。向管内倒入酒精,将它放入水中静置后,如图所示,观察到橡皮膜恰好变平。下列结论正确的是A.装有酒精的塑料管受到的浮力大小为B.水对塑料管底部橡皮膜产生的压强大小为C.管内液面比管外水面高D.将放入水中的塑料管继续向下压时,橡皮膜会向外凸5.体检时,小宏静立在体重秤上,下列几对力中属于彼此平衡的是A.小宏对秤的压力与秤受到的支持力B.小宏对秤的压力与秤对他的支持力C.秤受到的重力与秤对小宏的支持力D.小宏受到的重力与秤对他的支持力6.关于能量转化下列说法中正确的是A.电动机工作时,机械能转化为电能B.汽油机的压缩冲程,内能转化为机械能C.物体高空坠落,动能转化为重力势能D.拉弯的弓将箭射出,弹性势能转化为动能7.如图所示,是同学们自制的玩具和工具,下列说法正确的是A.橡皮筋动力车能前进利用了二力平衡原理,把弹性势能转化为动能B.小电扇是利用了电磁感应原理转动的,转动时把电能转化为机械能C.泡沫塑料切割机是利用电流的磁效应原理工作的,工作时把电能转化为内能D.太阳灶是把光能转化成内能,利用光的反射来会聚能量的8.2017年12月23日,“陕西U17青少年足球锦标赛”落下帷幕,我校足球队以五战全胜的成绩获得本次赛事的冠军,这是继8月份以来,我校足球队获得的第八个冠军,从而实现了陕西省校园足球全满贯的成绩,下列说法正确的是A.足球踢出去后会慢慢停下来,说明力是维持物体运动的原因B.足球飞行到最高点时,动能不一定为零,但重力势能最大C.足球在草坪上滚动得越来越慢是因为足球的惯性变小了D.如果所有力全部消失,在空中飞行的足球静止不动9.如图所示,小丽用力F把一木块压在竖直墙面上静止,现有以下受力分析,下述受力分析正确的是()①小丽对木块的压力F和墙对木块的弹力是一对平衡力②小丽对木块的压力F和木块的重力是一对平衡力③木块受到的摩擦力和木块的重力是一对平衡力④小丽对木块的压力F和木块对小丽的弹力是一对平衡力A.只有①正确B.只有④正确C.只有①③正确D.只有③④正确10.花香花美令人陶醉,由此产生了不少美妙的诗句及图画,如,元代画家及诗人王冕就有这样的咏梅诗句。在以下的诗句中,能够说明分子运动的是A.冰雪林中著此身B.不同桃李混芳尘C.忽然一夜清香发D.散作乾坤万里春二...

1、当您付费下载文档后,您只拥有了使用权限,并不意味着购买了版权,文档只能用于自身使用,不得用于其他商业用途(如 [转卖]进行直接盈利或[编辑后售卖]进行间接盈利)。
2、本站所有内容均由合作方或网友上传,本站不对文档的完整性、权威性及其观点立场正确性做任何保证或承诺!文档内容仅供研究参考,付费前请自行鉴别。
3、如文档内容存在违规,或者侵犯商业秘密、侵犯著作权等,请点击“违规举报”。

碎片内容

湖南省汨罗市沙溪中学2024年中考五模物理试题含解析.doc

确认删除?