电脑桌面
添加内谋知识网--内谋文库,文书,范文下载到电脑桌面
安装后可以在桌面快捷访问

湖南省邵阳市2023-2024学年中考物理猜题卷含解析.doc

湖南省邵阳市2023-2024学年中考物理猜题卷含解析.doc_第1页
1/19
湖南省邵阳市2023-2024学年中考物理猜题卷含解析.doc_第2页
2/19
湖南省邵阳市2023-2024学年中考物理猜题卷含解析.doc_第3页
3/19
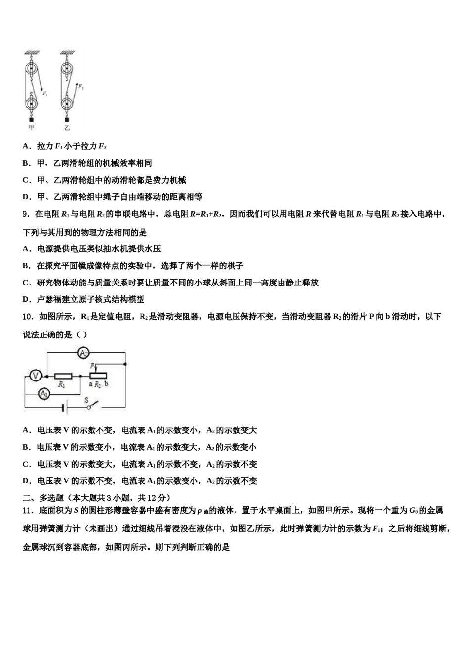
湖南省邵阳市2023-2024学年中考物理猜题卷注意事项:1.答卷前,考生务必将自己的姓名、准考证号填写在答题卡上。2.回答选择题时,选出每小题答案后,用铅笔把答题卡上对应题目的答案标号涂黑,如需改动,用橡皮擦干净后,再选涂其它答案标号。回答非选择题时,将答案写在答题卡上,写在本试卷上无效。3.考试结束后,将本试卷和答题卡一并交回。一、单选题(本大题共10小题,共30分)1.小明用如图所示的滑轮组提升300N重物,在绳子自由端施加的拉力为125N,4s内重物匀速上升2m,不计绳重和轮、轴间摩擦.则A.绳子自由端移动的距离为4mB.动滑轮重50NC.拉力做功的功率为150WD.此过程滑轮组的机械效率为80%2.如图所示,电源电压保持不变,开关S闭合后,灯泡L1、L2都能正常发光,甲、乙两只电表的示数之比为3:5,则L1、L2的额定功率之比是()A.2:3B.3:2C.5:3D.3:53.如图所示是一种定时课间音乐播放装置的原理图,“播放器”是有电流通过时会播放音乐的装罝;“定时开关”是到达设定时间会自动断开的开关.闭合开关S,当“定时开关”处于闭合状态时,指示灯①(填“会”或“不会”)亮,播放器②(填“会”或“不会”)播放音乐;到达设定时间定时开关”处于③(填“闭合”成“断开”)状态,“播放器”播放音乐,下列选项中正确的是()A.①会,②不会,③断开B.①不会,②会,③闭合C.①不会,②会,③断开D.①会,②不会,③闭合4.为了提高中小学生的身体素质,教育部要求学校必须在上午和下午都有大课间,让学生进行体育锻炼,大课间不仅锻炼了孩子们的身心,而且也让校园充满了欢声笑语.下面图与对应描述相符合的是A.甲图学生在跳绳的过程中,没有做功B.乙图学生跑步时,鞋底有花纹是为了增大摩擦C.丙图乒乓球在空中向前飞行时,学生对乒乓球做功D.丁图在技河比赛中,赢的一队的拉力大于输的一队的拉力5.小明同学静立在磅秤上,下列属于平衡力的是A.人的重力与磅秤对人的支持力B.人对磅秤的压力与磅秤对人的支持力C.磅秤的重力与磅秤对人的支持力D.磅秤的重力与人的重力6.晚上,小明在教室里通过窗玻璃看到自己的像,而且室内灯光越亮就越清晰,下列对该现象描述正确的是A.像是由光的反射形成的B.室外越亮像越清晰C.所成的像是实像D.人远离窗玻璃像变小7.下列现象与物态变化对应正确的是()A.冬天窗户上的冰花是水凝固形成的B.一瓶从冰箱冷藏室拿出的矿泉水,瓶外壁上会出现小水珠,是液化现象C.夏天从冰柜中拿出冰棒,周围出现的“白气”是水汽化形成的D.衣柜里的樟脑丸消失了是熔化现象8.如图所示,用完全相同的四个滑轮和两根相同的细绳组成甲、乙两个滑轮组,在各自的自由端施加大小分别为F1和F2的拉力,将相同的重物缓慢提升相同的高度(不计绳重和一切摩擦).下列说法正确的是()A.拉力F1小于拉力F2B.甲、乙两滑轮组的机械效率相同C.甲、乙两滑轮组中的动滑轮都是费力机械D.甲、乙两滑轮组中绳子自由端移动的距离相等9.在电阻R1与电阻R2的串联电路中,总电阻R=R1+R2,因而我们可以用电阻R来代替电阻R1与电阻R2接入电路中,下列与其用到的物理方法相同的是A.电源提供电压类似抽水机提供水压B.在探究平面镜成像特点的实验中,选择了两个一样的棋子C.研究物体动能与质量关系时要让质量不同的小球从斜面上同一高度由静止释放D.卢瑟福建立原子核式结构模型10.如图所示,R1是定值电阻,R2是滑动变阻器,电源电压保持不变,当滑动变阻器R2的滑片P向b滑动时,以下说法正确的是()A.电压表V的示数不变,电流表A1的示数变小,A2的示数变大B.电压表V的示数变小,电流表A1的示数变大,A2的示数变小C.电压表V的示数变大,电流表A1的示数不变,A2的示数不变D.电压表V的示数不变,电流表A1的示数变小,A2的示数不变二、多选题(本大题共3小题,共12分)11.底面积为S的圆柱形薄壁容器中盛有密度为ρ液的液体,置于水平桌面上,如图甲所示。现将一个重为G0的金属球用弹簧测力计(未画出)通过细线吊着浸没在液体中,如图乙所示,此时弹簧测力计的示数为F1;之后将细线剪断,金属球沉到容器底部,如图丙所示。则下列判断正确的是A.金属...

1、当您付费下载文档后,您只拥有了使用权限,并不意味着购买了版权,文档只能用于自身使用,不得用于其他商业用途(如 [转卖]进行直接盈利或[编辑后售卖]进行间接盈利)。
2、本站所有内容均由合作方或网友上传,本站不对文档的完整性、权威性及其观点立场正确性做任何保证或承诺!文档内容仅供研究参考,付费前请自行鉴别。
3、如文档内容存在违规,或者侵犯商业秘密、侵犯著作权等,请点击“违规举报”。

碎片内容

湖南省邵阳市2023-2024学年中考物理猜题卷含解析.doc

确认删除?