电脑桌面
添加内谋知识网--内谋文库,文书,范文下载到电脑桌面
安装后可以在桌面快捷访问

湖南省郴州市北湖区鲁塘中学2024年中考物理最后冲刺模拟试卷含解析.doc

湖南省郴州市北湖区鲁塘中学2024年中考物理最后冲刺模拟试卷含解析.doc_第1页
1/16
湖南省郴州市北湖区鲁塘中学2024年中考物理最后冲刺模拟试卷含解析.doc_第2页
2/16
湖南省郴州市北湖区鲁塘中学2024年中考物理最后冲刺模拟试卷含解析.doc_第3页
3/16
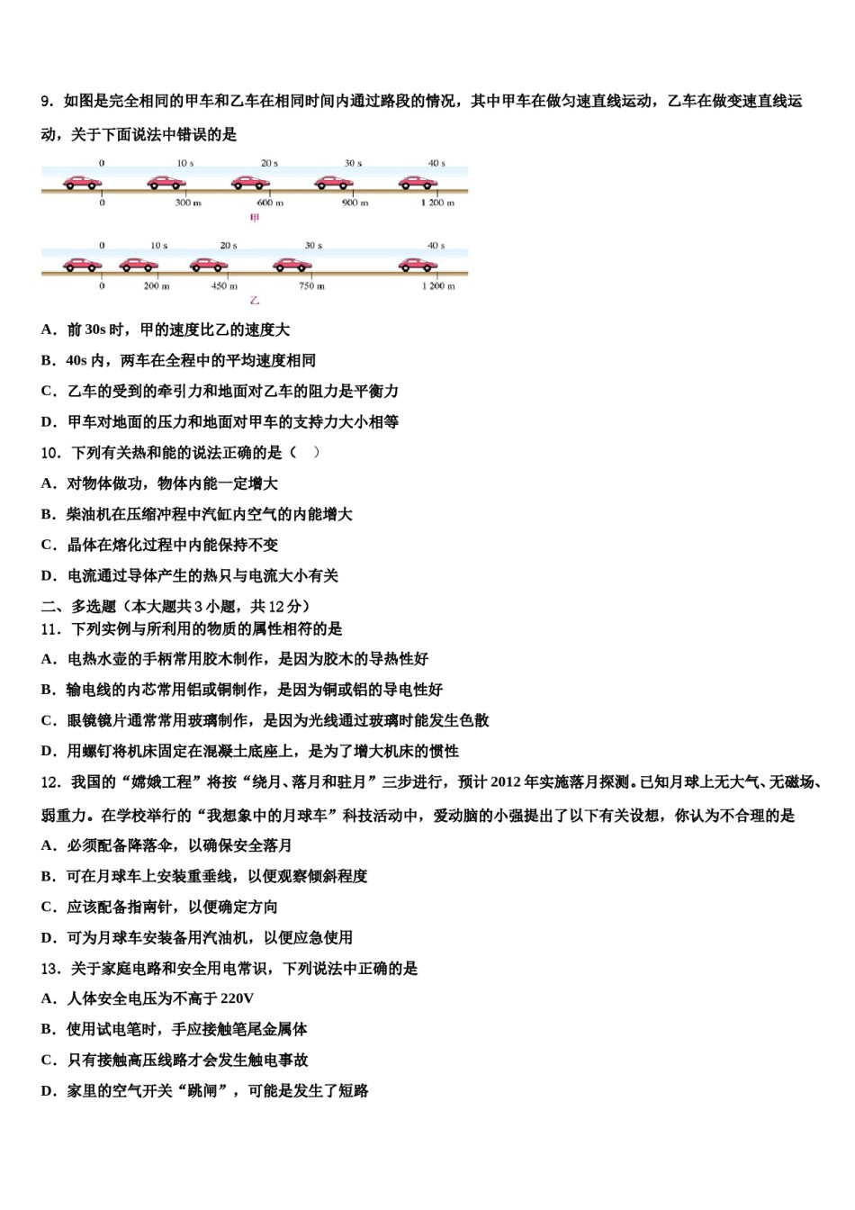
湖南省郴州市北湖区鲁塘中学2024年中考物理最后冲刺模拟试卷注意事项:1.答卷前,考生务必将自己的姓名、准考证号填写在答题卡上。2.回答选择题时,选出每小题答案后,用铅笔把答题卡上对应题目的答案标号涂黑,如需改动,用橡皮擦干净后,再选涂其它答案标号。回答非选择题时,将答案写在答题卡上,写在本试卷上无效。3.考试结束后,将本试卷和答题卡一并交回。一、单选题(本大题共10小题,共30分)1.如图所示的四幅图片中,其中一幅所反映的光学原理与其他三幅不同的是A.瞄准鱼下方叉鱼B.水中的倒影C.照相机D.水中的筷子2.一位小朋友手里拿着的氢气球不小心脱手升到了空中,当气球升到高空时发生了破裂。以下关于气球升到高空破裂的原因分析正确的是A.高空大气压增大,气球体积减小,将气球压破B.高空大气压增大,气球体积增大,将气球胀破C.高空大气压减小,气球体积增大,将气球胀破D.高空大气压减小,气球体积减小,将气球压破3.下列由日常生活联想到的物理知识中,错误的是:A.玩手影游戏,是利用了光的直线传播规律B.足球踢出后仍继续向前运动,是因为它运动时产生惯性C.闻到花香,是因为分子在不停地做无规则热运动D.游泳时向后划水,人向前进,是因为物体间力的作用是相互的4.对于下列四幅图,说法正确的是()A.小明敲鼓时用力越大,鼓发出声音的音调越高B.广口瓶中的空气越稀薄,人听到手机的响声越大C.纸板划得越慢,梳齿振动得越慢,发出的音调越低D.安装"噪声监测仪"可以根治噪声污染5.下列关于压强的说法正确的是()A.飞机升力是由于机翼上下表面的空气流速不同造成压强差所引起的B.拦河坝设计成下宽上窄,原因是液体压强大小随深度增加而减小C.菜刀的刀刃薄,是通过减小受力面积来减小压强D.马德堡半球实验首次测出大气压强值6.甲、乙两车在公路上运动,它们的s﹣t图象(路程﹣时间图象)如图所示.甲、乙的速度分别为v甲、v乙,若甲、乙同时同地同向运动,则:A.v甲=3m/sv乙=0.9m/sB.v甲=1m/sv乙=3m/sC.10s后甲在前,乙在后D.10s后甲、乙相距4m7.下列有关物态变化的现象说法正确的是A.高压锅可以快速将食物煮熟,是因为气压越高沸点越低,因此水可以更快沸腾B.冰箱冷冻室内取出的冰棍上出现白色颗粒,是由空气中的小水滴凝固而成C.夏天炎热的南方,开着空调的车窗外侧出现的水雾,是由水蒸气液化而成的D.冬天寒冷的北方,测量室外气温时不能选用水银温度计,是因为水银的凝固点太低8.下列语句中涉及的光现象与“水中月”形成原因相同的是A.海市蜃楼B.凿壁偷光C.风雨之后见彩虹D.对镜帖花黄9.如图是完全相同的甲车和乙车在相同时间内通过路段的情况,其中甲车在做匀速直线运动,乙车在做变速直线运动,关于下面说法中错误的是A.前30s时,甲的速度比乙的速度大B.40s内,两车在全程中的平均速度相同C.乙车的受到的牵引力和地面对乙车的阻力是平衡力D.甲车对地面的压力和地面对甲车的支持力大小相等10.下列有关热和能的说法正确的是()A.对物体做功,物体内能一定增大B.柴油机在压缩冲程中汽缸内空气的内能增大C.晶体在熔化过程中内能保持不变D.电流通过导体产生的热只与电流大小有关二、多选题(本大题共3小题,共12分)11.下列实例与所利用的物质的属性相符的是A.电热水壶的手柄常用胶木制作,是因为胶木的导热性好B.输电线的内芯常用铝或铜制作,是因为铜或铝的导电性好C.眼镜镜片通常常用玻璃制作,是因为光线通过玻璃时能发生色散D.用螺钉将机床固定在混凝土底座上,是为了增大机床的惯性12.我国的“嫦娥工程”将按“绕月、落月和驻月”三步进行,预计2012年实施落月探测。已知月球上无大气、无磁场、弱重力。在学校举行的“我想象中的月球车”科技活动中,爱动脑的小强提出了以下有关设想,你认为不合理的是A.必须配备降落伞,以确保安全落月B.可在月球车上安装重垂线,以便观察倾斜程度C.应该配备指南针,以便确定方向D.可为月球车安装备用汽油机,以便应急使用13.关于家庭电路和安全用电常识,下列说法中正确的是A.人体安全电压为不高于220VB.使用试电笔时,手应接触笔尾金属体C.只有接触...

1、当您付费下载文档后,您只拥有了使用权限,并不意味着购买了版权,文档只能用于自身使用,不得用于其他商业用途(如 [转卖]进行直接盈利或[编辑后售卖]进行间接盈利)。
2、本站所有内容均由合作方或网友上传,本站不对文档的完整性、权威性及其观点立场正确性做任何保证或承诺!文档内容仅供研究参考,付费前请自行鉴别。
3、如文档内容存在违规,或者侵犯商业秘密、侵犯著作权等,请点击“违规举报”。

碎片内容

湖南省郴州市北湖区鲁塘中学2024年中考物理最后冲刺模拟试卷含解析.doc

确认删除?