电脑桌面
添加内谋知识网--内谋文库,文书,范文下载到电脑桌面
安装后可以在桌面快捷访问

湖南省长沙市天心区部分校2024年中考物理押题试卷含解析.doc

湖南省长沙市天心区部分校2024年中考物理押题试卷含解析.doc_第1页
1/16
湖南省长沙市天心区部分校2024年中考物理押题试卷含解析.doc_第2页
2/16
湖南省长沙市天心区部分校2024年中考物理押题试卷含解析.doc_第3页
3/16
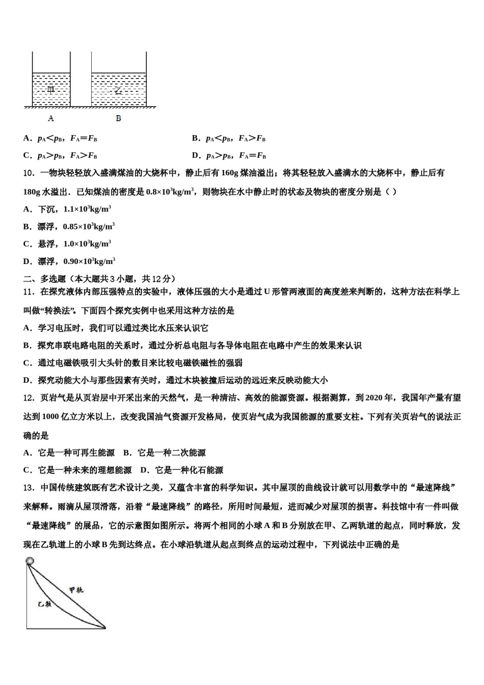
湖南省长沙市天心区部分校2024年中考物理押题试卷考生请注意:1.答题前请将考场、试室号、座位号、考生号、姓名写在试卷密封线内,不得在试卷上作任何标记。2.第一部分选择题每小题选出答案后,需将答案写在试卷指定的括号内,第二部分非选择题答案写在试卷题目指定的位置上。3.考生必须保证答题卡的整洁。考试结束后,请将本试卷和答题卡一并交回。一、单选题(本大题共10小题,共30分)1.图是甲、乙两种物质的质量与体积的关系图象.下列说法错误的是()A.甲物质的质量大于乙物质的质量B.甲物质的密度大于乙物质的密度C.甲物质的质量与体积成正比关系D.乙物质的密度为0.5×103Kg/m32.下列关于声音的说法正确的是A.声音在真空中的传播速度最大B.“闻其声,知其人”是根据声音的音调区分的C.声音的频率越高,音调就越高D.利用超声波清洗钟表,说明声波可以传递信息3.如图所示,四旋翼无人机下方用细线悬挂一个重物,不考虑空气阻力,则无人机在空中()A.悬停时,重物受到的重力与它对细线的拉力是一对平衡力B.加速上升时,细线对重物的拉力大于重物所受的重力C.匀速下降时,重物所受的重力大于细线对重物的拉力D.水平匀速飞行时,悬挂重物的细线会偏离竖直方向4.在如图所示的四个实例中,目的是为了减小摩擦的是A.遇紧急情况时用力捏闸B.给车轴加润滑油C.自行车的车把上刻有花纹D.自行车脚凳上刻花纹5.下列情境的做法中,目的是为了减小摩擦的是A.足球守门员戴着防滑手套B.打羽毛球时手握紧球拍C.给自行车的车轴加润滑油D.运动鞋的底部制有凹凸不平的花纹6.在如图的情景中,如果保持透镜在50cm刻度线处不动,将点燃的蜡烛放在光具座上18cm刻度线处,为了在光屏上得到清晰的像,应该进行的操作以及光屏上像的大小变化情况是A.将光屏左移,像变小B.将光屏右移,像变小C.将光屏左移,像变大D.将光屏右移,像变大7.有一种专门存放贵重物品的“银行”,当人们存放了自己的贵重物品后,要用仪器记录下自己的“手纹”、“眼纹”、“声纹”等,以便今后用这些自己独有的特征才能亲自取走东西,防止被别人盗领走,这里的“声纹”主要记录的是人说话的()A.音调B.响度C.音色D.三者都有8.电梯匀速上升过程中,电梯的B.机械能保持不变A.动能保持不变C.重力势能保持不变D.动能转化为重力势能9.如图所示,底面积不同的平底圆柱形容器A和B分别盛有甲、乙两种液体,两液面相平且甲的质量大于乙的质量。则液体对各自容器底部的压强pA、pB,压力FA、FB的关系是A.pA<pB,FA=FBB.pA<pB,FA>FBC.pA>pB,FA>FBD.pA>pB,FA=FB10.一物块轻轻放入盛满煤油的大烧杯中,静止后有160g煤油溢出;将其轻轻放入盛满水的大烧杯中,静止后有180g水溢出.已知煤油的密度是0.8×103kg/m3,则物块在水中静止时的状态及物块的密度分别是()A.下沉,1.1×103kg/m3B.漂浮,0.85×103kg/m3C.悬浮,1.0×103kg/m3D.漂浮,0.90×103kg/m3二、多选题(本大题共3小题,共12分)11.在探究液体内部压强特点的实验中,液体压强的大小是通过U形管两液面的高度差来判断的,这种方法在科学上叫做“转换法”。下面四个探究实例中也采用这种方法的是A.学习电压时,我们可以通过类比水压来认识它B.探究串联电路电阻的关系时,通过分析总电阻与各导体电阻在电路中产生的效果来认识C.通过电磁铁吸引大头针的数目来比较电磁铁磁性的强弱D.探究动能大小与那些因素有关时,通过木块被撞后运动的远近来反映动能大小12.页岩气是从页岩层中开采出来的天然气,是一种清洁、高效的能源资源。根据测算,到2020年,我国年产量有望达到1000亿立方米以上,改变我国油气资源开发格局,使页岩气成为我国能源的重要支柱。下列有关页岩气的说法正确的是B.它是一种二次能源A.它是一种可再生能源C.它是一种未来的理想能源D.它是一种化石能源13.中国传统建筑既有艺术设计之美,又蕴含丰富的科学知识。其中屋顶的曲线设计就可以用数学中的“最速降线”来解释。雨滴从屋顶滑落,沿着“最速降线”的路径,所用时间最短,进而减少对屋顶的损害。科技馆中有一件叫做“最速降线”的展品...

1、当您付费下载文档后,您只拥有了使用权限,并不意味着购买了版权,文档只能用于自身使用,不得用于其他商业用途(如 [转卖]进行直接盈利或[编辑后售卖]进行间接盈利)。
2、本站所有内容均由合作方或网友上传,本站不对文档的完整性、权威性及其观点立场正确性做任何保证或承诺!文档内容仅供研究参考,付费前请自行鉴别。
3、如文档内容存在违规,或者侵犯商业秘密、侵犯著作权等,请点击“违规举报”。

碎片内容

湖南省长沙市天心区部分校2024年中考物理押题试卷含解析.doc

确认删除?