电脑桌面
添加内谋知识网--内谋文库,文书,范文下载到电脑桌面
安装后可以在桌面快捷访问

湖南省长沙市湖南师大附中博才实验中学2023-2024学年中考物理模试卷含解析.doc

湖南省长沙市湖南师大附中博才实验中学2023-2024学年中考物理模试卷含解析.doc_第1页
1/18
湖南省长沙市湖南师大附中博才实验中学2023-2024学年中考物理模试卷含解析.doc_第2页
2/18
湖南省长沙市湖南师大附中博才实验中学2023-2024学年中考物理模试卷含解析.doc_第3页
3/18
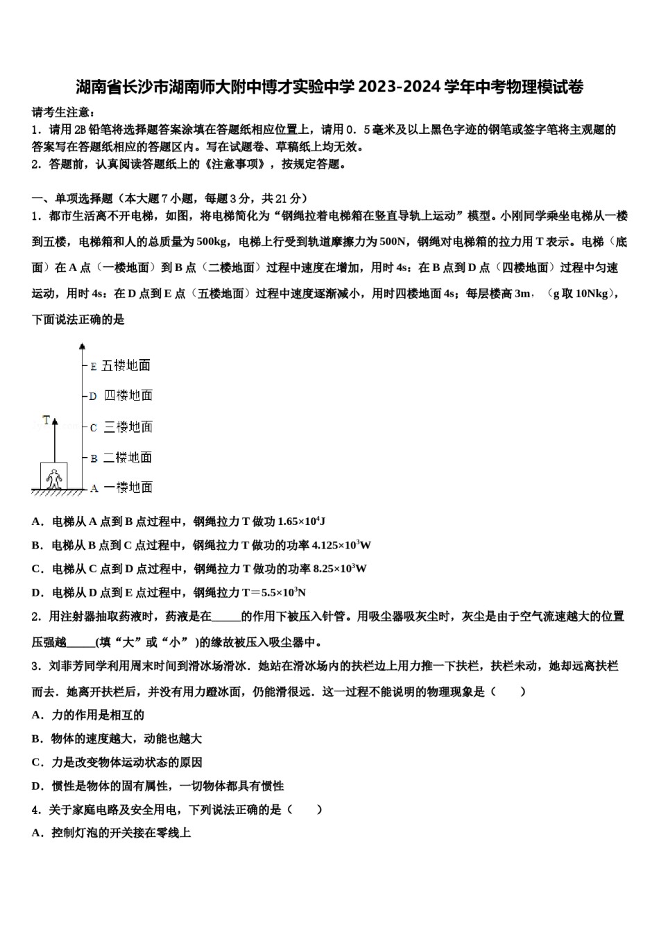
湖南省长沙市湖南师大附中博才实验中学2023-2024学年中考物理模试卷请考生注意:1.请用2B铅笔将选择题答案涂填在答题纸相应位置上,请用0.5毫米及以上黑色字迹的钢笔或签字笔将主观题的答案写在答题纸相应的答题区内。写在试题卷、草稿纸上均无效。2.答题前,认真阅读答题纸上的《注意事项》,按规定答题。一、单项选择题(本大题7小题,每题3分,共21分)1.都市生活离不开电梯,如图,将电梯简化为“钢绳拉着电梯箱在竖直导轨上运动”模型。小刚同学乘坐电梯从一楼到五楼,电梯箱和人的总质量为500kg,电梯上行受到轨道摩擦力为500N,钢绳对电梯箱的拉力用T表示。电梯(底面)在A点(一楼地面)到B点(二楼地面)过程中速度在增加,用时4s:在B点到D点(四楼地面)过程中匀速运动,用时4s:在D点到E点(五楼地面)过程中速度逐渐减小,用时四楼地面4s;每层楼高3m,(g取10Nkg),下面说法正确的是A.电梯从A点到B点过程中,钢绳拉力T做功1.65×104JB.电梯从B点到C点过程中,钢绳拉力T做功的功率4.125×103WC.电梯从C点到D点过程中,钢绳拉力T做功的功率8.25×103WD.电梯从D点到E点过程中,钢绳拉力T=5.5×103N2.用注射器抽取药液时,药液是在_____的作用下被压入针管。用吸尘器吸灰尘时,灰尘是由于空气流速越大的位置压强越_____(填“大”或“小”)的缘故被压入吸尘器中。3.刘菲芳同学利用周末时间到滑冰场滑冰.她站在滑冰场内的扶栏边上用力推一下扶栏,扶栏未动,她却远离扶栏而去.她离开扶栏后,并没有用力蹬冰面,仍能滑很远.这一过程不能说明的物理现象是()A.力的作用是相互的B.物体的速度越大,动能也越大C.力是改变物体运动状态的原因D.惯性是物体的固有属性,一切物体都具有惯性4.关于家庭电路及安全用电,下列说法正确的是()A.控制灯泡的开关接在零线上B.发现有人触电,迅速用手去拉C.同时使用多个大功率用电器D.使用试电笔时,手接触笔尾金属5.(2017·宜昌)汽车停放在水平路面上,下列属于平衡力的是()A.汽车受到的重力和地球对汽车的引力B.汽车受到的重力和汽车对路面的压力C.汽车受到的重力和路面对汽车的支持力D.路面对汽车的支持力和汽车对路面的压力6.无论是严冬还是酷暑,在使用冷暖空调的房间窗户玻璃表面,有时都会出现小水珠,那么,关于这种现象的说法中正确的是()A.夏天,小水珠附着在玻璃的内表面,冬天,小水珠附着在玻璃的外表面B.夏天,小水珠附着在玻璃的外表面,冬天,小水珠附着在玻璃的内表面C.无论冬夏,小水珠都是出现在玻璃的内表面D.无论冬夏,小水珠都是出现在玻璃的外表面7.下列数值不符合实际情况的是A.一本物理教科书的质量约为250gB.物理课本的宽度约为20mmC.一个中学生的正常心跳频率为1.2HzD.5月份扬州地区的平均气温约为20℃二、填空题(本大题7小题,共21分)8.如图所示是太阳能飞机“阳光动力2号”。太阳能是一种_____(选填“可”或“不可”)再生能源。飞机飞行时,机翼上方的空气流速_____下方的空气流速,机翼上方的空气压强小于下方的空气压强,这样机翼的上下方形成压强差获得升力。飞机加速上升过程中,重力势能_____(选填“变大”、“变小”或“不变”,下同),动能_____。9.一个质量为0.06kg的鸡蛋悬浮在一杯盐水中不动时,它受到的浮力是_____N.当向杯中缓慢加清水时,鸡蛋将_____(选填“上浮”“悬浮”或“下沉”).10.物体A沿着斜面匀速下滑,在图中,_____(选填“G1”、“G2”或“G3”)为物体A所受重力的示意图.11.超市里小红用15N的力推着重30N的购物车,沿水平方向做匀速直线运动,则购物车受到的摩擦力为_____N,购物车安装车轮的作用是_____(选填“增大”或“减小”)摩擦.12.如图所示,快递公司尝试用无人机运送包裹.在带着包裹匀速飞行过程中,无人机受到的升力的施力物体是_________,包裹的动能________(选填“变大”、“变小”或“不变”),以无人机为参照物,包裹是__________的(选填“运动”或“静止”).13.许多人习惯将手机挂在胸前或睡觉时放在枕边,其实这样是不科学的,因为手机发射出的_____会对人的心脏或大脑造成不良影响。在接听电...

1、当您付费下载文档后,您只拥有了使用权限,并不意味着购买了版权,文档只能用于自身使用,不得用于其他商业用途(如 [转卖]进行直接盈利或[编辑后售卖]进行间接盈利)。
2、本站所有内容均由合作方或网友上传,本站不对文档的完整性、权威性及其观点立场正确性做任何保证或承诺!文档内容仅供研究参考,付费前请自行鉴别。
3、如文档内容存在违规,或者侵犯商业秘密、侵犯著作权等,请点击“违规举报”。

碎片内容

湖南省长沙市湖南师大附中博才实验中学2023-2024学年中考物理模试卷含解析.doc

确认删除?