电脑桌面
添加内谋知识网--内谋文库,文书,范文下载到电脑桌面
安装后可以在桌面快捷访问

湖南省长沙雅礼集团2024届中考物理仿真试卷含解析.doc

湖南省长沙雅礼集团2024届中考物理仿真试卷含解析.doc_第1页
1/16
湖南省长沙雅礼集团2024届中考物理仿真试卷含解析.doc_第2页
2/16
湖南省长沙雅礼集团2024届中考物理仿真试卷含解析.doc_第3页
3/16
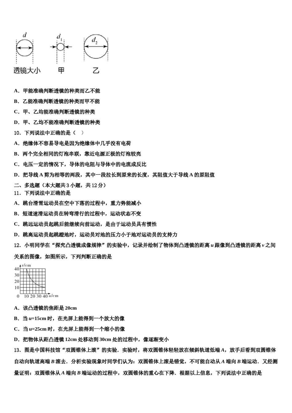
湖南省长沙雅礼集团2024届中考物理仿真试卷注意事项:1.答题前,考生先将自己的姓名、准考证号码填写清楚,将条形码准确粘贴在条形码区域内。2.答题时请按要求用笔。3.请按照题号顺序在答题卡各题目的答题区域内作答,超出答题区域书写的答案无效;在草稿纸、试卷上答题无效。4.作图可先使用铅笔画出,确定后必须用黑色字迹的签字笔描黑。5.保持卡面清洁,不要折暴、不要弄破、弄皱,不准使用涂改液、修正带、刮纸刀。一、单选题(本大题共10小题,共30分)1.平阴县各中小学都开展了丰富多彩的课外活动,在陶笛兴趣课上,小明用相同的力吹陶笛,手堵住不同的小孔,听到陶笛发出的“声音不同”,根据这一现象,他提出了四个问题,其中最有探究价值且易于探究的科学问题是A.为什么陶笛会发出不同的声音B.陶笛发出声音的音调与小孔之间有什么关系C.声音的音调与哪些因素有关D.声音的响度与哪些因素有关2.如图所示的物态变化实例中,由于液化形成的是()A.立春时节冰化成的水B.白露时节草叶上的露珠C.大雪时节落在地上的雪D.冬至时节房檐上的冰挂3.用两个相同的电加热器分别给质量和初温都相同的甲、乙两种液体同时加热,两液体的温度随时间变化关系图象如图所示,则下列说法正确的是()A.升高相同的温度,甲液体吸收的热量多B.甲液体的吸热能力比乙液体的吸热能力强C.甲液体的比热容与乙液体的比热容之比为5:8D.加热相同的时间,甲液体吸收的热量大于乙液体吸收的热量4.以下实验均需要进行多次测量:①“测量物体的长度”时,多次测量②“研究杠杆的平衡”时,改变动力(臂)和阻力(臂),多次测量③“研究串、并联电路的电流特点”时,换用不同定值电阻,多次测量④“用电压表和电流表测导体电阻”时,多次测量电阻两端电压和通过电阻的电流上述实验中多次测量目的是寻找规律的是A.②③B.①③C.①②D.②④5.人们常用泡沫塑料箱运送冰冻的海鲜,这主要是由于泡沫塑料的A.弹性差B.隔热性好C.硬度小D.密度大6.在没有其他任何光照的情况下,舞台追光灯发出的绿光照在穿白上衣、红裙子的演员身上,观众看到她A.全身呈绿色B.上衣呈绿色,裙子呈紫色C.上衣呈绿色,裙子不变色D.上衣呈绿色,裙子呈黑色7.能源是人类社会活动的物质基础。下列关于能源的说法正确的是A.核电站中发生的是氢核聚变反应B.能量的转化和转移是有方向性的C.风能、水能、电能都是一次能源D.人类大量利用太阳能会造成“温室效应”8.静止在水平桌面上的铅笔受到的一对平衡力是A.铅笔受到的重力与桌子受到的重力B.铅笔受到的重力与铅笔对桌子的压力C.桌子对铅笔的支持力与铅笔对桌子的压力D.桌子对铅笔的支持力与铅笔受到的重力9.为判别直径相同的两个透镜的种类,分别将它们正对太阳光,再把一张纸放在它的下方,在纸上分别得到大小不同的甲、乙两个光斑,透镜与光斑的大小如图所示(d1<d<d2).则根据这两个光斑A.甲能准确判断透镜的种类而乙不能B.乙能准确判断透镜的种类而甲不能C.甲、乙均能准确判断透镜的种类D.甲、乙均不能准确判断透镜的种类10.下列说法中正确的是()A.绝缘体不容易导电是因为绝缘体中几乎没有电荷B.两个完全相同的灯泡串联,靠近电源正极的灯泡较亮C.电压一定的情况下,导体的电阻与导体中的电流成反比D.把导线A剪为相等的两段,其中一段拉长到原来的长度,其阻值大于导线A的原阻值二、多选题(本大题共3小题,共12分)11.下列说法中正确的是A.跳台滑雪运动员在空中下落的过程中,重力势能减小B.短道速滑运动员在转弯滑行的过程中,运动状态不变C.跳远运动员起跳后能继续向前运动,是由于运动员具有惯性D.跳高运动员起跳蹬地时,运动员对地的压力小于地对运动员的支持力12.小明同学在“探究凸透镜成像规律”的实验中,记录并绘制了物体到凸透镜的距离u跟像到凸透镜的距离v之间关系的图像,如图所示,下列判断正确的是A.该凸透镜的焦距是20cmB.当u=15cm时,在光屏上能得到一个放大的像C.当u=25cm时,在光屏上能得到一个缩小的像D.把物体从距凸透镜12cm处移动到30cm处的过程中,像逐渐变小13.图是中国科技馆“双圆锥体上滚”的实...

1、当您付费下载文档后,您只拥有了使用权限,并不意味着购买了版权,文档只能用于自身使用,不得用于其他商业用途(如 [转卖]进行直接盈利或[编辑后售卖]进行间接盈利)。
2、本站所有内容均由合作方或网友上传,本站不对文档的完整性、权威性及其观点立场正确性做任何保证或承诺!文档内容仅供研究参考,付费前请自行鉴别。
3、如文档内容存在违规,或者侵犯商业秘密、侵犯著作权等,请点击“违规举报”。

碎片内容

湖南省长沙雅礼集团2024届中考物理仿真试卷含解析.doc

确认删除?